Institute of Quantum Biophysics, Sungkyunkwan University, Suwon, Republic of Korea.
Department of Biophysics, Sungkyunkwan University, Suwon, Republic of Korea.
Sci Rep. 2024 Jan 7;14(1):744. doi: 10.1038/s41598-024-51206-4.
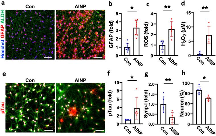
Aluminum oxide nanoparticle (AlNP), a ubiquitous neurotoxin highly enriched in air pollution, is often produced as an inevitable byproduct in the manufacturing of industrial products such as cosmetics and metal materials. Meanwhile, ALNP has emerged as a significant public health concern due to its potential association with neurological diseases. However, the studies about the neurotoxic effects of AlNP are limited, partially due to the lack of physiologically relevant human neurovascular unit with innate immunity (hNVUI). Here, we employed our AlNP-treated hNVUI model to investigate the underlying mechanism of AlNP-driven neurodegeneration. First, we validated the penetration of AlNP across a blood-brain barrier (BBB) compartment and found AlNP-derived endothelial cellular senescence through the p16 and p53/p21 pathways. Our study showed that BBB-penetrating AlNP promoted reactive astrocytes, which produced a significant level of reactive oxygen species (ROS). The astrocytic neurotoxic factors caused neuronal damage, including the synaptic impairment, the accumulation of phosphoric-tau proteins, and even neuronal death. Our study suggests that AlNP could be a potential environmental risk factor of neurological disorders mediated by neuroinflammation.
氧化铝纳米颗粒(AlNP)是一种普遍存在的神经毒素,在空气污染中高度富集,通常作为制造化妆品和金属材料等工业产品的不可避免的副产品而产生。同时,由于其与神经疾病的潜在关联,ALNP 已成为一个重要的公共卫生关注点。然而,关于 AlNP 的神经毒性作用的研究有限,部分原因是缺乏具有天然免疫的生理相关的人神经血管单元(hNVUI)。在这里,我们使用我们的 AlNP 处理的 hNVUI 模型来研究 AlNP 驱动的神经退行性变的潜在机制。首先,我们验证了 AlNP 穿过血脑屏障(BBB)隔室的渗透,并通过 p16 和 p53/p21 途径发现了 AlNP 衍生的内皮细胞衰老。我们的研究表明,穿透 BBB 的 AlNP 促进了反应性星形胶质细胞的产生,从而产生了大量的活性氧(ROS)。星形胶质细胞的神经毒性因子导致神经元损伤,包括突触损伤、磷酸化 tau 蛋白的积累,甚至神经元死亡。我们的研究表明,AlNP 可能是一种潜在的环境神经炎症介导的神经紊乱风险因素。