• 文献检索
  • 文档翻译
  • 深度研究
  • 学术资讯
  • Suppr Zotero 插件Zotero 插件
  • 邀请有礼
  • 套餐&价格
  • 历史记录
应用&插件
Suppr Zotero 插件Zotero 插件浏览器插件Mac 客户端Windows 客户端微信小程序
定价
高级版会员购买积分包购买API积分包
服务
文献检索文档翻译深度研究API 文档MCP 服务
关于我们
关于 Suppr公司介绍联系我们用户协议隐私条款
关注我们

Suppr 超能文献

核心技术专利:CN118964589B侵权必究
粤ICP备2023148730 号-1Suppr @ 2026

文献检索

告别复杂PubMed语法,用中文像聊天一样搜索,搜遍4000万医学文献。AI智能推荐,让科研检索更轻松。

立即免费搜索

文件翻译

保留排版,准确专业,支持PDF/Word/PPT等文件格式,支持 12+语言互译。

免费翻译文档

深度研究

AI帮你快速写综述,25分钟生成高质量综述,智能提取关键信息,辅助科研写作。

立即免费体验

基于 CNN 的多模态影像组学分析在 MRI 引导下的脑立体定向放疗中假性 CT 的应用:一项可行性研究。

CNN-based multi-modal radiomics analysis of pseudo-CT utilization in MRI-only brain stereotactic radiotherapy: a feasibility study.

机构信息

Departments of Radiation Oncology, Chongqing University Cancer Hospital, No. 181, Han Yu Road, Shapingba District, Chongqing, 400030, People's Republic of China.

Apodibot Medical, Beijing, People's Republic of China.

出版信息

BMC Cancer. 2024 Jan 10;24(1):59. doi: 10.1186/s12885-024-11844-3.

DOI:10.1186/s12885-024-11844-3
PMID:38200424
原文链接:https://pmc.ncbi.nlm.nih.gov/articles/PMC10782704/
Abstract

BACKGROUND

Pseudo-computed tomography (pCT) quality is a crucial issue in magnetic resonance image (MRI)-only brain stereotactic radiotherapy (SRT), so this study systematically evaluated it from the multi-modal radiomics perspective.

METHODS

34 cases (< 30 cm³) were retrospectively included (2021.9-2022.10). For each case, both CT and MRI scans were performed at simulation, and pCT was generated by a convolutional neural network (CNN) from planning MRI. Conformal arc or volumetric modulated arc technique was used to optimize the dose distribution. The SRT dose was compared between pCT and planning CT with dose volume histogram (DVH) metrics and gamma index. Wilcoxon test and Spearman analysis were used to identify key factors associated with dose deviations. Additionally, original image features were extracted for radiomic analysis. Tumor control probability (TCP) and normal tissue complication probability (NTCP) were employed for efficacy evaluation.

RESULTS

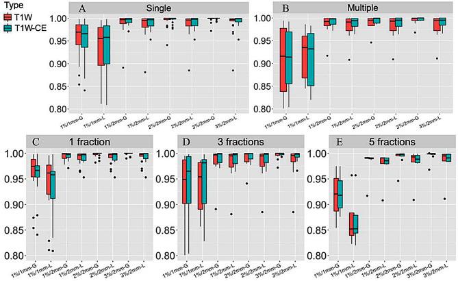
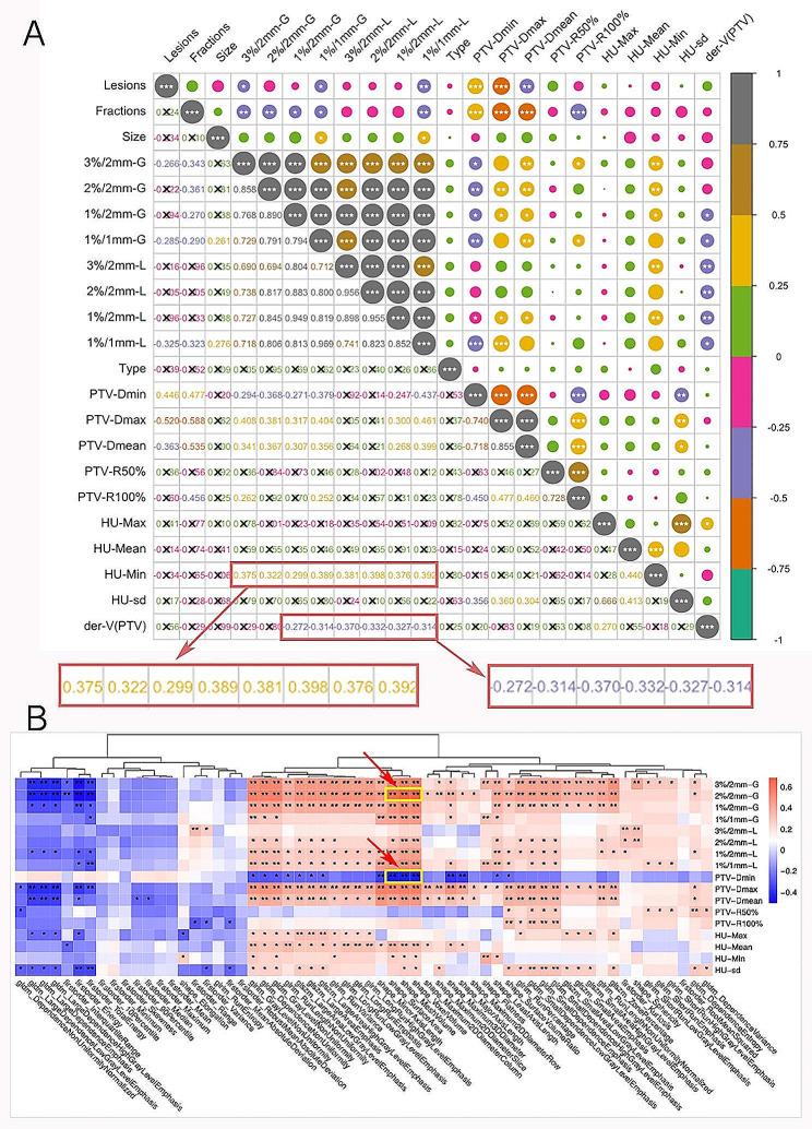
There was no significant difference between pCT and planning CT except for radiomics. The mean value of Hounsfield unit of the planning CT was slightly higher than that of pCT. The Gadolinium-based agents in planning MRI could increase DVH metrics deviation slightly. The median local gamma passing rates (1%/1 mm) between planning CTs and pCTs (non-contrast) was 92.6% (range 63.5-99.6%). Also, differences were observed in more than 85% of original radiomic features. The mean absolute deviation in TCP was 0.03%, and the NTCP difference was below 0.02%, except for the normal brain, which had a 0.16% difference. In addition, the number of SRT fractions and lesions, and lesion morphology could influence dose deviation.

CONCLUSIONS

This is the first multi-modal radiomics analysis of CNN-based pCT from planning MRI for SRT of small brain lesions, covering dosiomics and radiomics. The findings suggest the potential of pCT in SRT plan design and efficacy prediction, but caution needs to be taken for radiomic analysis.

摘要

背景

在仅行磁共振成像(MRI)的脑立体定向放射治疗(SRT)中,伪 CT(pCT)质量是一个关键问题,因此本研究从多模态放射组学的角度对此进行了系统评估。

方法

回顾性纳入 34 例(<30cm³)患者(2021.9-2022.10)。对每例患者,在模拟时均行 CT 和 MRI 扫描,并由规划 MRI 的卷积神经网络(CNN)生成 pCT。采用适形弧或容积调强弧形技术优化剂量分布。通过剂量体积直方图(DVH)指标和伽马指数比较 pCT 与计划 CT 之间的 SRT 剂量。采用 Wilcoxon 检验和 Spearman 分析来识别与剂量偏差相关的关键因素。此外,还对原始图像特征进行了放射组学分析。采用肿瘤控制概率(TCP)和正常组织并发症概率(NTCP)进行疗效评估。

结果

除了放射组学之外,pCT 与计划 CT 之间无显著差异。计划 CT 的平均 CT 值略高于 pCT。规划 MRI 中的钆基造影剂可使 DVH 指标偏差略有增加。计划 CT 与 pCT(非对比)之间的中位局部伽马通过率(1%/1mm)为 92.6%(范围 63.5-99.6%)。此外,超过 85%的原始放射组学特征也存在差异。TCP 的平均绝对偏差为 0.03%,NTCP 的差异低于 0.02%,除正常脑外,差异为 0.16%。此外,SRT 分割次数、病变数量和病变形态也会影响剂量偏差。

结论

这是首例基于规划 MRI 的 CNN 生成的 pCT 用于小脑部病变 SRT 的多模态放射组学分析,涵盖了 dosiomics 和 radiomics。研究结果表明,pCT 有望用于 SRT 计划设计和疗效预测,但在进行放射组学分析时需谨慎。

https://cdn.ncbi.nlm.nih.gov/pmc/blobs/5f31/10782704/592366c18cc5/12885_2024_11844_Fig3_HTML.jpg
https://cdn.ncbi.nlm.nih.gov/pmc/blobs/5f31/10782704/2333dce29b0f/12885_2024_11844_Fig1_HTML.jpg
https://cdn.ncbi.nlm.nih.gov/pmc/blobs/5f31/10782704/9d9de8d11f94/12885_2024_11844_Fig2_HTML.jpg
https://cdn.ncbi.nlm.nih.gov/pmc/blobs/5f31/10782704/592366c18cc5/12885_2024_11844_Fig3_HTML.jpg
https://cdn.ncbi.nlm.nih.gov/pmc/blobs/5f31/10782704/2333dce29b0f/12885_2024_11844_Fig1_HTML.jpg
https://cdn.ncbi.nlm.nih.gov/pmc/blobs/5f31/10782704/9d9de8d11f94/12885_2024_11844_Fig2_HTML.jpg
https://cdn.ncbi.nlm.nih.gov/pmc/blobs/5f31/10782704/592366c18cc5/12885_2024_11844_Fig3_HTML.jpg

相似文献

1
CNN-based multi-modal radiomics analysis of pseudo-CT utilization in MRI-only brain stereotactic radiotherapy: a feasibility study.基于 CNN 的多模态影像组学分析在 MRI 引导下的脑立体定向放疗中假性 CT 的应用:一项可行性研究。
BMC Cancer. 2024 Jan 10;24(1):59. doi: 10.1186/s12885-024-11844-3.
2
Dosimetry-Driven Quality Measure of Brain Pseudo Computed Tomography Generated From Deep Learning for MRI-Only Radiation Therapy Treatment Planning.基于深度学习的 MRI -only 放射治疗计划中脑伪 CT 生成的剂量学驱动的质量测量。
Int J Radiat Oncol Biol Phys. 2020 Nov 1;108(3):813-823. doi: 10.1016/j.ijrobp.2020.05.006. Epub 2020 May 14.
3
A patch-based pseudo-CT approach for MRI-only radiotherapy in the pelvis.一种用于盆腔仅MRI放疗的基于补丁的伪CT方法。
Med Phys. 2016 Aug;43(8):4742. doi: 10.1118/1.4958676.
4
Feasibility of MR-only proton dose calculations for prostate cancer radiotherapy using a commercial pseudo-CT generation method.仅使用磁共振成像(MR)数据进行前列腺癌放射治疗质子剂量计算的可行性:一种商用的伪 CT 生成方法。
Phys Med Biol. 2017 Nov 21;62(24):9159-9176. doi: 10.1088/1361-6560/aa9677.
5
Dosimetric Validation of a GAN-Based Pseudo-CT Generation for MRI-Only Stereotactic Brain Radiotherapy.基于生成对抗网络的仅磁共振成像立体定向脑放射治疗伪CT生成的剂量学验证
Cancers (Basel). 2021 Mar 3;13(5):1082. doi: 10.3390/cancers13051082.
6
MRI-based treatment planning for brain stereotactic radiosurgery: Dosimetric validation of a learning-based pseudo-CT generation method.基于磁共振成像的脑立体定向放射治疗计划:基于学习的伪CT生成方法的剂量学验证
Med Dosim. 2019;44(3):199-204. doi: 10.1016/j.meddos.2018.06.008. Epub 2018 Aug 14.
7
Dose evaluation of MRI-based synthetic CT generated using a machine learning method for prostate cancer radiotherapy.基于机器学习方法生成的用于前列腺癌放疗的磁共振成像合成计算机断层扫描的剂量评估
Med Dosim. 2019;44(4):e64-e70. doi: 10.1016/j.meddos.2019.01.002. Epub 2019 Feb 1.
8
Dosimetric characterization of MRI-only treatment planning for brain tumors in atlas-based pseudo-CT images generated from standard T1-weighted MR images.基于标准T1加权磁共振图像生成的图谱伪CT图像中脑肿瘤仅磁共振成像治疗计划的剂量学特征分析
Med Phys. 2016 Dec;43(12):6557. doi: 10.1118/1.4967480.
9
The feasibility of utilizing pseudo CT-data for online MRI based treatment plan adaptation for a stereotactic radiotherapy treatment of spinal bone metastases.利用伪CT数据进行基于在线MRI的脊柱骨转移立体定向放射治疗计划适应性调整的可行性。
Phys Med Biol. 2014 Dec 7;59(23):7383-91. doi: 10.1088/0031-9155/59/23/7383. Epub 2014 Nov 11.
10
Comparison of Deep Learning-Based and Patch-Based Methods for Pseudo-CT Generation in MRI-Based Prostate Dose Planning.基于深度学习和基于补丁的方法在 MRI 前列腺剂量规划中的伪 CT 生成比较。
Int J Radiat Oncol Biol Phys. 2019 Dec 1;105(5):1137-1150. doi: 10.1016/j.ijrobp.2019.08.049. Epub 2019 Sep 7.

引用本文的文献

1
Reproducibility of methodological radiomics score (METRICS): an intra- and inter-rater reliability study endorsed by EuSoMII.方法学影像组学评分(METRICS)的可重复性:一项由欧洲医学影像信息学会(EuSoMII)认可的评分者内和评分者间可靠性研究。
Eur Radiol. 2025 Feb 19. doi: 10.1007/s00330-025-11443-1.

本文引用的文献

1
Let's make size not matter: tumor control and toxicity outcomes of hypofractionated Gamma Knife radiosurgery for large brain metastases.让大小不再成为问题:大体积脑转移瘤分次伽玛刀放射外科治疗的肿瘤控制和毒性结果。
J Neurooncol. 2023 Jul;163(3):587-595. doi: 10.1007/s11060-023-04365-9. Epub 2023 Jul 6.
2
Deep-learning synthesized pseudo-CT for MR high-resolution pediatric cranial bone imaging (MR-HiPCB).深度学习合成的伪 CT 用于磁共振高分辨率小儿颅骨成像(MR-HiPCB)。
Magn Reson Med. 2022 Nov;88(5):2285-2297. doi: 10.1002/mrm.29356. Epub 2022 Jun 17.
3
Synthesis of pseudo-CT images from pelvic MRI images based on an MD-CycleGAN model for radiotherapy.
基于 MD-CycleGAN 模型的盆腔 MRI 图像生成伪 CT 图像用于放射治疗。
Phys Med Biol. 2022 Jan 28;67(3). doi: 10.1088/1361-6560/ac4123.
4
Opportunities and challenges of glioma organoids.脑胶质瘤类器官的机遇与挑战。
Cell Commun Signal. 2021 Oct 11;19(1):102. doi: 10.1186/s12964-021-00777-0.
5
Radiomics in Oncology: A Practical Guide.肿瘤放射组学:实用指南。
Radiographics. 2021 Oct;41(6):1717-1732. doi: 10.1148/rg.2021210037.
6
The impact of training sample size on deep learning-based organ auto-segmentation for head-and-neck patients.训练样本量对基于深度学习的头颈部患者器官自动分割的影响。
Phys Med Biol. 2021 Sep 14;66(18). doi: 10.1088/1361-6560/ac2206.
7
Generating pseudo-computerized tomography (P-CT) scan images from magnetic resonance imaging (MRI) images using machine learning algorithms based on fuzzy theory for radiotherapy treatment planning.利用基于模糊理论的机器学习算法从磁共振成像 (MRI) 图像生成伪计算机断层扫描 (P-CT) 扫描图像,用于放射治疗计划。
Med Phys. 2021 Nov;48(11):7016-7027. doi: 10.1002/mp.15174. Epub 2021 Aug 28.
8
Advanced MRI assessment of non-enhancing peritumoral signal abnormality in brain lesions.高级 MRI 评估脑病变中无增强瘤周信号异常。
Eur J Radiol. 2021 Oct;143:109900. doi: 10.1016/j.ejrad.2021.109900. Epub 2021 Aug 8.
9
A review in radiomics: Making personalized medicine a reality via routine imaging.放射组学综述:通过常规成像实现个体化医疗。
Med Res Rev. 2022 Jan;42(1):426-440. doi: 10.1002/med.21846. Epub 2021 Jul 26.
10
Radiomics and radiogenomics in gliomas: a contemporary update.脑胶质瘤的影像组学和放射组学:当代进展。
Br J Cancer. 2021 Aug;125(5):641-657. doi: 10.1038/s41416-021-01387-w. Epub 2021 May 6.