• 文献检索
  • 文档翻译
  • 深度研究
  • 学术资讯
  • Suppr Zotero 插件Zotero 插件
  • 邀请有礼
  • 套餐&价格
  • 历史记录
应用&插件
Suppr Zotero 插件Zotero 插件浏览器插件Mac 客户端Windows 客户端微信小程序
定价
高级版会员购买积分包购买API积分包
服务
文献检索文档翻译深度研究API 文档MCP 服务
关于我们
关于 Suppr公司介绍联系我们用户协议隐私条款
关注我们

Suppr 超能文献

核心技术专利:CN118964589B侵权必究
粤ICP备2023148730 号-1Suppr @ 2026

文献检索

告别复杂PubMed语法,用中文像聊天一样搜索,搜遍4000万医学文献。AI智能推荐,让科研检索更轻松。

立即免费搜索

文件翻译

保留排版,准确专业,支持PDF/Word/PPT等文件格式,支持 12+语言互译。

免费翻译文档

深度研究

AI帮你快速写综述,25分钟生成高质量综述,智能提取关键信息,辅助科研写作。

立即免费体验

AIM2 在黑色素瘤中缺失可通过抑制缺血诱导的干扰素(IFN)信号转导来改善胰岛移植的预后。

Absent in Melanoma (AIM)2 Promotes the Outcome of Islet Transplantation by Repressing Ischemia-Induced Interferon (IFN) Signaling.

机构信息

Institute for Clinical & Experimental Surgery, Saarland University, 66421 Homburg, Germany.

出版信息

Cells. 2023 Dec 20;13(1):16. doi: 10.3390/cells13010016.

DOI:10.3390/cells13010016
PMID:38201220
原文链接:https://pmc.ncbi.nlm.nih.gov/articles/PMC10778091/
Abstract

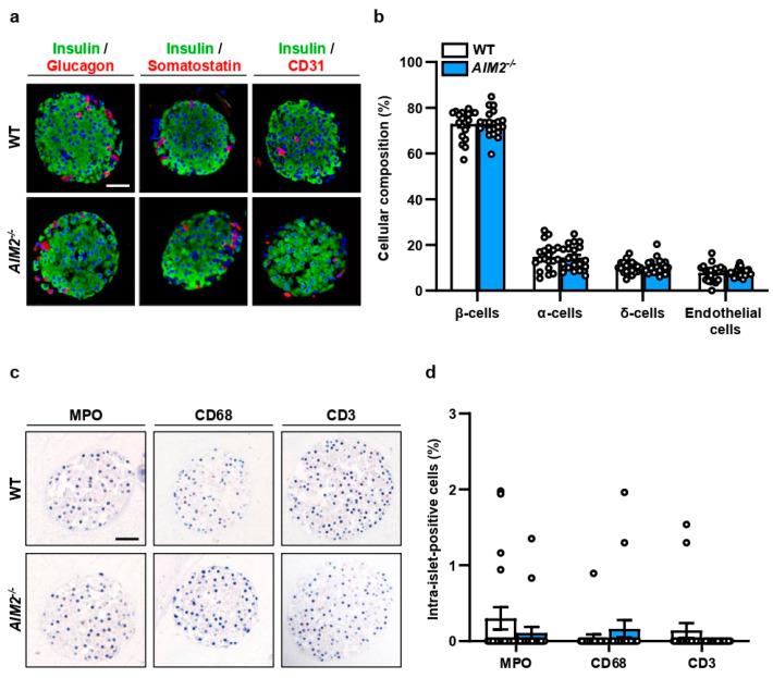
Clinical islet transplantation is limited by ischemia-induced islet cell death. Recently, it has been reported that the absent in melanoma (AIM)2 inflammasome is upregulated by ischemic cell death due to recognition of aberrant cytoplasmic self-dsDNA. However, it is unknown whether AIM2 determines the outcome of islet transplantation. To investigate this, isolated wild type (WT) and -deficient () islets were exposed to oxygen-glucose deprivation to mimic ischemia, and their viability, endocrine function, and interferon (IFN) signaling were assessed. Moreover, the revascularization and endocrine function of grafted WT and islets were analyzed in the mouse dorsal skinfold chamber model and the diabetic kidney capsule model. Ischemic WT and islets did not differ in their viability. However, islets exhibited a higher protein level of p202, a transcriptional regulator of IFN-β and IFN-γ gene expression. Accordingly, these cytokines were upregulated in islets, resulting in a suppressed gene expression and secretion of insulin. Moreover, the revascularization of islet grafts was deteriorated when compared to WT controls. Furthermore, transplantation of islets in diabetic mice failed to restore physiological blood glucose levels. These findings indicate that AIM2 crucially determines the engraftment and endocrine function of transplanted islets by repressing IFN signaling.

摘要

临床胰岛移植受到缺血诱导的胰岛细胞死亡的限制。最近有报道称,黑色素瘤缺失(AIM)2 炎症小体由于识别异常细胞质自身 dsDNA 而被缺血性细胞死亡上调。然而,尚不清楚 AIM2 是否决定胰岛移植的结果。为了研究这一点,分离野生型(WT)和 -缺陷()胰岛暴露于氧葡萄糖剥夺以模拟缺血,并评估其活力、内分泌功能和干扰素(IFN)信号。此外,在小鼠背部皮褶室模型和糖尿病肾囊模型中分析了移植的 WT 和 胰岛的再血管化和内分泌功能。缺血性 WT 和 胰岛在其活力上没有差异。然而, 胰岛表现出更高水平的 p202,IFN-β 和 IFN-γ 基因表达的转录调节剂。因此,这些细胞因子在上调,导致胰岛素的基因表达和分泌受到抑制。此外,与 WT 对照相比, 胰岛移植物的再血管化恶化。此外,将 胰岛移植到糖尿病小鼠中未能恢复生理血糖水平。这些发现表明,AIM2 通过抑制 IFN 信号来决定移植胰岛的植入和内分泌功能。

https://cdn.ncbi.nlm.nih.gov/pmc/blobs/dae8/10778091/9270de25cf33/cells-13-00016-g004.jpg
https://cdn.ncbi.nlm.nih.gov/pmc/blobs/dae8/10778091/89d05ab543ab/cells-13-00016-g001.jpg
https://cdn.ncbi.nlm.nih.gov/pmc/blobs/dae8/10778091/107e24dd6bbc/cells-13-00016-g002.jpg
https://cdn.ncbi.nlm.nih.gov/pmc/blobs/dae8/10778091/8debb29f8921/cells-13-00016-g003.jpg
https://cdn.ncbi.nlm.nih.gov/pmc/blobs/dae8/10778091/9270de25cf33/cells-13-00016-g004.jpg
https://cdn.ncbi.nlm.nih.gov/pmc/blobs/dae8/10778091/89d05ab543ab/cells-13-00016-g001.jpg
https://cdn.ncbi.nlm.nih.gov/pmc/blobs/dae8/10778091/107e24dd6bbc/cells-13-00016-g002.jpg
https://cdn.ncbi.nlm.nih.gov/pmc/blobs/dae8/10778091/8debb29f8921/cells-13-00016-g003.jpg
https://cdn.ncbi.nlm.nih.gov/pmc/blobs/dae8/10778091/9270de25cf33/cells-13-00016-g004.jpg

相似文献

1
Absent in Melanoma (AIM)2 Promotes the Outcome of Islet Transplantation by Repressing Ischemia-Induced Interferon (IFN) Signaling.AIM2 在黑色素瘤中缺失可通过抑制缺血诱导的干扰素(IFN)信号转导来改善胰岛移植的预后。
Cells. 2023 Dec 20;13(1):16. doi: 10.3390/cells13010016.
2
Targeting Pancreatic Islet NLRP3 Improves Islet Graft Revascularization.靶向胰腺胰岛NLRP3可改善胰岛移植的血管再生。
Diabetes. 2022 Aug 1;71(8):1706-1720. doi: 10.2337/db21-0851.
3
The role of interferon regulatory factor-1 in cytokine-induced mRNA expression and cell death in murine pancreatic beta-cells.干扰素调节因子-1在细胞因子诱导的小鼠胰腺β细胞mRNA表达及细胞死亡中的作用
Eur Cytokine Netw. 1999 Sep;10(3):403-12.
4
Impact of donor and prolonged cold ischemia time of neonatal pig pancreas on neonatal pig islet transplant outcome.供体和新生儿猪胰腺冷缺血时间对新生儿猪胰岛移植结果的影响。
Xenotransplantation. 2021 Mar;28(2):e12663. doi: 10.1111/xen.12663. Epub 2020 Nov 23.
5
Targeting uncoupling protein-2 improves islet graft function.靶向解偶联蛋白 2 可改善胰岛移植物功能。
Cell Transplant. 2011;20(3):421-9. doi: 10.3727/096368910X522243. Epub 2010 Aug 18.
6
RGD-containing elastin-like polypeptide improves islet transplantation outcomes in diabetic mice.含 RGD 的弹性蛋白样多肽可改善糖尿病小鼠胰岛移植的效果。
Acta Biomater. 2019 Aug;94:351-360. doi: 10.1016/j.actbio.2019.06.011. Epub 2019 Jun 12.
7
Influence of diabetes on the loss of beta cell differentiation after islet transplantation in rats.糖尿病对大鼠胰岛移植后β细胞分化丧失的影响。
Diabetologia. 2007 Oct;50(10):2117-25. doi: 10.1007/s00125-007-0749-2. Epub 2007 Jul 20.
8
The loss of pancreatic islet NADPH oxidase (NOX)2 improves islet transplantation.胰腺胰岛NADPH氧化酶(NOX)2的缺失可改善胰岛移植。
Redox Biol. 2022 Sep;55:102419. doi: 10.1016/j.redox.2022.102419. Epub 2022 Jul 31.
9
A preconditioning regimen with a PKCɛ activator improves islet graft function in a mouse transplant model.在小鼠移植模型中,采用蛋白激酶Cε(PKCɛ)激活剂进行预处理方案可改善胰岛移植功能。
Cell Transplant. 2014;23(7):913-9. doi: 10.3727/096368913X665567. Epub 2013 Apr 2.
10
Survival of an islet allograft deficient in iNOS after implantation into diabetic NOD mice.植入糖尿病NOD小鼠后缺乏诱导型一氧化氮合酶的胰岛同种异体移植物的存活情况。
Cell Transplant. 2006;15(8-9):769-75. doi: 10.3727/000000006783981495.

本文引用的文献

1
A metabolic role for CD47 in pancreatic β cell insulin secretion and islet transplant outcomes.CD47在胰腺β细胞胰岛素分泌及胰岛移植结局中的代谢作用。
Sci Transl Med. 2023 Oct 11;15(717):eadd2387. doi: 10.1126/scitranslmed.add2387.
2
A scalable human islet 3D-culture platform maintains cell mass and function long-term for transplantation.可扩展的人类胰岛 3D 培养平台可长期维持细胞质量和功能,用于移植。
Am J Transplant. 2024 Feb;24(2):177-189. doi: 10.1016/j.ajt.2023.10.001. Epub 2023 Oct 7.
3
Neonatal islets from human PD-L1 transgenic pigs reduce immune cell activation and cellular rejection in humanized nonobese diabetic-scid IL2rγ mice.
人 PD-L1 转基因猪的新生胰岛可减少人源化非肥胖糖尿病/scid IL2rγ 小鼠中免疫细胞的活化和细胞排斥。
Am J Transplant. 2024 Jan;24(1):20-29. doi: 10.1016/j.ajt.2023.08.026. Epub 2023 Aug 31.
4
Beta-cell death and dysfunction drives hyperglycaemia in organ donors.胰岛细胞死亡和功能障碍导致器官捐献者的高血糖。
Diabetes Obes Metab. 2023 Dec;25(12):3529-3537. doi: 10.1111/dom.15248. Epub 2023 Aug 30.
5
Exercise alleviates neovascular age-related macular degeneration by inhibiting AIM2 inflammasome in myeloid cells.运动通过抑制髓样细胞中的 AIM2 炎性小体来缓解新生血管性年龄相关性黄斑变性。
Metabolism. 2023 Jul;144:155584. doi: 10.1016/j.metabol.2023.155584. Epub 2023 May 5.
6
Co-transplantation of pancreatic islets and microvascular fragments effectively restores normoglycemia in diabetic mice.胰岛与微血管片段的联合移植可有效恢复糖尿病小鼠的正常血糖水平。
NPJ Regen Med. 2022 Nov 4;7(1):67. doi: 10.1038/s41536-022-00262-3.
7
Targeting Pancreatic Islet NLRP3 Improves Islet Graft Revascularization.靶向胰腺胰岛NLRP3可改善胰岛移植的血管再生。
Diabetes. 2022 Aug 1;71(8):1706-1720. doi: 10.2337/db21-0851.
8
Role of Hypoxia in the Interferon Response.缺氧在干扰素反应中的作用。
Front Immunol. 2022 Feb 18;13:821816. doi: 10.3389/fimmu.2022.821816. eCollection 2022.
9
Identification of an ASC oligomerization inhibitor for the treatment of inflammatory diseases.鉴定一种 ASC 寡聚化抑制剂,用于治疗炎症性疾病。
Cell Death Dis. 2021 Dec 13;12(12):1155. doi: 10.1038/s41419-021-04420-1.
10
Inflammasome-independent functions of AIM2.AIM2 的炎性小体非依赖性功能。
J Exp Med. 2021 May 3;218(5). doi: 10.1084/jem.20210273.