Suppr超能文献

丹酚酸 B 通过调节巨噬细胞中乳酸介导的组蛋白乳酰化缓解肝损伤。

Salvianolic Acid B Alleviates Liver Injury by Regulating Lactate-Mediated Histone Lactylation in Macrophages.

机构信息

College of Pharmacy, Hunan University of Chinese Medicine, Changsha 410000, China.

Key Laboratory of Modern Research of TCM, Education Department of Hunan Province, Changsha 410000, China.

出版信息

Molecules. 2024 Jan 1;29(1):236. doi: 10.3390/molecules29010236.

Abstract

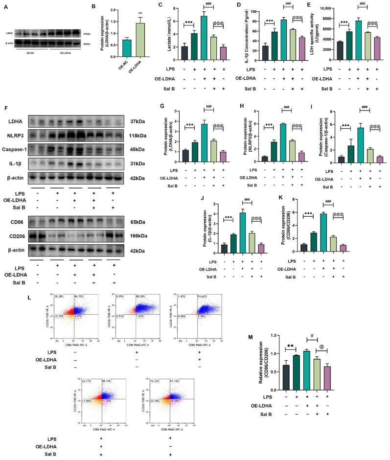
Salvianolic acid B (Sal B) is the primary water-soluble bioactive constituent derived from the roots of Bunge. This research was designed to reveal the potential mechanism of Sal B anti-liver injury from the perspective of macrophages. In our lipopolysaccharide-induced M1 macrophage model, Sal B showed a clear dose-dependent gradient of inhibition of the macrophage trend of the M1 type. Moreover, Sal B downregulated the expression of lactate dehydrogenase A (LDHA), while the overexpression of LDHA impaired Sal B's effect of inhibiting the trend of macrophage M1 polarization. Additionally, this study revealed that Sal B exhibited inhibitory effects on the lactylation process of histone H3 lysine 18 (H3K18la). In a ChIP-qPCR analysis, Sal B was observed to drive a reduction in H3K18la levels in the promoter region of the LDHA, NLRP3, and IL-1β genes. Furthermore, our in vivo experiments showed that Sal B has a good effect on alleviating CCl-induced liver injury. An examination of liver tissues and the Kupffer cells isolated from those tissues proved that Sal B affects the M1 polarization of macrophages and the level of histone lactylation. Together, our data reveal that Sal B has a potential mechanism of inhibiting the histone lactylation of macrophages by downregulating the level of LDHA in the treatment of liver injury.

摘要

丹酚酸 B(Sal B)是从丹参根部提取的主要水溶性生物活性成分。本研究旨在从巨噬细胞的角度揭示 Sal B 抗肝损伤的潜在机制。在我们的脂多糖诱导的 M1 巨噬细胞模型中,Sal B 显示出对巨噬细胞 M1 型趋势的抑制作用呈明显的剂量依赖性梯度。此外,Sal B 下调乳酸脱氢酶 A(LDHA)的表达,而 LDHA 的过表达则损害了 Sal B 抑制巨噬细胞 M1 极化趋势的作用。此外,本研究表明 Sal B 对组蛋白 H3 赖氨酸 18(H3K18la)的乳酰化过程具有抑制作用。在 ChIP-qPCR 分析中,Sal B 被观察到降低 LDHA、NLRP3 和 IL-1β 基因启动子区域的 H3K18la 水平。此外,我们的体内实验表明,Sal B 对缓解 CCl 诱导的肝损伤有良好的效果。对肝组织和从这些组织中分离出的枯否细胞的检查证明,Sal B 影响巨噬细胞的 M1 极化和组蛋白乳酰化水平。综上所述,我们的数据表明,Sal B 通过下调 LDHA 的水平,具有抑制巨噬细胞组蛋白乳酰化的潜在机制,从而治疗肝损伤。

https://cdn.ncbi.nlm.nih.gov/pmc/blobs/1a85/10780734/281c7b7ebf79/molecules-29-00236-g001.jpg

文献AI研究员

20分钟写一篇综述,助力文献阅读效率提升50倍。

立即体验

用中文搜PubMed

大模型驱动的PubMed中文搜索引擎

马上搜索

文档翻译

学术文献翻译模型,支持多种主流文档格式。

立即体验