• 文献检索
  • 文档翻译
  • 深度研究
  • 学术资讯
  • Suppr Zotero 插件Zotero 插件
  • 邀请有礼
  • 套餐&价格
  • 历史记录
应用&插件
Suppr Zotero 插件Zotero 插件浏览器插件Mac 客户端Windows 客户端微信小程序
定价
高级版会员购买积分包购买API积分包
服务
文献检索文档翻译深度研究API 文档MCP 服务
关于我们
关于 Suppr公司介绍联系我们用户协议隐私条款
关注我们

Suppr 超能文献

核心技术专利:CN118964589B侵权必究
粤ICP备2023148730 号-1Suppr @ 2026

文献检索

告别复杂PubMed语法,用中文像聊天一样搜索,搜遍4000万医学文献。AI智能推荐,让科研检索更轻松。

立即免费搜索

文件翻译

保留排版,准确专业,支持PDF/Word/PPT等文件格式,支持 12+语言互译。

免费翻译文档

深度研究

AI帮你快速写综述,25分钟生成高质量综述,智能提取关键信息,辅助科研写作。

立即免费体验

鉴定特发性肺纤维化中的铜死亡相关诊断生物标志物。

Identification of cuproptosis-related diagnostic biomarkers in idiopathic pulmonary fibrosis.

机构信息

Department of Pulmonary and Critical Care Medicine, Second Affiliated Hospital of Harbin Medical University, Harbin, China.

Department of Respiration, The First Hospital of Harbin, Harbin, China.

出版信息

Medicine (Baltimore). 2024 Jan 12;103(2):e36801. doi: 10.1097/MD.0000000000036801.

DOI:10.1097/MD.0000000000036801
PMID:38215148
原文链接:https://pmc.ncbi.nlm.nih.gov/articles/PMC10783416/
Abstract

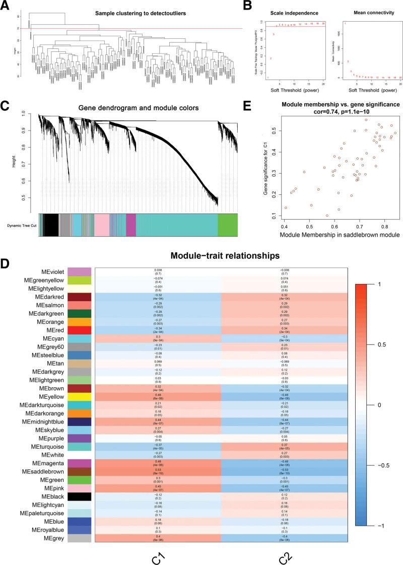
Idiopathic pulmonary fibrosis (IPF) is a progressive and fatal lung disease with clinical and pathological heterogeneity. Recent studies have identified cuproptosis as a novel cell death mechanism. However, the role of cuproptosis-related genes in the pathogenesis of IPF is still unclear. Two IPF datasets of the Gene Expression Omnibus database were studied. Mann-Whitney U test, correlation analysis, functional enrichment analyses, single-sample gene set enrichment analysis, CIBERSORT, unsupervised clustering, weighted gene co-expression network analysis, and receiver operating characteristic curve analysis were used to conduct our research. The dysregulated cuproptosis-related genes and immune responses were identified between IPF patients and controls. Two cuproptosis-related molecular clusters were established in IPF, the high immune score group (C1) and the low immune score group (C2). Significant heterogeneity in immunity between clusters was revealed by functional analyses results. The module genes with the strongest correlation to the 2 clusters were identified by weighted gene co-expression network analysis results. Seven hub genes were found using the Cytoscape software. Ultimately, 2 validated diagnostic biomarkers of IPF, CDKN2A and NEDD4, were obtained. Subsequently, the results were validated in GSE47460. Our investigation illustrates that CDKN2A and NEDD4 may be valid biomarkers that were useful for IPF diagnosis and copper-related clustering.

摘要

特发性肺纤维化(IPF)是一种具有临床和病理异质性的进行性致命性肺部疾病。最近的研究已经确定铜死亡是一种新的细胞死亡机制。然而,铜死亡相关基因在 IPF 发病机制中的作用仍不清楚。我们研究了两个基因表达综合数据库中的 IPF 数据集。采用曼-惠特尼 U 检验、相关分析、功能富集分析、单样本基因集富集分析、CIBERSORT、无监督聚类、加权基因共表达网络分析和接收者操作特征曲线分析进行研究。鉴定了 IPF 患者和对照之间失调的铜死亡相关基因和免疫反应。在 IPF 中建立了两个铜死亡相关的分子簇,高免疫评分组(C1)和低免疫评分组(C2)。功能分析结果揭示了簇间免疫的显著异质性。通过加权基因共表达网络分析结果鉴定了与 2 个簇相关性最强的模块基因。使用 Cytoscape 软件发现了 7 个枢纽基因。最终获得了 2 个经过验证的 IPF 诊断生物标志物,CDKN2A 和 NEDD4。随后在 GSE47460 中进行了验证。我们的研究表明,CDKN2A 和 NEDD4 可能是有效的生物标志物,可用于 IPF 诊断和铜相关聚类。

https://cdn.ncbi.nlm.nih.gov/pmc/blobs/aceb/10783416/37ad1d17f4f5/medi-103-e36801-g008.jpg
https://cdn.ncbi.nlm.nih.gov/pmc/blobs/aceb/10783416/50a85e8b1a1f/medi-103-e36801-g001.jpg
https://cdn.ncbi.nlm.nih.gov/pmc/blobs/aceb/10783416/332543b1cfc9/medi-103-e36801-g002.jpg
https://cdn.ncbi.nlm.nih.gov/pmc/blobs/aceb/10783416/45a569948c42/medi-103-e36801-g003.jpg
https://cdn.ncbi.nlm.nih.gov/pmc/blobs/aceb/10783416/c69b89c79b81/medi-103-e36801-g004.jpg
https://cdn.ncbi.nlm.nih.gov/pmc/blobs/aceb/10783416/e1390179f38b/medi-103-e36801-g005.jpg
https://cdn.ncbi.nlm.nih.gov/pmc/blobs/aceb/10783416/3a7ae893464c/medi-103-e36801-g006.jpg
https://cdn.ncbi.nlm.nih.gov/pmc/blobs/aceb/10783416/10f7a4b69f49/medi-103-e36801-g007.jpg
https://cdn.ncbi.nlm.nih.gov/pmc/blobs/aceb/10783416/37ad1d17f4f5/medi-103-e36801-g008.jpg
https://cdn.ncbi.nlm.nih.gov/pmc/blobs/aceb/10783416/50a85e8b1a1f/medi-103-e36801-g001.jpg
https://cdn.ncbi.nlm.nih.gov/pmc/blobs/aceb/10783416/332543b1cfc9/medi-103-e36801-g002.jpg
https://cdn.ncbi.nlm.nih.gov/pmc/blobs/aceb/10783416/45a569948c42/medi-103-e36801-g003.jpg
https://cdn.ncbi.nlm.nih.gov/pmc/blobs/aceb/10783416/c69b89c79b81/medi-103-e36801-g004.jpg
https://cdn.ncbi.nlm.nih.gov/pmc/blobs/aceb/10783416/e1390179f38b/medi-103-e36801-g005.jpg
https://cdn.ncbi.nlm.nih.gov/pmc/blobs/aceb/10783416/3a7ae893464c/medi-103-e36801-g006.jpg
https://cdn.ncbi.nlm.nih.gov/pmc/blobs/aceb/10783416/10f7a4b69f49/medi-103-e36801-g007.jpg
https://cdn.ncbi.nlm.nih.gov/pmc/blobs/aceb/10783416/37ad1d17f4f5/medi-103-e36801-g008.jpg

相似文献

1
Identification of cuproptosis-related diagnostic biomarkers in idiopathic pulmonary fibrosis.鉴定特发性肺纤维化中的铜死亡相关诊断生物标志物。
Medicine (Baltimore). 2024 Jan 12;103(2):e36801. doi: 10.1097/MD.0000000000036801.
2
Contribution of cuproptosis and immune-related genes to idiopathic pulmonary fibrosis disease.铜死亡和免疫相关基因在特发性肺纤维化疾病中的作用
Front Immunol. 2025 Feb 7;16:1458341. doi: 10.3389/fimmu.2025.1458341. eCollection 2025.
3
A comprehensive cuproptosis score and associated gene signatures reveal prognostic and immunological features of idiopathic pulmonary fibrosis.全面的铜死亡评分和相关基因特征揭示了特发性肺纤维化的预后和免疫学特征。
Front Immunol. 2023 Nov 14;14:1268141. doi: 10.3389/fimmu.2023.1268141. eCollection 2023.
4
Identification and immunological characterization of cuproptosis-related molecular clusters in idiopathic pulmonary fibrosis disease.鉴定和免疫组化鉴定特发性肺纤维化疾病中与铜死亡相关的分子簇。
Front Immunol. 2023 May 17;14:1171445. doi: 10.3389/fimmu.2023.1171445. eCollection 2023.
5
Cuproptosis-related gene CDKN2A as a molecular target for IPF diagnosis and therapeutics.铜死亡相关基因 CDKN2A 作为 IPF 诊断和治疗的分子靶点。
Inflamm Res. 2023 Jun;72(6):1147-1160. doi: 10.1007/s00011-023-01739-7. Epub 2023 May 11.
6
Integrating machine learning and neural networks for new diagnostic approaches to idiopathic pulmonary fibrosis and immune infiltration research.整合机器学习和神经网络用于特发性肺纤维化的新诊断方法及免疫浸润研究。
PLoS One. 2025 Apr 24;20(4):e0320242. doi: 10.1371/journal.pone.0320242. eCollection 2025.
7
Identification of diagnostic hub genes related to neutrophils and infiltrating immune cell alterations in idiopathic pulmonary fibrosis.鉴定与特发性肺纤维化中性粒细胞和浸润免疫细胞改变相关的诊断枢纽基因。
Front Immunol. 2023 Jun 2;14:1078055. doi: 10.3389/fimmu.2023.1078055. eCollection 2023.
8
Construction of an artificial neural network diagnostic model and investigation of immune cell infiltration characteristics for idiopathic pulmonary fibrosis.构建人工神经网络诊断模型并探讨特发性肺纤维化的免疫细胞浸润特征。
BMC Pulm Med. 2024 Sep 17;24(1):458. doi: 10.1186/s12890-024-03249-6.
9
Unsupervised gene expression analyses identify IPF-severity correlated signatures, associated genes and biomarkers.无监督基因表达分析鉴定出与特发性肺纤维化严重程度相关的特征、相关基因和生物标志物。
BMC Pulm Med. 2017 Oct 20;17(1):133. doi: 10.1186/s12890-017-0472-9.
10
Diagnostic and predictive values of m5C‑associated genes in idiopathic pulmonary fibrosis.m5C相关基因在特发性肺纤维化中的诊断和预测价值
Mol Med Rep. 2025 Feb;31(2). doi: 10.3892/mmr.2024.13418. Epub 2024 Dec 20.

本文引用的文献

1
Sangerbox: A comprehensive, interaction-friendly clinical bioinformatics analysis platform.Sangerbox:一个全面的、用户交互友好的临床生物信息学分析平台。
Imeta. 2022 Jul 8;1(3):e36. doi: 10.1002/imt2.36. eCollection 2022 Sep.
2
A Ferroptosis-Related LncRNA Signature Associated with Prognosis, Tumor Immune Environment, and Genome Instability in Hepatocellular Carcinoma.一个与肝细胞癌预后、肿瘤免疫微环境和基因组不稳定性相关的铁死亡相关长非编码 RNA 特征。
Comput Math Methods Med. 2022 Aug 18;2022:6284540. doi: 10.1155/2022/6284540. eCollection 2022.
3
Comprehensive analyses of PDHA1 that serves as a predictive biomarker for immunotherapy response in cancer.
对作为癌症免疫治疗反应预测生物标志物的PDHA1进行全面分析。
Front Pharmacol. 2022 Aug 8;13:947372. doi: 10.3389/fphar.2022.947372. eCollection 2022.
4
Cuproptosis: lipoylated TCA cycle proteins-mediated novel cell death pathway.铜死亡:脂酰化三羧酸循环蛋白介导的新型细胞死亡途径。
Signal Transduct Target Ther. 2022 May 13;7(1):158. doi: 10.1038/s41392-022-01014-x.
5
Insufficient ablation induces E3-ligase Nedd4 to promote hepatocellular carcinoma progression by tuning TGF-β signaling.消融不足诱导 E3 连接酶 Nedd4 通过调节 TGF-β 信号促进肝癌进展。
Oncogene. 2022 Jun;41(23):3197-3209. doi: 10.1038/s41388-022-02334-6. Epub 2022 Apr 30.
6
Selective Targeting of Cancer Cells by Copper Ionophores: An Overview.铜离子载体对癌细胞的选择性靶向作用:综述
Front Mol Biosci. 2022 Mar 4;9:841814. doi: 10.3389/fmolb.2022.841814. eCollection 2022.
7
Copper induces cell death by targeting lipoylated TCA cycle proteins.铜通过靶向脂酰化 TCA 循环蛋白诱导细胞死亡。
Science. 2022 Mar 18;375(6586):1254-1261. doi: 10.1126/science.abf0529. Epub 2022 Mar 17.
8
S100A12 as Biomarker of Disease Severity and Prognosis in Patients With Idiopathic Pulmonary Fibrosis.S100A12 作为特发性肺纤维化患者疾病严重程度和预后的生物标志物。
Front Immunol. 2022 Feb 4;13:810338. doi: 10.3389/fimmu.2022.810338. eCollection 2022.
9
Single-Cell RNA-Seq Reveals the Promoting Role of Ferroptosis Tendency During Lung Adenocarcinoma EMT Progression.单细胞RNA测序揭示铁死亡倾向在肺腺癌上皮-间质转化进展中的促进作用。
Front Cell Dev Biol. 2022 Jan 20;9:822315. doi: 10.3389/fcell.2021.822315. eCollection 2021.
10
Bioinformatics Analysis Identifies Potential Ferroptosis Key Genes in the Pathogenesis of Pulmonary Fibrosis.生物信息学分析鉴定出肺纤维化发病机制中潜在的铁死亡关键基因。
Front Genet. 2022 Jan 6;12:788417. doi: 10.3389/fgene.2021.788417. eCollection 2021.