Suppr超能文献

MCJ:肺动脉高压中心肌干预的线粒体靶点。

MCJ: A mitochondrial target for cardiac intervention in pulmonary hypertension.

机构信息

Cardiovascular Risk Factors and Brain Function Program, Centro Nacional de Investigaciones Cardiovasculares (CNIC), Madrid, Spain.

Molecular Oncology Programme, Organ crosstalk in metabolic diseases groupOrgan crosstalk in metabolic diseases group, Centro Nacional de Investigaciones Oncológicas (CNIO), Madrid, Spain.

出版信息

Sci Adv. 2024 Jan 19;10(3):eadk6524. doi: 10.1126/sciadv.adk6524.

Abstract

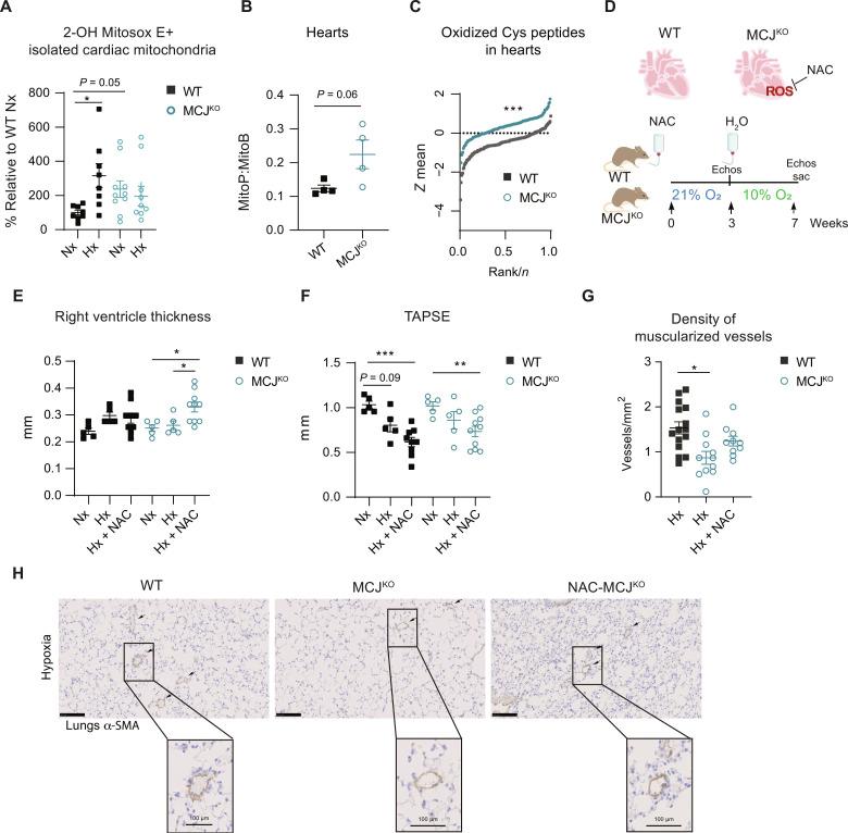
Pulmonary hypertension (PH) can affect both pulmonary arterial tree and cardiac function, often leading to right heart failure and death. Despite the urgency, the lack of understanding has limited the development of effective cardiac therapeutic strategies. Our research reveals that MCJ modulates mitochondrial response to chronic hypoxia. MCJ levels elevate under hypoxic conditions, as in lungs of patients affected by COPD, mice exposed to hypoxia, and myocardium from pigs subjected to right ventricular (RV) overload. The absence of MCJ preserves RV function, safeguarding against both cardiac and lung remodeling induced by chronic hypoxia. Cardiac-specific silencing is enough to protect against cardiac dysfunction despite the adverse pulmonary remodeling. Mechanistically, the absence of MCJ triggers a protective preconditioning state mediated by the ROS/mTOR/HIF-1α axis. As a result, it preserves RV systolic function following hypoxia exposure. These discoveries provide a potential avenue to alleviate chronic hypoxia-induced PH, highlighting MCJ as a promising target against this condition.

摘要

肺动脉高压(PH)可影响肺动脉树和心脏功能,常导致右心衰竭和死亡。尽管情况紧急,但由于缺乏了解,限制了有效的心脏治疗策略的发展。我们的研究表明,MCJ 调节线粒体对慢性缺氧的反应。在缺氧条件下,MCJ 水平升高,如 COPD 患者的肺部、暴露于缺氧的小鼠和右心室(RV)超负荷的猪的心肌中。MCJ 的缺失可保护 RV 功能,防止慢性缺氧引起的心脏和肺部重塑。尽管存在不利的肺重塑,但心脏特异性沉默足以保护心脏功能免受损害。从机制上讲,MCJ 的缺失会触发由 ROS/mTOR/HIF-1α 轴介导的保护性预处理状态。结果,它在暴露于缺氧后可维持 RV 的收缩功能。这些发现为缓解慢性缺氧引起的 PH 提供了一个潜在途径,突出了 MCJ 作为对抗这种疾病的有希望的靶点。

https://cdn.ncbi.nlm.nih.gov/pmc/blobs/ffab/10798563/619c00844ab4/sciadv.adk6524-f1.jpg

文献AI研究员

20分钟写一篇综述,助力文献阅读效率提升50倍。

立即体验

用中文搜PubMed

大模型驱动的PubMed中文搜索引擎

马上搜索

文档翻译

学术文献翻译模型,支持多种主流文档格式。

立即体验