Suppr超能文献

对TCGA-LIHC全外显子序列中的体细胞突变进行分析,以鉴定肝细胞癌免疫治疗的新抗原。

Analysis of Somatic Mutations in the TCGA-LIHC Whole Exome Sequence to Identify the Neoantigen for Immunotherapy in Hepatocellular Carcinoma.

作者信息

Pulakuntla Swetha, Syed Khajamohiddin, Reddy Vaddi Damodara

机构信息

School of Applied Sciences, REVA University, Bangalore 560064, Karnataka, India.

Department of Biochemistry and Microbiology, Faculty of Science, Agriculture and Engineering, University of Zululand, KwaDlangezwa 3886, South Africa.

出版信息

Curr Issues Mol Biol. 2023 Dec 22;46(1):106-120. doi: 10.3390/cimb46010009.

Abstract

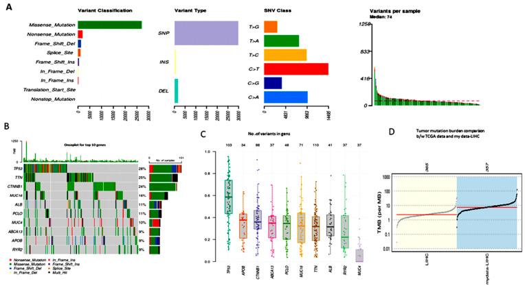
There are numerous clinically proven methods for treating cancer worldwide. Immunotherapy has been used to treat cancer with significant success in the current studies. The purpose of this work is to identify somatically altered target gene neoantigens and investigate liver cancer-related immune cell interaction and functional changes for potential immunotherapy in future clinical trials. Clinical patient data from the Cancer Genome Atlas (TCGA) database were used in this investigation. The R maf utility package was used to perform somatic analysis. The 17-mer peptide neoantigens were extracted using an in-house Python software called Peptide.py. Additionally, the epitope analysis was conducted using NetMHCpan4.1 program. Neopeptide immunogenicity was assessed using DeepCNN-Ineo, and tumor immune interaction, association with immune cells, correlation, and survival analysis were assessed using the TIMER web server. Based on somatic mutation analysis, we have identified the top 10 driver genes (TP53, TNN, CTNNB1, MUC16, ALB, PCLO, MUC4, ABCA13, APOB, and RYR2). From the superfamily of 20 HLA (Human leukocyte antigens) allele epitopes, we discovered 5653 neopeptides. Based on T cell receptor face hydrophobic analysis, these neopeptides were subjected to immunogenicity investigation. A mutation linked to tumor growth may have an impact on immune cells. According to this study's correlation and survival analysis, all driver genes may function as immune targets for liver cancer. These genes are recognized to be immune targets. In the future, immune checkpoint inhibitors may be developed to prolong patient survival times and prevent hepatocellular carcinoma (HCC) through immunotherapy.

摘要

全球有许多经临床验证的癌症治疗方法。在当前研究中,免疫疗法已被用于治疗癌症并取得了显著成功。这项工作的目的是识别体细胞改变的靶基因新抗原,并研究肝癌相关的免疫细胞相互作用和功能变化,以便在未来的临床试验中进行潜在的免疫治疗。本研究使用了来自癌症基因组图谱(TCGA)数据库的临床患者数据。使用R maf实用程序包进行体细胞分析。使用名为Peptide.py的内部Python软件提取17聚体肽新抗原。此外,使用NetMHCpan4.1程序进行表位分析。使用DeepCNN-Ineo评估新肽免疫原性,并使用TIMER网络服务器评估肿瘤免疫相互作用、与免疫细胞的关联、相关性和生存分析。基于体细胞突变分析,我们确定了前10个驱动基因(TP53、TNN、CTNNB1、MUC16、ALB、PCLO、MUC4、ABCA13、APOB和RYR2)。从20种人类白细胞抗原(HLA)等位基因表位的超家族中,我们发现了5653种新肽。基于T细胞受体表面疏水性分析,对这些新肽进行了免疫原性研究。与肿瘤生长相关的突变可能会影响免疫细胞。根据本研究的相关性和生存分析,所有驱动基因都可能作为肝癌的免疫靶点。这些基因被认为是免疫靶点。未来,可能会开发免疫检查点抑制剂,通过免疫疗法延长患者生存时间并预防肝细胞癌(HCC)。

https://cdn.ncbi.nlm.nih.gov/pmc/blobs/d63a/10813969/4dd8107a1968/cimb-46-00009-g001.jpg

文献AI研究员

20分钟写一篇综述,助力文献阅读效率提升50倍。

立即体验

用中文搜PubMed

大模型驱动的PubMed中文搜索引擎

马上搜索

文档翻译

学术文献翻译模型,支持多种主流文档格式。

立即体验