Suppr超能文献

肺鳞状细胞癌预后中凋亡相关基因的系统分析:一项联合单细胞RNA测序研究

Systematic analysis of apoptosis-related genes in the prognosis of lung squamous cell carcinoma: a combined single-cell RNA sequencing study.

作者信息

Zhu Peiquan, Yang Wenxing, Wang Biao, Zeng Tao, Hu Zhi, Zhang Dengguo, Yang Ze, Wang Kaiqiang, Pu Jiangtao

机构信息

Department of Thoracic Surgery, Affiliated Hospital of Southwest Medical University, Luzhou, China.

出版信息

J Thorac Dis. 2023 Dec 30;15(12):6946-6966. doi: 10.21037/jtd-23-1712. Epub 2023 Dec 26.

Abstract

BACKGROUND

Lung squamous cell carcinoma (LUSC) has a poor prognosis and lacks appropriate diagnostic and treatment strategies. Apoptosis dysregulation is associated with tumor occurrence and drug resistance, but the prognostic value of apoptosis-related genes (ARGs) in LUSC remains unclear.

METHODS

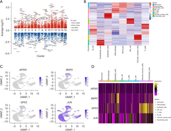
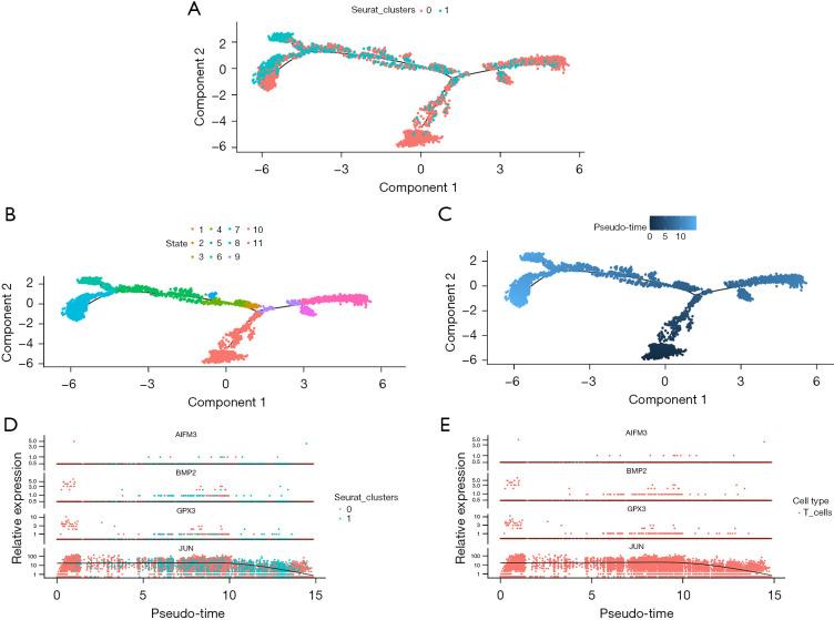
Using univariate Cox regression, least absolute shrinkage and selection operator (LASSO) regression, and multivariate Cox regression analysis based on differentially expressed ARGs, we constructed an ARG-related prognostic model for LUSC survival rates. We conducted correlation analysis of prognostic ARGs by incorporating the dataset of normal lung tissue from the Genotype-Tissue Expression (GTEx) database. We then constructed a risk model, and the predictive ability of the model was evaluated using receiver operating characteristic (ROC) curve analysis. Non-small cell lung cancer (NSCLC) single-cell RNA sequencing (scRNA-seq) data were downloaded from the Gene Expression Omnibus (GEO) database. Subsequently, these data were subjected to single-cell analysis. Cell subgroups were determined and annotated by dimensionality reduction clustering, and the cell subgroups in disease development were identified via pseudotemporal analysis with the Monocle 2 algorithm.

RESULTS

We identified four significantly prognostic ARGs and constructed a stable prognostic risk model. Kaplan-Meier curve analysis showed that the high-risk group had a poorer prognosis (P<0.05). Furthermore, the ROC analysis of 3-, 5- and 7-year survival rates confirmed that the model had good predictive value for patients with LUSC. Single-cell RNA sequencing showed the prognostic ARGS were enriched in epithelial cells, smooth muscle cells, and T cells. Pseudotime analysis was used to infer the differentiation process and time sequence of cells.

CONCLUSIONS

This study identified ARGs that are associated with prognosis in LUSC, and a risk model based on these prognostic genes was constructed that could accurately predict the prognosis of LUSC. Single-cell sequencing analysis provided new insights into the cellular-level development of tumors. These findings provide more guidance for the diagnosis and treatment of patients with LUSC.

摘要

背景

肺鳞状细胞癌(LUSC)预后较差,且缺乏合适的诊断和治疗策略。细胞凋亡失调与肿瘤发生及耐药性相关,但凋亡相关基因(ARGs)在LUSC中的预后价值仍不明确。

方法

基于差异表达的ARGs,采用单因素Cox回归、最小绝对收缩和选择算子(LASSO)回归以及多因素Cox回归分析,构建了一个用于预测LUSC生存率的ARG相关预后模型。通过纳入基因型-组织表达(GTEx)数据库中的正常肺组织数据集,对预后ARGs进行相关性分析。然后构建风险模型,并使用受试者工作特征(ROC)曲线分析评估该模型的预测能力。从基因表达综合数据库(GEO)下载非小细胞肺癌(NSCLC)单细胞RNA测序(scRNA-seq)数据。随后,对这些数据进行单细胞分析。通过降维聚类确定并注释细胞亚群,并使用Monocle 2算法通过伪时间分析识别疾病发展过程中的细胞亚群。

结果

我们鉴定出四个具有显著预后意义的ARGs,并构建了一个稳定的预后风险模型。Kaplan-Meier曲线分析表明,高危组预后较差(P<0.05)。此外,对3年、5年和7年生存率的ROC分析证实,该模型对LUSC患者具有良好的预测价值。单细胞RNA测序显示,预后ARGs在上皮细胞、平滑肌细胞和T细胞中富集。使用伪时间分析推断细胞的分化过程和时间序列。

结论

本研究鉴定出与LUSC预后相关的ARGs,并构建了基于这些预后基因的风险模型,该模型能够准确预测LUSC的预后。单细胞测序分析为肿瘤的细胞水平发展提供了新的见解。这些发现为LUSC患者的诊断和治疗提供了更多指导。

https://cdn.ncbi.nlm.nih.gov/pmc/blobs/f384/10797354/b7783bc7f218/jtd-15-12-6946-f1.jpg

文献AI研究员

20分钟写一篇综述,助力文献阅读效率提升50倍。

立即体验

用中文搜PubMed

大模型驱动的PubMed中文搜索引擎

马上搜索

文档翻译

学术文献翻译模型,支持多种主流文档格式。

立即体验