Department of Psychiatry and Psychotherapy, University of Regensburg, 93053 Regensburg, Germany.
Department of Dermatology, Regensburg University Hospital, 93053 Regensburg, Germany.
Int J Mol Sci. 2024 Jan 12;25(2):963. doi: 10.3390/ijms25020963.
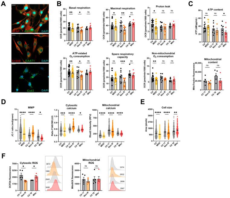
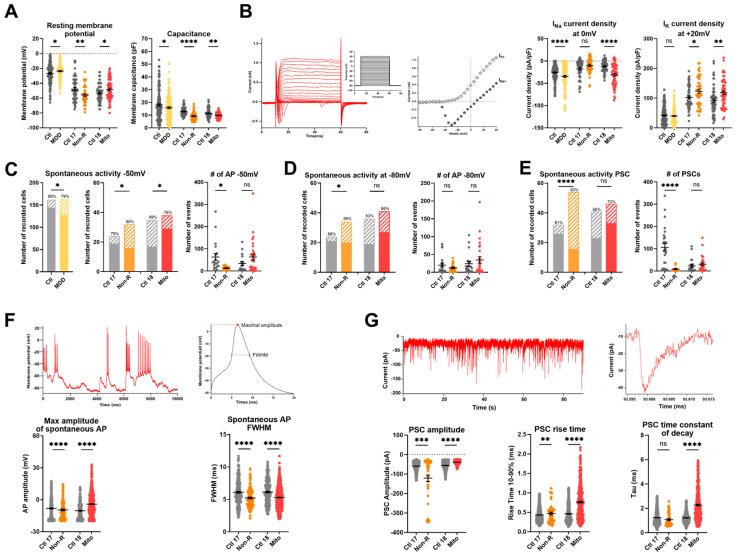
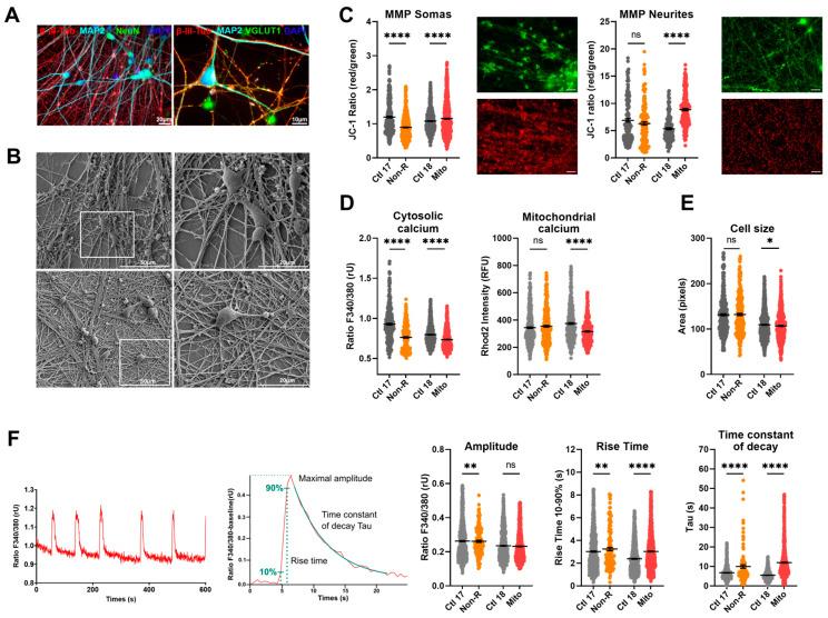
The link between mitochondria and major depressive disorder (MDD) is increasingly evident, underscored both by mitochondria's involvement in many mechanisms identified in depression and the high prevalence of MDD in individuals with mitochondrial disorders. Mitochondrial functions and energy metabolism are increasingly considered to be involved in MDD's pathogenesis. This study focused on cellular and mitochondrial (dys)function in two atypical cases: an antidepressant non-responding MDD patient ("Non-R") and another with an unexplained mitochondrial disorder ("Mito"). Skin biopsies from these patients and controls were used to generate various cell types, including astrocytes and neurons, and cellular and mitochondrial functions were analyzed. Similarities were observed between the Mito patient and a broader MDD cohort, including decreased respiration and mitochondrial function. Conversely, the Non-R patient exhibited increased respiratory rates, mitochondrial calcium, and resting membrane potential. In conclusion, the Non-R patient's data offered a new perspective on MDD, suggesting a detrimental imbalance in mitochondrial and cellular processes, rather than simply reduced functions. Meanwhile, the Mito patient's data revealed the extensive effects of mitochondrial dysfunctions on cellular functions, potentially highlighting new MDD-associated impairments. Together, these case studies enhance our comprehension of MDD.
线粒体与重度抑郁症(MDD)之间的联系日益明显,这不仅是因为线粒体参与了许多在抑郁症中发现的机制,还因为线粒体疾病患者中 MDD 的高患病率。线粒体功能和能量代谢越来越被认为与 MDD 的发病机制有关。本研究关注两个非典型病例的细胞和线粒体(功能)障碍:一个是抗抑郁药无反应的 MDD 患者(“Non-R”),另一个是原因不明的线粒体疾病患者(“Mito”)。从这些患者和对照者的皮肤活检中提取了各种细胞类型,包括星形胶质细胞和神经元,并分析了细胞和线粒体功能。Mito 患者与更广泛的 MDD 队列之间存在相似之处,包括呼吸和线粒体功能下降。相反,Non-R 患者表现出呼吸率、线粒体钙和静息膜电位增加。总之,Non-R 患者的数据为 MDD 提供了一个新的视角,表明线粒体和细胞过程的有害失衡,而不仅仅是功能降低。同时,Mito 患者的数据揭示了线粒体功能障碍对细胞功能的广泛影响,可能突出了新的与 MDD 相关的损伤。这些病例研究共同增强了我们对 MDD 的理解。