Department of General Surgery, The First Affiliated Hospital of Anhui Medical University, 218 Jixi Road, Hefei, 230022, Anhui Province, China.
Lipids Health Dis. 2024 Jan 23;23(1):23. doi: 10.1186/s12944-023-01988-9.
Ferroptosis, is characterized by lipid peroxidation of fatty acids in the presence of iron ions, which leads to cell apoptosis. This leads to the disruption of metabolic pathways, ultimately resulting in liver dysfunction. Although ferroptosis is linked to nonalcoholic steatohepatitis (NASH), understanding the key ferroptosis-related genes (FRGs) involved in NASH remains incomplete. NASH may be targeted therapeutically by identifying the genes responsible for ferroptosis.
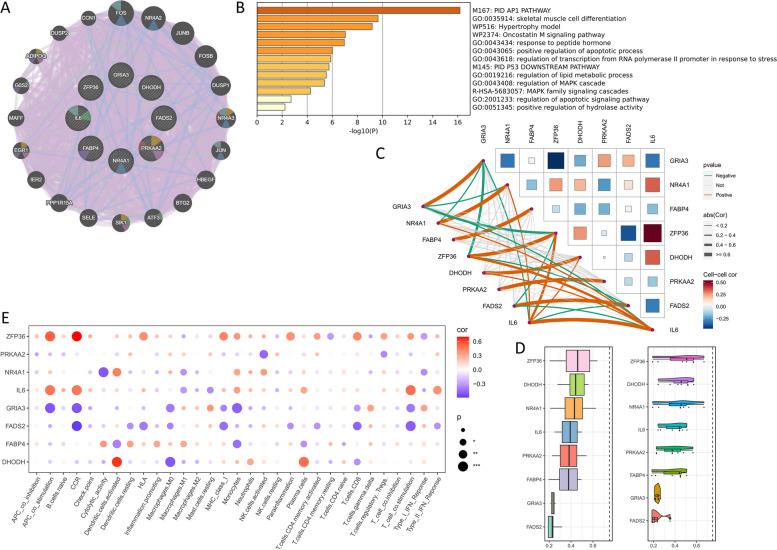
To identify ferroptosis-related genes and develop a ferroptosis-related signature (FeRS), 113 machine-learning algorithm combinations were used.
The FeRS constructed using the Generalized Linear Model Boosting algorithm and Gradient Boosting Machine algorithms exhibited the best prediction performance for NASH. Eight FRGs, with ZFP36 identified by the algorithms as the most crucial, were incorporated into in FeRS. ZFP36 is significantly enriched in various immune cell types and exhibits significant positive correlations with most immune signatures.
ZFP36 is a key FRG involved in NASH pathogenesis.
铁死亡是一种在铁离子存在的情况下脂肪酸发生脂质过氧化的现象,会导致细胞凋亡。这会破坏代谢途径,最终导致肝功能障碍。虽然铁死亡与非酒精性脂肪性肝炎(NASH)有关,但对 NASH 中涉及的关键铁死亡相关基因(FRGs)的了解仍不完整。通过鉴定导致铁死亡的基因,NASH 可能成为治疗的靶点。
为了鉴定铁死亡相关基因并构建铁死亡相关特征(FeRS),我们使用了 113 种机器学习算法组合。
使用广义线性模型增强算法和梯度提升机算法构建的 FeRS 对 NASH 的预测性能最佳。通过算法鉴定出的 8 个 FRGs 中,ZFP36 是最关键的。FeRS 中纳入了 ZFP36。ZFP36 在各种免疫细胞类型中显著富集,并与大多数免疫特征呈显著正相关。
ZFP36 是 NASH 发病机制中涉及的关键 FRG。