Suppr超能文献

高氧可防止肺间质细胞在新生儿期的动态多样性增加。

Hyperoxia prevents the dynamic neonatal increases in lung mesenchymal cell diversity.

机构信息

School of Clinical Medicine, University of New South Wales, Sydney, Australia.

Cellular Genomics Futures Institute, University of New South Wales, Sydney, NSW, Australia.

出版信息

Sci Rep. 2024 Jan 23;14(1):2033. doi: 10.1038/s41598-023-50717-w.

Abstract

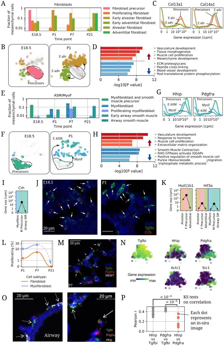
Rapid expansion of the pulmonary microvasculature through angiogenesis drives alveolarization, the final stage of lung development that occurs postnatally and dramatically increases lung gas-exchange surface area. Disruption of pulmonary angiogenesis induces long-term structural and physiologic lung abnormalities, including bronchopulmonary dysplasia, a disease characterized by compromised alveolarization. Although endothelial cells are primary determinants of pulmonary angiogenesis, mesenchymal cells (MC) play a critical and dual role in angiogenesis and alveolarization. Therefore, we performed single cell transcriptomics and in-situ imaging of the developing lung to profile mesenchymal cells during alveolarization and in the context of lung injury. Specific mesenchymal cell subtypes were present at birth with increasing diversity during alveolarization even while expressing a distinct transcriptomic profile from more mature correlates. Hyperoxia arrested the transcriptomic progression of the MC, revealed differential cell subtype vulnerability with pericytes and myofibroblasts most affected, altered cell to cell communication, and led to the emergence of Acta1 expressing cells. These insights hold the promise of targeted treatment for neonatal lung disease, which remains a major cause of infant morbidity and mortality across the world.

摘要

肺部微血管通过血管生成迅速扩张,驱动肺泡化,这是肺发育的最后阶段,发生在出生后,并显著增加肺气体交换表面积。肺血管生成的破坏会导致长期的结构性和生理性肺异常,包括支气管肺发育不良,这是一种以肺泡化受损为特征的疾病。尽管内皮细胞是肺血管生成的主要决定因素,但间充质细胞(MC)在血管生成和肺泡化中发挥关键的双重作用。因此,我们对发育中的肺进行了单细胞转录组学和原位成像,以在肺泡化过程中和肺损伤的背景下对间充质细胞进行分析。在出生时就存在特定的间充质细胞亚型,随着肺泡化的进行,其多样性不断增加,尽管它们表达的转录组谱与更成熟的相关细胞不同。高氧抑制了 MC 的转录组进展,揭示了不同的细胞亚型易感性,周细胞和肌成纤维细胞受影响最大,改变了细胞间的通讯,并导致了 Acta1 表达细胞的出现。这些发现为新生儿肺部疾病的靶向治疗提供了希望,这种疾病仍然是全球婴儿发病率和死亡率的主要原因。

https://cdn.ncbi.nlm.nih.gov/pmc/blobs/b5fa/10805790/48275c47da06/41598_2023_50717_Fig1_HTML.jpg

文献检索

告别复杂PubMed语法,用中文像聊天一样搜索,搜遍4000万医学文献。AI智能推荐,让科研检索更轻松。

立即免费搜索

文件翻译

保留排版,准确专业,支持PDF/Word/PPT等文件格式,支持 12+语言互译。

免费翻译文档

深度研究

AI帮你快速写综述,25分钟生成高质量综述,智能提取关键信息,辅助科研写作。

立即免费体验