Key Laboratory of Environmental Stress and Chronic Disease Control and Prevention, Ministry of Education (China Medical University), Shenyang, Liaoning, People's Republic of China.
Environment and Non-Communicable Disease Research Center, Key Laboratory of Arsenic-Related Biological Effects and Prevention and Treatment in Liaoning Province, School of Public Health, China Medical University, No.77 Puhe Road, Shenyang North New Area Liaoning Province, Shenyang, 110122, People's Republic of China.
Cell Biol Toxicol. 2024 Jan 25;40(1):4. doi: 10.1007/s10565-024-09841-0.
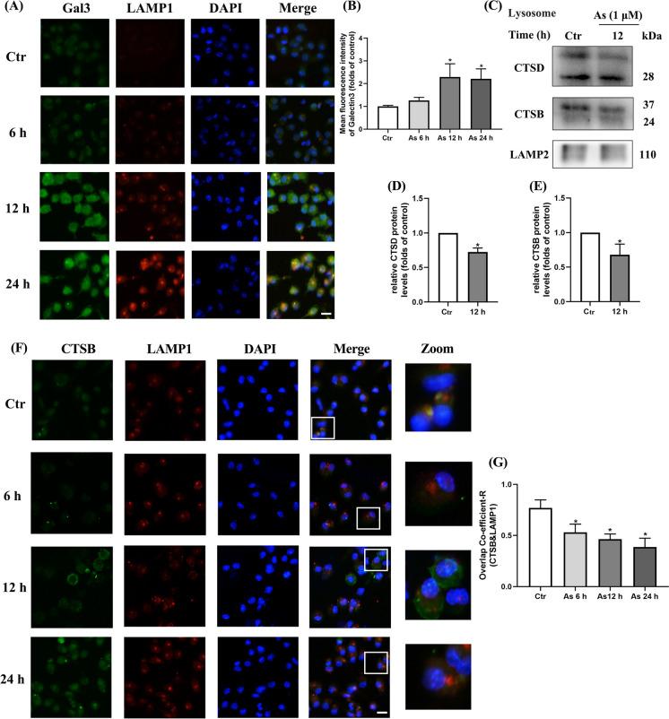
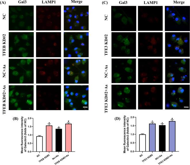
Arsenic (As) is a prevalent and hazardous environmental toxicant associated with cancer and various health problems, which has been shown suppressive effects on dendritic cells (DCs). Autophagy is essential for the innate and adaptive immune responses of DCs, and the transcription factors TFEB and TFE3 are key regulators of autophagic and lysosomal target genes. However, the detrimental alterations of the autophagy-lysosome pathway in As-exposed DCs and the possible coordinating roles of TFEB and TFE3 in the immune dysfunction of this cell are less understood. In this paper, we found that As exposure significantly impaired lysosomal number, lysosomal acidic environment, and lysosomal membrane permeabilization, which might lead to blocked autophagic flux in cultured DCs. Furthermore, our results confirmed that TFEB or TFE3 knockdown exacerbated the disorders of lysosome and the blockade of autophagic flux in As-exposed DCs, and also enhanced the inhibitory expression of co-stimulatory molecules Cd80 and Cd83; adhesion molecule Icam1; cytokines TNF-α, IL-1β, and IL-6; chemokine receptor Ccr7; and antigen-presenting molecules MHC II and MHC I. By contrast, overexpression of TFEB or TFE3 partially alleviated the above-mentioned impairment of DCs by inorganic As exposure. In conclusion, these findings reveal a previously unappreciated inhibition of lysosome-mediated degradation and damage of lysosomal membrane integrity leading to dysregulated autophagy and impaired immune functions of DCs by arsenicals, and also suggest TFEB and TFE3 as potential therapeutic targets for ameliorating As toxicity.
砷(As)是一种普遍存在且具有危害性的环境毒物,与癌症和各种健康问题有关,它已被证明对树突状细胞(DCs)具有抑制作用。自噬对于 DCs 的先天和适应性免疫反应至关重要,转录因子 TFEB 和 TFE3 是自噬和溶酶体靶基因的关键调节因子。然而,砷暴露对 DCs 中自噬-溶酶体途径的有害改变以及 TFEB 和 TFE3 在这种细胞免疫功能障碍中的可能协调作用知之甚少。在本文中,我们发现砷暴露显著损害了溶酶体数量、溶酶体酸性环境和溶酶体膜通透性,这可能导致培养的 DC 中自噬流受阻。此外,我们的结果证实,TFEB 或 TFE3 的敲低加剧了砷暴露的 DCs 中溶酶体和自噬流的阻断,并增强了共刺激分子 Cd80 和 Cd83、黏附分子 Icam1、细胞因子 TNF-α、IL-1β 和 IL-6、趋化因子受体 Ccr7 和抗原呈递分子 MHC II 和 MHC I 的抑制表达。相比之下,TFEB 或 TFE3 的过表达部分缓解了无机砷暴露对 DCs 造成的上述损伤。总之,这些发现揭示了砷剂以前未被认识到的抑制作用,即溶酶体介导的降解和溶酶体膜完整性的破坏导致自噬失调和 DCs 免疫功能受损,还表明 TFEB 和 TFE3 可能是改善砷毒性的潜在治疗靶点。