Department of Cell Biology of National Translational Science Center for Molecular Medicine and Department of Clinical Immunology of Xijing Hospital, Fourth Military Medical University, Xi'an, Shaanxi, 710032, China.
State Key Laboratory of New Targets Discovery and Drug Development for Major Diseases, Ganzhou, Jiangxi, 341000, Xi'an, Shaanxi, 710032, China.
Cell Mol Immunol. 2024 Mar;21(3):292-308. doi: 10.1038/s41423-023-01118-6. Epub 2024 Jan 29.
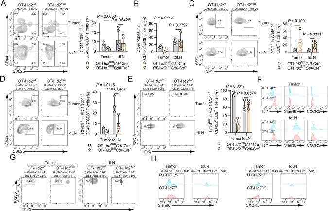
CD8 T-cell exhaustion is a state of dysfunction that promotes tumor progression and is marked by the generation of Slamf6 progenitor exhausted (Tex) and Tim-3 terminally exhausted (Tex) subpopulations. Inhibitor of DNA binding protein 2 (Id2) has been shown to play important roles in T-cell development and CD8 T-cell immunity. However, the role of Id2 in CD8 T-cell exhaustion is unclear. Here, we found that Id2 transcriptionally and epigenetically regulates the generation of Tex cells and their conversion to Tex cells. Genetic deletion of Id2 dampens CD8 T-cell-mediated immune responses and the maintenance of stem-like CD8 T-cell subpopulations, suppresses PD-1 blockade and increases tumor susceptibility. Mechanistically, through its HLH domain, Id2 binds and disrupts the assembly of the Tcf3-Tal1 transcriptional regulatory complex, and thus modulates chromatin accessibility at the Slamf6 promoter by preventing the interaction of Tcf3 with the histone lysine demethylase LSD1. Therefore, Id2 increases the abundance of the permissive H3K4me2 mark on the Tcf3-occupied E-boxes in the Slamf6 promoter, modulates chromatin accessibility at the Slamf6 promoter and epigenetically regulates the generation of Slamf6 Tex cells. An LSD1 inhibitor GSK2879552 can rescue the Id2 knockout phenotype in tumor-bearing mice. Inhibition of LSD1 increases the abundance of Slamf6Tim-3 Tex cells in tumors and the expression level of Tcf1 in Id2-deleted CD8 T cells. This study demonstrates that Id2-mediated transcriptional and epigenetic modification drives hierarchical CD8 T-cell exhaustion, and the mechanistic insights gained may have implications for therapeutic intervention with tumor immune evasion.
CD8 T 细胞耗竭是一种功能障碍状态,促进肿瘤进展,并以 Slamf6 祖细胞耗竭(Tex)和 Tim-3 终末耗竭(Tex)亚群的产生为标志。DNA 结合蛋白 2 抑制剂(Id2)已被证明在 T 细胞发育和 CD8 T 细胞免疫中发挥重要作用。然而,Id2 在 CD8 T 细胞耗竭中的作用尚不清楚。在这里,我们发现 Id2 转录和表观遗传调控 Tex 细胞的产生及其向 Tex 细胞的转化。Id2 的基因缺失会抑制 CD8 T 细胞介导的免疫反应和维持干细胞样 CD8 T 细胞亚群,抑制 PD-1 阻断并增加肿瘤易感性。在机制上,通过其 HLH 结构域,Id2 结合并破坏了 Tcf3-Tal1 转录调控复合物的组装,从而通过阻止 Tcf3 与组蛋白赖氨酸去甲基酶 LSD1 的相互作用来调节 Slamf6 启动子处的染色质可及性。因此,Id2 增加了 Slamf6 启动子上 Tcf3 占据的 E-box 上允许的 H3K4me2 标记的丰度,调节 Slamf6 启动子的染色质可及性,并表观遗传调控 Slamf6 Tex 细胞的产生。LSD1 抑制剂 GSK2879552 可以挽救荷瘤小鼠中 Id2 敲除表型。LSD1 的抑制增加了肿瘤中 Slamf6Tim-3 Tex 细胞的丰度和 Id2 缺失的 CD8 T 细胞中 Tcf1 的表达水平。这项研究表明,Id2 介导的转录和表观遗传修饰驱动了 CD8 T 细胞的层级耗竭,获得的机制见解可能对肿瘤免疫逃逸的治疗干预具有重要意义。