Suppr超能文献

解读组蛋白修饰在记忆和耗竭性CD8 T细胞中的作用。

Deciphering the role of histone modifications in memory and exhausted CD8 T cells.

作者信息

Huang Hua, Baxter Amy E, Zhang Zhen, Good Charly R, Alexander Katherine A, Chen Zeyu, Garcia Paula A Agudelo, Samareh Parisa, Collins Sierra M, Glastad Karl M, Wang Lu, Donahue Gregory, Manne Sasikanth, Giles Josephine R, Shi Junwei, Berger Shelley L, Wherry E John

机构信息

Department of Systems Pharmacology and Translational Therapeutics, University of Pennsylvania Perelman School of Medicine, Philadelphia, PA, 19104, USA.

Institute for Immunology and Immune Health, University of Pennsylvania Perelman School of Medicine, Philadelphia, PA, 19104, USA.

出版信息

Sci Rep. 2025 May 19;15(1):17359. doi: 10.1038/s41598-025-99804-0.

Abstract

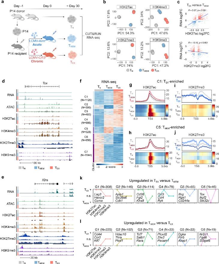
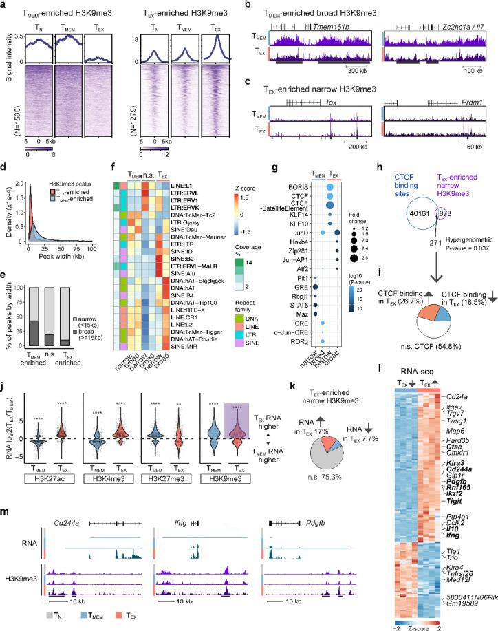
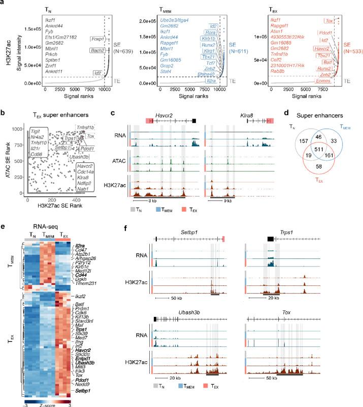
Exhausted CD8 T cells (T) arising during chronic infections and cancer have reduced functional capacity and limited fate flexibility that prevents optimal disease control and response to immunotherapies. Compared to memory (T) cells, T have a unique open chromatin landscape underlying a distinct gene expression program. How T transcriptional and epigenetic landscapes are regulated through histone post-translational modifications (hPTMs) remains unclear. Here, we profiled key activating (H3K27ac and H3K4me3) and repressive (H3K27me3 and H3K9me3) histone modifications in naive CD8 T cells (T), T and T. We identified H3K27ac-associated super-enhancers that distinguish T, T and T, along with key transcription factor networks predicted to regulate these different transcriptional landscapes. Promoters of some key genes were poised in T, but activated in T or T whereas other genes poised in T were repressed in T or T, indicating that both repression and activation of poised genes may enforce these distinct cell states. Moreover, narrow peaks of repressive H3K9me3 were associated with increased gene expression in T, suggesting an atypical role for this modification. These data indicate that beyond chromatin accessibility, hPTMs differentially regulate specific gene expression programs of T compared to T through both activating and repressive pathways.

摘要

在慢性感染和癌症过程中产生的耗竭性CD8 T细胞(T细胞)功能能力下降,命运灵活性有限,这阻碍了对疾病的最佳控制以及对免疫疗法的反应。与记忆T细胞相比,耗竭性T细胞具有独特的开放染色质景观,其背后是独特的基因表达程序。目前尚不清楚耗竭性T细胞的转录和表观遗传景观是如何通过组蛋白翻译后修饰(hPTM)进行调控的。在这里,我们分析了初始CD8 T细胞(T细胞)、耗竭性T细胞和记忆性T细胞中关键的激活型(H3K27ac和H3K4me3)和抑制型(H3K27me3和H3K9me3)组蛋白修饰。我们鉴定出了区分耗竭性T细胞、记忆性T细胞和初始T细胞的H3K27ac相关超级增强子,以及预测可调控这些不同转录景观的关键转录因子网络。一些关键基因的启动子在初始T细胞中处于准备状态,但在耗竭性T细胞或记忆性T细胞中被激活,而在初始T细胞中处于准备状态的其他基因在耗竭性T细胞或记忆性T细胞中被抑制,这表明准备状态基因的抑制和激活都可能强化这些不同的细胞状态。此外,抑制性H3K9me3的窄峰与耗竭性T细胞中基因表达的增加相关,表明这种修饰具有非典型作用。这些数据表明,除了染色质可及性之外,与记忆性T细胞相比,hPTM通过激活和抑制途径差异性地调控耗竭性T细胞的特定基因表达程序。

https://cdn.ncbi.nlm.nih.gov/pmc/blobs/6672/12089470/3b99a44ff3b7/41598_2025_99804_Fig1_HTML.jpg

文献检索

告别复杂PubMed语法,用中文像聊天一样搜索,搜遍4000万医学文献。AI智能推荐,让科研检索更轻松。

立即免费搜索

文件翻译

保留排版,准确专业,支持PDF/Word/PPT等文件格式,支持 12+语言互译。

免费翻译文档

深度研究

AI帮你快速写综述,25分钟生成高质量综述,智能提取关键信息,辅助科研写作。

立即免费体验