Zhang Jiayu, Jiang Hongyi, Rao Dapang, Jin Xishi
Department of Urology, The Second Affiliated Hospital of Wenzhou Medical University, Wenzhou, China.
Front Oncol. 2024 Jan 15;13:1206882. doi: 10.3389/fonc.2023.1206882. eCollection 2023.
Renal cell carcinoma (RCC) accounts for 90% of renal cancers, of which clear cell carcinoma (ccRCC) is the most usual histological type. The process of alternative splicing (AS) contributes to protein diversity, and the dysregulation of protein diversity may have a great influence on tumorigenesis. We developed a prognostic signature and comprehensively analyzed the role of tumor immune microenvironment (TIME) and immune checkpoint blocking (ICB) treatment in ccRCC.
To identify prognosis-related AS events, univariate Cox regression was used and functional annotation was performed using gene set enrichment analysis (GSEA). In this study, prognostic signatures were developed based on multivariate Cox, univariate Cox, and LASSO regression models. Moreover, to assess the prognostic value, the proportional hazards model, Kruskal-Wallis analysis, and ROC curves were used. To obtain a better understanding of TIME in ccRCC, the ESTIMATE R package, single sample gene set enrichment analysis (ssGSEA) algorithm, CIBERSORT method, and the tumor immune estimation resource (TIMER) were applied. The database was searched to verify the expression of in tumor and normal samples. Regulatory networks for AS-splicing factors (SFs) were visualized using Cytoscape 3.9.1.
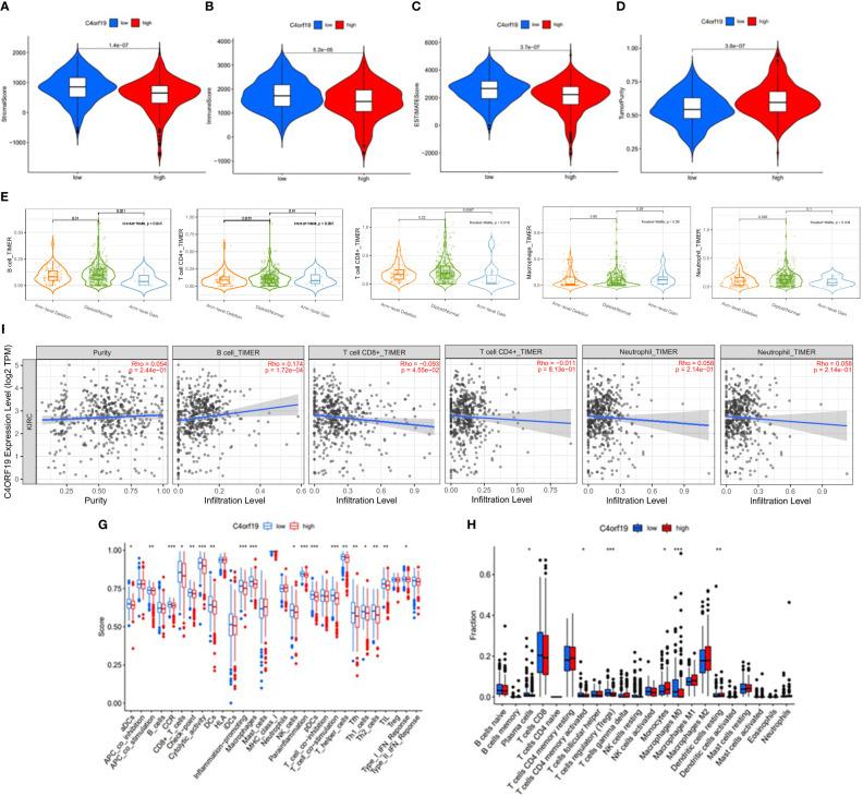
There were 9,347 AS cases associated with the survival of ccRCC patients screened. A total of eight AS prognostic signatures were developed with stable prognostic predictive accuracy based on splicing subtypes. In addition, a qualitative prognostic nomogram was developed, and the prognostic prediction showed high effectiveness. In addition, we found that the combined signature was significantly associated with the diversity of TIME and ICB treatment-related genes. might become an important prognostic factor for ccRCC. Finally, the AS-SF regulatory network was established to clearly reveal the potential function of SFs.
We found novel and robust indicators (i.e., risk signature, prognostic nomogram, etc.) for the prognostic prediction of ccRCC. A new and reliable prognostic nomogram was established to quantitatively predict the clinical outcome. The AS-SF networks could provide a new way for the study of potential regulatory mechanisms, and the important roles of AS events in the context of TIME and immunotherapy efficiency were exhibited. was found to be a vital gene in TIME and ICB treatment.
肾细胞癌(RCC)占肾癌的90%,其中透明细胞癌(ccRCC)是最常见的组织学类型。可变剪接(AS)过程有助于蛋白质多样性,而蛋白质多样性的失调可能对肿瘤发生有很大影响。我们开发了一种预后特征,并全面分析了肿瘤免疫微环境(TIME)和免疫检查点阻断(ICB)治疗在ccRCC中的作用。
为了识别与预后相关的AS事件,使用单变量Cox回归,并使用基因集富集分析(GSEA)进行功能注释。在本研究中,基于多变量Cox、单变量Cox和LASSO回归模型开发了预后特征。此外,为了评估预后价值,使用了比例风险模型、Kruskal-Wallis分析和ROC曲线。为了更好地了解ccRCC中的TIME,应用了ESTIMATE R包、单样本基因集富集分析(ssGSEA)算法、CIBERSORT方法和肿瘤免疫估计资源(TIMER)。搜索数据库以验证其在肿瘤和正常样本中的表达。使用Cytoscape 3.9.1可视化AS剪接因子(SFs)的调控网络。
筛选出9347例与ccRCC患者生存相关的AS病例。基于剪接亚型共开发了8个具有稳定预后预测准确性的AS预后特征。此外,开发了一个定性预后列线图,预后预测显示出高效性。此外,我们发现联合特征与TIME的多样性和ICB治疗相关基因显著相关。可能成为ccRCC的一个重要预后因素。最后,建立了AS-SF调控网络以清楚地揭示SFs的潜在功能。
我们发现了用于ccRCC预后预测的新的且可靠的指标(即风险特征、预后列线图等)。建立了一个新的可靠的预后列线图以定量预测临床结果。AS-SF网络可为潜在调控机制的研究提供新途径,并展示了AS事件在TIME背景和免疫治疗效率中的重要作用。被发现是TIME和ICB治疗中的一个关键基因。