Suppr超能文献

双层 N-S1 蛋白纳米颗粒免疫可引发针对 SARS-CoV-2 的强烈细胞免疫和广泛的抗体反应。

Double-layered N-S1 protein nanoparticle immunization elicits robust cellular immune and broad antibody responses against SARS-CoV-2.

机构信息

College of Veterinary Medicine, Sichuan Agricultural University, Chengdu, 611130, China.

School of Advanced Agricultural Sciences , Peking University, Beijing, 100080, China.

出版信息

J Nanobiotechnology. 2024 Jan 30;22(1):44. doi: 10.1186/s12951-024-02293-y.

Abstract

BACKGROUND

The COVID-19 pandemic is a persistent global threat to public health. As for the emerging variants of SARS-CoV-2, it is necessary to develop vaccines that can induce broader immune responses, particularly vaccines with weak cellular immunity.

METHODS

In this study, we generated a double-layered N-S1 protein nanoparticle (N-S1 PNp) that was formed by desolvating N protein into a protein nanoparticle as the core and crosslinking S1 protein onto the core surface against SARS-CoV-2.

RESULTS

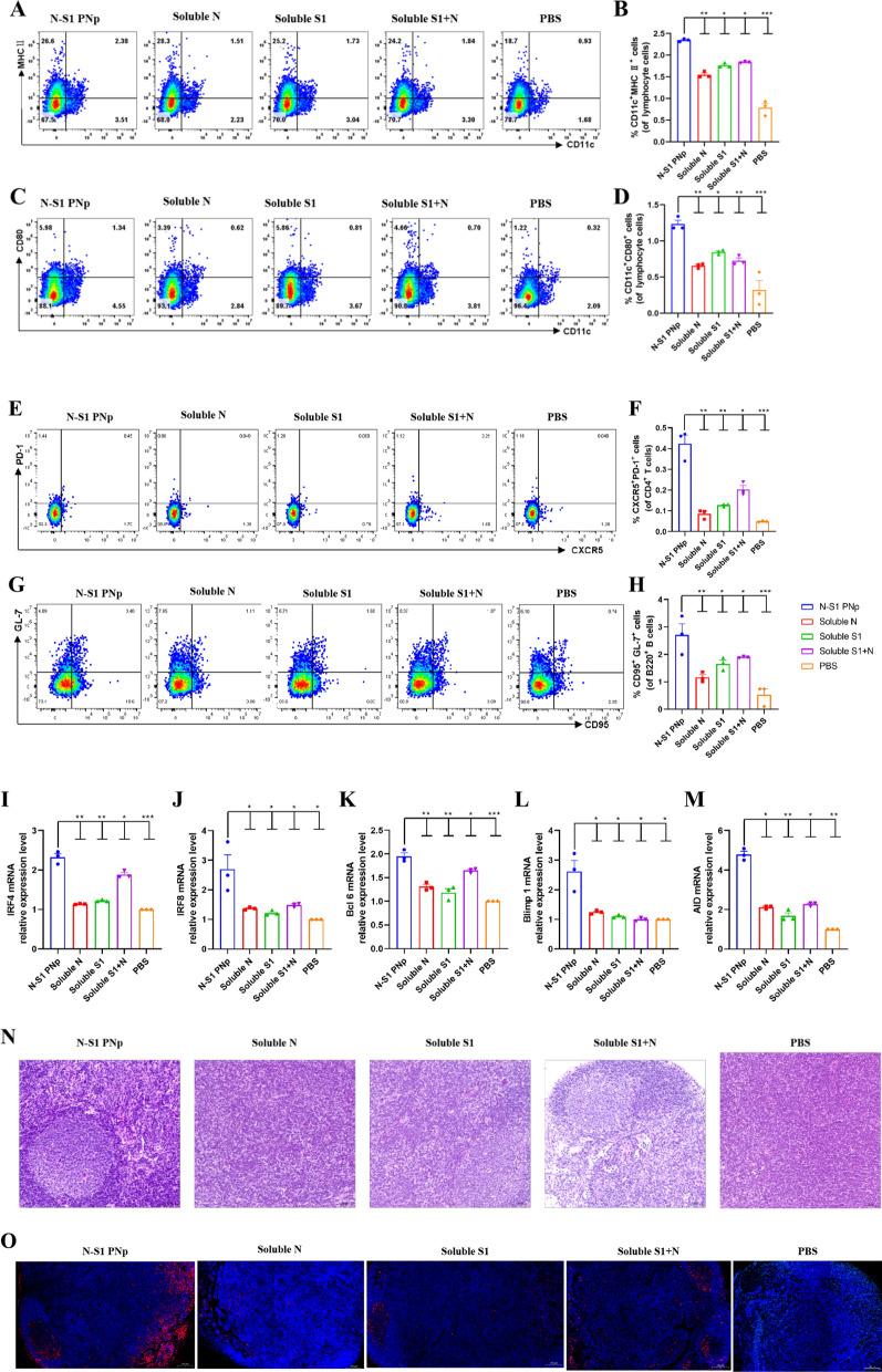
Vaccination with N-S1 PNp elicited robust humoral and vigorous cellular immune responses specific to SARS-CoV-2 in mice. Compared to soluble protein groups, the N-S1 PNp induced a higher level of humoral response, as evidenced by the ability of S1-specific antibodies to block hACE2 receptor binding and neutralize pseudovirus. Critically, N-S1 PNp induced Th1-biased, long-lasting, and cross-neutralizing antibodies, which neutralized the variants of SARS-CoV-2 with minimal loss of activity. N-S1 PNp induced strong responses of CD4 and CD8 T cells, mDCs, Tfh cells, and GCs B cells in spleens.

CONCLUSIONS

These results demonstrate that N-S1 PNp vaccination is a practical approach for promoting protection, which has the potential to counteract the waning immune responses against SARS-CoV-2 variants and confer broad efficacy against future new variants. This study provides a new idea for the design of next-generation SARS-CoV-2 vaccines based on the B and T cells response coordination.

摘要

背景

COVID-19 大流行是对全球公共卫生的持续威胁。对于 SARS-CoV-2 的新兴变体,有必要开发能够诱导更广泛免疫反应的疫苗,特别是具有较弱细胞免疫的疫苗。

方法

在这项研究中,我们针对 SARS-CoV-2 生成了双层 N-S1 蛋白纳米颗粒(N-S1 PNp),该颗粒由 N 蛋白去溶剂化为核心,并在核心表面交联 S1 蛋白形成。

结果

在小鼠中,N-S1 PNp 疫苗接种可引发针对 SARS-CoV-2 的强大体液和强烈细胞免疫反应。与可溶性蛋白组相比,N-S1 PNp 诱导更高水平的体液反应,这表现在 S1 特异性抗体能够阻断 hACE2 受体结合和中和假病毒。至关重要的是,N-S1 PNp 诱导了 Th1 偏向的、持久的和交叉中和抗体,这些抗体对 SARS-CoV-2 的变体具有最小的活性损失。N-S1 PNp 诱导了脾脏中 CD4 和 CD8 T 细胞、mDC、Tfh 细胞和 GC B 细胞的强烈反应。

结论

这些结果表明,N-S1 PNp 疫苗接种是促进保护的一种实用方法,它有可能对抗针对 SARS-CoV-2 变体的免疫反应减弱,并对未来的新变体提供广泛的疗效。这项研究为基于 B 和 T 细胞反应协调的下一代 SARS-CoV-2 疫苗设计提供了新的思路。

https://cdn.ncbi.nlm.nih.gov/pmc/blobs/f26d/10825999/c56c5090cda7/12951_2024_2293_Figa_HTML.jpg

文献检索

告别复杂PubMed语法,用中文像聊天一样搜索,搜遍4000万医学文献。AI智能推荐,让科研检索更轻松。

立即免费搜索

文件翻译

保留排版,准确专业,支持PDF/Word/PPT等文件格式,支持 12+语言互译。

免费翻译文档

深度研究

AI帮你快速写综述,25分钟生成高质量综述,智能提取关键信息,辅助科研写作。

立即免费体验