Suppr超能文献

一种明亮、光稳定且远红色的染料,可实现酸性细胞器的多色、延时和超分辨率成像。

A Bright, Photostable, and Far-Red Dye That Enables Multicolor, Time-Lapse, and Super-Resolution Imaging of Acidic Organelles.

作者信息

Lesiak Lauren, Dadina Neville, Zheng Shuai, Schelvis Marianne, Schepartz Alanna

机构信息

Department of Chemistry, University of California, Berkeley, Berkeley, California 94720, United States.

Department of Molecular and Cell Biology, University of California, Berkeley, Berkeley, California 94720, United States.

出版信息

ACS Cent Sci. 2023 Dec 14;10(1):19-27. doi: 10.1021/acscentsci.3c01173. eCollection 2024 Jan 24.

Abstract

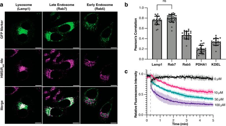
Lysosomes have long been known for their acidic lumens and efficient degradation of cellular byproducts. In recent years, it has become clear that their function is far more sophisticated, involving multiple cell signaling pathways and interactions with other organelles. Unfortunately, their acidic interior, fast dynamics, and small size make lysosomes difficult to image with fluorescence microscopy. Here we report a far-red small molecule, HMSiR-Me, that fluoresces only under acidic conditions, causing selective labeling of acidic organelles in live cells. HMSiR-Me can be used alongside other far-red dyes in multicolor imaging experiments and is superior to existing lysosome probes in terms of photostability and maintaining cell health and lysosome motility. We demonstrate that HMSiR-Me is compatible with overnight time-lapse experiments as well as time-lapse super-resolution microscopy with a frame rate of 1.5 fps for at least 1000 frames. HMSiR-Me can also be used alongside silicon rhodamine dyes in a multiplexed super-resolution microscopy experiment to visualize interactions between mitochondria and lysosomes with only a single excitation laser and simultaneous depletion. We envision this dye permitting a more detailed study of the role of lysosomes in dynamic cellular processes and disease.

摘要

长期以来,溶酶体因其酸性内腔和对细胞副产物的高效降解而闻名。近年来,人们清楚地认识到其功能要复杂得多,涉及多种细胞信号通路以及与其他细胞器的相互作用。不幸的是,其酸性内部环境、快速动态变化以及小尺寸使得溶酶体难以用荧光显微镜成像。在此,我们报告一种远红小分子HMSiR-Me,它仅在酸性条件下发出荧光,可对活细胞中的酸性细胞器进行选择性标记。HMSiR-Me可在多色成像实验中与其他远红染料一起使用,并且在光稳定性以及维持细胞健康和溶酶体运动性方面优于现有的溶酶体探针。我们证明HMSiR-Me适用于过夜延时实验以及帧率为1.5帧/秒、至少1000帧的延时超分辨率显微镜观察。HMSiR-Me还可在多重超分辨率显微镜实验中与硅罗丹明染料一起使用,仅用单一激发激光和同时耗尽的方式来可视化线粒体与溶酶体之间的相互作用。我们设想这种染料能够更详细地研究溶酶体在动态细胞过程和疾病中的作用。

https://cdn.ncbi.nlm.nih.gov/pmc/blobs/b3ee/10823512/0251e1f72a9a/oc3c01173_0001.jpg

文献AI研究员

20分钟写一篇综述,助力文献阅读效率提升50倍。

立即体验

用中文搜PubMed

大模型驱动的PubMed中文搜索引擎

马上搜索

文档翻译

学术文献翻译模型,支持多种主流文档格式。

立即体验