• 文献检索
  • 文档翻译
  • 深度研究
  • 学术资讯
  • Suppr Zotero 插件Zotero 插件
  • 邀请有礼
  • 套餐&价格
  • 历史记录
应用&插件
Suppr Zotero 插件Zotero 插件浏览器插件Mac 客户端Windows 客户端微信小程序
定价
高级版会员购买积分包购买API积分包
服务
文献检索文档翻译深度研究API 文档MCP 服务
关于我们
关于 Suppr公司介绍联系我们用户协议隐私条款
关注我们

Suppr 超能文献

核心技术专利:CN118964589B侵权必究
粤ICP备2023148730 号-1Suppr @ 2026

文献检索

告别复杂PubMed语法,用中文像聊天一样搜索,搜遍4000万医学文献。AI智能推荐,让科研检索更轻松。

立即免费搜索

文件翻译

保留排版,准确专业,支持PDF/Word/PPT等文件格式,支持 12+语言互译。

免费翻译文档

深度研究

AI帮你快速写综述,25分钟生成高质量综述,智能提取关键信息,辅助科研写作。

立即免费体验

确定整合素α3亚基(ITGA3)在人类癌症中的预后意义、免疫治疗反应预测价值及潜在的靶向化合物抑制剂。

Identifying the prognosis implication, immunotherapy response prediction value, and potential targeted compound inhibitors of integrin subunit α3 (ITGA3) in human cancers.

作者信息

Gui Jiawei, Yang Lufei, Liu Junzhe, Li Yishuang, Zou Mi, Sun Chengpeng, Huang Le, Zhu Xingen, Huang Kai

机构信息

Department of Neurosurgery, The 2 Affiliated Hospital, Jiangxi Medical College, Nanchang University, Nanchang, Jiangxi 330006, PR China.

HuanKui Academy, Jiangxi Medical College, Nanchang University, Nanchang 330031, PR China.

出版信息

Heliyon. 2024 Jan 6;10(2):e24236. doi: 10.1016/j.heliyon.2024.e24236. eCollection 2024 Jan 30.

DOI:10.1016/j.heliyon.2024.e24236
PMID:38293430
原文链接:https://pmc.ncbi.nlm.nih.gov/articles/PMC10825359/
Abstract

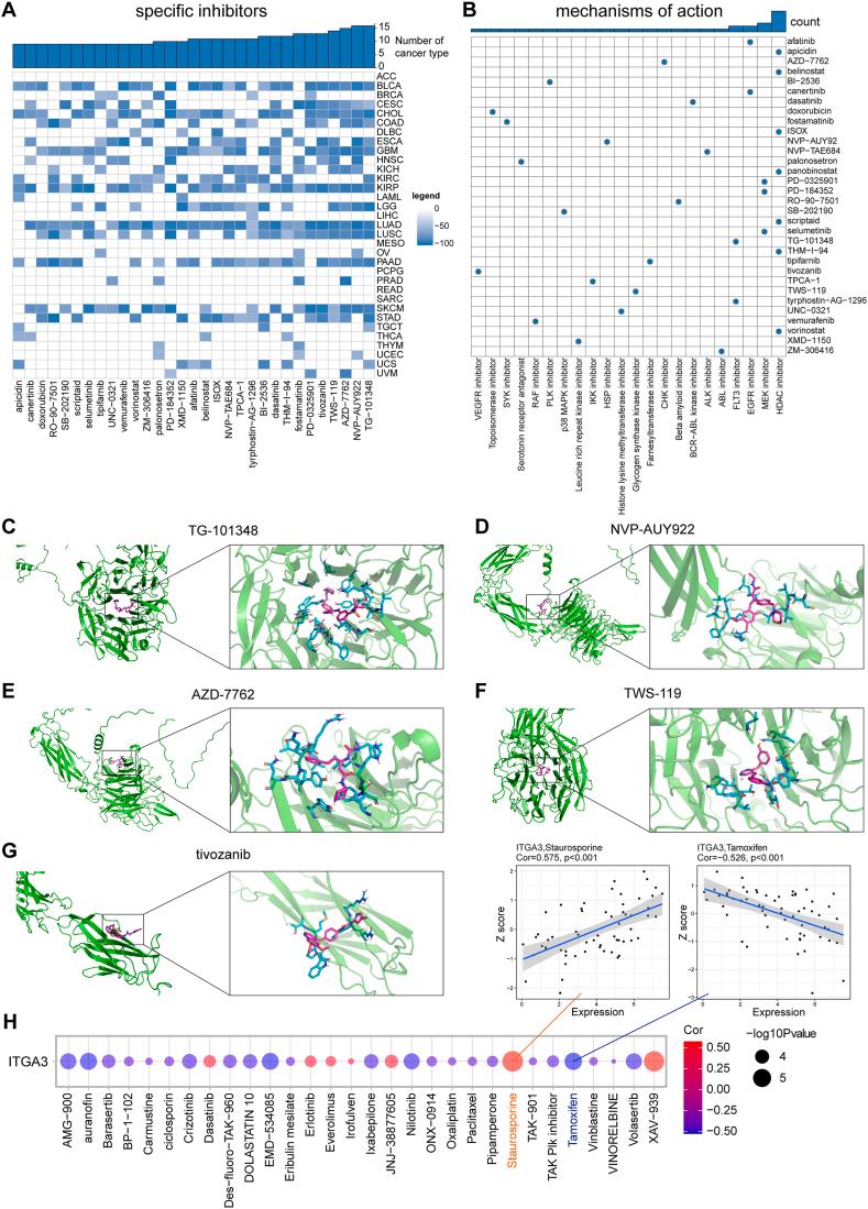
The integrin subunit α3 (ITGA3) is a member of the integrin alpha chain protein family, which could promote progression, metastasis, and invasion in some cancers. Still, its function in the tumor microenvironment (TME), cancer prognosis, and immunotherapy remains unclear. A multifaceted analysis of ITGA3 in pan-cancer utilizing various databases and online web tools revealed ITGA3 was aberrantly expressed in tumor tissues and upregulated in most cancers, which may be related to ITGA3 genomic alterations and methylation modification. In addition, ITGA3 was significantly correlated with the poor or better prognosis of cancer patients, immune-related pathways in hallmark, immune infiltration, and immune checkpoints, revealing a biological function of ITGA3 in the tumor progression, tumor microenvironment, and tumor immunity. We also found that ITGA3 could predict the response to tumor immunotherapy based on cytokine-treated samples and immunotherapy cohorts. ITGA3 may participate in shaping and regulating the tumor microenvironment to affect the tumor immune response, which was a promising immunotherapy response predictive biomarker and potential therapeutic target to work synergistically with cancer immunotherapy to boost the response and efficacy. Finally, potential targeted compound inhibitors and sensitive drugs were screened using databases ConnectivityMap (CMap) and CellMiner, and AutoDock Tools was used for molecular docking.

摘要

整合素亚基α3(ITGA3)是整合素α链蛋白家族的成员,它可促进某些癌症的进展、转移和侵袭。然而,其在肿瘤微环境(TME)、癌症预后和免疫治疗中的作用仍不清楚。利用各种数据库和在线网络工具对泛癌中的ITGA3进行多方面分析发现,ITGA3在肿瘤组织中异常表达,且在大多数癌症中上调,这可能与ITGA3的基因组改变和甲基化修饰有关。此外,ITGA3与癌症患者的预后不良或较好、标志性免疫相关途径、免疫浸润和免疫检查点显著相关,揭示了ITGA3在肿瘤进展、肿瘤微环境和肿瘤免疫中的生物学功能。我们还发现,基于细胞因子处理的样本和免疫治疗队列,ITGA3可以预测肿瘤免疫治疗的反应。ITGA3可能参与塑造和调节肿瘤微环境以影响肿瘤免疫反应,这是一种有前景的免疫治疗反应预测生物标志物和潜在治疗靶点,可与癌症免疫治疗协同作用以增强反应和疗效。最后,使用连通性图谱(CMap)和CellMiner数据库筛选了潜在的靶向化合物抑制剂和敏感药物,并使用自动对接工具进行分子对接。

https://cdn.ncbi.nlm.nih.gov/pmc/blobs/2af4/10825359/2687f043df99/mmcfigs2.jpg
https://cdn.ncbi.nlm.nih.gov/pmc/blobs/2af4/10825359/e5228d8f4b82/gr1.jpg
https://cdn.ncbi.nlm.nih.gov/pmc/blobs/2af4/10825359/164396030934/gr2.jpg
https://cdn.ncbi.nlm.nih.gov/pmc/blobs/2af4/10825359/517c6bb671a2/gr3.jpg
https://cdn.ncbi.nlm.nih.gov/pmc/blobs/2af4/10825359/22c035db4825/gr4.jpg
https://cdn.ncbi.nlm.nih.gov/pmc/blobs/2af4/10825359/861872551420/gr5.jpg
https://cdn.ncbi.nlm.nih.gov/pmc/blobs/2af4/10825359/ff25c9a7ada8/gr6.jpg
https://cdn.ncbi.nlm.nih.gov/pmc/blobs/2af4/10825359/fd9d8c497dc0/gr7.jpg
https://cdn.ncbi.nlm.nih.gov/pmc/blobs/2af4/10825359/70d9d032b922/gr8.jpg
https://cdn.ncbi.nlm.nih.gov/pmc/blobs/2af4/10825359/1e02f2196c02/gr9.jpg
https://cdn.ncbi.nlm.nih.gov/pmc/blobs/2af4/10825359/c4f9752928ea/mmcfigs1.jpg
https://cdn.ncbi.nlm.nih.gov/pmc/blobs/2af4/10825359/2687f043df99/mmcfigs2.jpg
https://cdn.ncbi.nlm.nih.gov/pmc/blobs/2af4/10825359/e5228d8f4b82/gr1.jpg
https://cdn.ncbi.nlm.nih.gov/pmc/blobs/2af4/10825359/164396030934/gr2.jpg
https://cdn.ncbi.nlm.nih.gov/pmc/blobs/2af4/10825359/517c6bb671a2/gr3.jpg
https://cdn.ncbi.nlm.nih.gov/pmc/blobs/2af4/10825359/22c035db4825/gr4.jpg
https://cdn.ncbi.nlm.nih.gov/pmc/blobs/2af4/10825359/861872551420/gr5.jpg
https://cdn.ncbi.nlm.nih.gov/pmc/blobs/2af4/10825359/ff25c9a7ada8/gr6.jpg
https://cdn.ncbi.nlm.nih.gov/pmc/blobs/2af4/10825359/fd9d8c497dc0/gr7.jpg
https://cdn.ncbi.nlm.nih.gov/pmc/blobs/2af4/10825359/70d9d032b922/gr8.jpg
https://cdn.ncbi.nlm.nih.gov/pmc/blobs/2af4/10825359/1e02f2196c02/gr9.jpg
https://cdn.ncbi.nlm.nih.gov/pmc/blobs/2af4/10825359/c4f9752928ea/mmcfigs1.jpg
https://cdn.ncbi.nlm.nih.gov/pmc/blobs/2af4/10825359/2687f043df99/mmcfigs2.jpg

相似文献

1
Identifying the prognosis implication, immunotherapy response prediction value, and potential targeted compound inhibitors of integrin subunit α3 (ITGA3) in human cancers.确定整合素α3亚基(ITGA3)在人类癌症中的预后意义、免疫治疗反应预测价值及潜在的靶向化合物抑制剂。
Heliyon. 2024 Jan 6;10(2):e24236. doi: 10.1016/j.heliyon.2024.e24236. eCollection 2024 Jan 30.
2
ITGA3 acts as a purity-independent biomarker of both immunotherapy and chemotherapy resistance in pancreatic cancer: bioinformatics and experimental analysis.ITGA3 可作为胰腺癌免疫治疗和化疗耐药的独立性生物标志物:生物信息学和实验分析。
Funct Integr Genomics. 2023 Jun 4;23(2):196. doi: 10.1007/s10142-023-01122-z.
3
Comprehensive analysis of 33 human cancers reveals clinical implications and immunotherapeutic value of the solute carrier family 35 member A2.对 33 种人类癌症的综合分析揭示了溶质载体家族 35 成员 A2 的临床意义和免疫治疗价值。
Front Immunol. 2023 May 18;14:1155182. doi: 10.3389/fimmu.2023.1155182. eCollection 2023.
4
Expression and prognosis analysis of integrin subunit α3 (ITGA3) in papillary thyroid cancer.整合素亚基α3(ITGA3)在甲状腺乳头状癌中的表达及预后分析
Heliyon. 2023 Dec 3;10(1):e23163. doi: 10.1016/j.heliyon.2023.e23163. eCollection 2024 Jan 15.
5
High integrin α3 expression is associated with poor prognosis in patients with non-small cell lung cancer.整合素α3高表达与非小细胞肺癌患者的不良预后相关。
Transl Lung Cancer Res. 2020 Aug;9(4):1361-1378. doi: 10.21037/tlcr-19-633.
6
Is Associated With Immune Cell Infiltration and Serves as a Favorable Prognostic Biomarker for Breast Cancer.与免疫细胞浸润相关,并作为乳腺癌的一个良好预后生物标志物。
Front Oncol. 2021 May 20;11:658547. doi: 10.3389/fonc.2021.658547. eCollection 2021.
7
MicroRNA-124-3p suppresses cell migration and invasion by targeting ITGA3 signaling in bladder cancer.微小 RNA-124-3p 通过靶向膀胱癌中的 ITGA3 信号抑制细胞迁移和侵袭。
Cancer Biomark. 2019;24(2):159-172. doi: 10.3233/CBM-182000.
8
High Expression of ITGA3 Promotes Proliferation and Cell Cycle Progression and Indicates Poor Prognosis in Intrahepatic Cholangiocarcinoma.ITGA3 的高表达促进增殖和细胞周期进程,并预示着肝内胆管癌预后不良。
Biomed Res Int. 2018 Feb 4;2018:2352139. doi: 10.1155/2018/2352139. eCollection 2018.
9
Sperm Autoantigenic Protein 17 Predicts the Prognosis and the Immunotherapy Response of Cancers: A Pan-Cancer Analysis.精子自身抗原蛋白 17 预测癌症的预后和免疫治疗反应:泛癌分析。
Front Immunol. 2022 May 3;13:844736. doi: 10.3389/fimmu.2022.844736. eCollection 2022.
10
Metastasis and basement membrane-related signature enhances hepatocellular carcinoma prognosis and diagnosis by integrating single-cell RNA sequencing analysis and immune microenvironment assessment.转移和基底膜相关特征通过整合单细胞RNA测序分析和免疫微环境评估增强肝细胞癌的预后和诊断。
J Transl Med. 2024 Jul 31;22(1):711. doi: 10.1186/s12967-024-05493-0.

引用本文的文献

1
Exosomal integrin alpha 3 promotes epithelial ovarian cancer cell migration via the S100A7/p-ERK signaling pathway.外泌体整合素α3通过S100A7/p-ERK信号通路促进上皮性卵巢癌细胞迁移。
Acta Biochim Biophys Sin (Shanghai). 2025 Mar 7;57(6):1006-1019. doi: 10.3724/abbs.2025024.
2
A machine learning-based investigation of integrin expression patterns in cancer and metastasis.基于机器学习对癌症和转移中整合素表达模式的研究。
Sci Rep. 2025 Feb 12;15(1):5270. doi: 10.1038/s41598-025-89497-w.

本文引用的文献

1
Targeting leucine-rich repeat serine/threonine-protein kinase 2 sensitizes pancreatic ductal adenocarcinoma to anti-PD-L1 immunotherapy.靶向富含亮氨酸重复丝氨酸/苏氨酸蛋白激酶 2 可增强胰腺导管腺癌对抗 PD-L1 免疫治疗的敏感性。
Mol Ther. 2023 Oct 4;31(10):2929-2947. doi: 10.1016/j.ymthe.2023.07.021. Epub 2023 Jul 28.
2
Targeting anticancer immunity in oral cancer: Drugs, products, and nanoparticles.靶向口腔癌的抗癌免疫:药物、产品和纳米颗粒。
Environ Res. 2023 Dec 15;239(Pt 1):116751. doi: 10.1016/j.envres.2023.116751. Epub 2023 Jul 27.
3
ITGA3 acts as a purity-independent biomarker of both immunotherapy and chemotherapy resistance in pancreatic cancer: bioinformatics and experimental analysis.
ITGA3 可作为胰腺癌免疫治疗和化疗耐药的独立性生物标志物:生物信息学和实验分析。
Funct Integr Genomics. 2023 Jun 4;23(2):196. doi: 10.1007/s10142-023-01122-z.
4
Integrins in cancer: Emerging mechanisms and therapeutic opportunities.整合素在癌症中的作用:新出现的机制和治疗机会。
Pharmacol Ther. 2023 Jul;247:108458. doi: 10.1016/j.pharmthera.2023.108458. Epub 2023 May 27.
5
STAT5A modulates gastric cancer progression via upregulation of CD44.STAT5A 通过上调 CD44 调节胃癌的进展。
Genomics. 2023 May;115(3):110638. doi: 10.1016/j.ygeno.2023.110638. Epub 2023 May 15.
6
The prognostic value and immunological role of CD44 in pan-cancer study.CD44 在泛癌研究中的预后价值和免疫作用。
Sci Rep. 2023 Apr 28;13(1):7011. doi: 10.1038/s41598-023-34154-3.
7
The Interplay between Integrins and Immune Cells as a Regulator in Cancer Immunology.整合素与免疫细胞在癌症免疫学中的相互作用及其调控机制。
Int J Mol Sci. 2023 Mar 24;24(7):6170. doi: 10.3390/ijms24076170.
8
HOXA9 gene promotor methylation and copy number variation of SOX2 and HV2 genes in cell free DNA: A potential diagnostic panel for non-small cell lung cancer.游离 DNA 中 HOXA9 基因启动子甲基化和 SOX2、HV2 基因拷贝数变异:非小细胞肺癌的潜在诊断标志物。
BMC Cancer. 2023 Apr 10;23(1):329. doi: 10.1186/s12885-023-10793-7.
9
Targeting myeloid-derived suppressor cells in tumor immunotherapy: Current, future and beyond.靶向肿瘤免疫治疗中的髓源抑制细胞:当前、未来及以后。
Front Immunol. 2023 Mar 17;14:1157537. doi: 10.3389/fimmu.2023.1157537. eCollection 2023.
10
Tumor microenvironment signaling and therapeutics in cancer progression.肿瘤微环境信号与癌症进展中的治疗策略。
Cancer Commun (Lond). 2023 May;43(5):525-561. doi: 10.1002/cac2.12416. Epub 2023 Apr 2.