Suppr超能文献

整合 bulk RNA 测序以揭示蛋白质精氨酸甲基化调节剂在免疫治疗肺癌腺癌中具有良好的预后价值。

Integration of bulk RNA sequencing to reveal protein arginine methylation regulators have a good prognostic value in immunotherapy to treat lung adenocarcinoma.

作者信息

Yang Zhiqiang, Li Lue, Wei Jianguo, He Hui, Ma Minghui, Wen Yuanyuan

机构信息

Department of Respiratory and Critical Care, Zhoushan Hospital, Wenzhou Medical University, Zhejiang, 316000, China.

Department of Pathology, The First Affiliated Hospital of Zhengzhou University, Zhengzhou, 450052, China.

出版信息

Heliyon. 2024 Jan 20;10(3):e24816. doi: 10.1016/j.heliyon.2024.e24816. eCollection 2024 Feb 15.

Abstract

BACKGROUND

Given the differential expression and biological functions of protein arginine methylation (PAM) regulators in lung adenocarcinoma (LUAD), it may be of great value in the diagnosis, prognosis, and treatment of LUAD. However, the expression and function of PAM regulators in LUAD and its relationship with prognosis are unclear.

METHODS

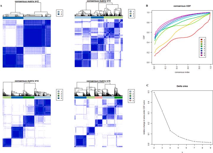
8 datasets including 1798 LUAD patients were selected. During the bioinformatic study in LUAD, we performed (i) consensus clustering to identify clusters based on 9 PAM regulators related expression profile data, (ii) to identify hub genes between the 2 clusters, (iii) principal component analysis to construct a PAM.score based on above genes, and (iv) evaluation of the effect of PAM.score on the deconstruction of tumor microenvironment and guidance of immunotherapy.

RESULTS

We identified two different clusters and a robust and clinically practicable prognostic scoring system. Meanwhile, a higher PAM.score subgroup showed poorer prognosis, and was validated by multiple cohorts. Its prognostic effect was validated by ROC (Receiver operating characteristic curve) curve and found to have a relatively good prediction efficacy. High PAM.score group exhibited lower immune score, which associated with an immunosuppressive microenvironment in LUAD. Finally, patients exhibiting a lower PAM.score presented noteworthy therapeutic benefits and clinical advantages.

CONCLUSION

Our PAM.score model can help clinicians to select personalized therapy for LUAD patients, and PAM.score may act a part in the development of LUAD.

摘要

背景

鉴于蛋白质精氨酸甲基化(PAM)调节因子在肺腺癌(LUAD)中的差异表达和生物学功能,其在LUAD的诊断、预后和治疗中可能具有重要价值。然而,PAM调节因子在LUAD中的表达和功能及其与预后的关系尚不清楚。

方法

选择8个数据集,共1798例LUAD患者。在对LUAD进行生物信息学研究时,我们进行了以下操作:(i)基于9个与PAM调节因子相关的表达谱数据进行一致性聚类以识别聚类;(ii)识别两个聚类之间的枢纽基因;(iii)主成分分析以基于上述基因构建PAM评分;(iv)评估PAM评分对肿瘤微环境解构和免疫治疗指导的影响。

结果

我们识别出两个不同的聚类和一个稳健且临床可行的预后评分系统。同时,较高PAM评分亚组显示出较差的预后,并在多个队列中得到验证。其预后效果通过ROC(受试者工作特征曲线)曲线得到验证,发现具有相对较好的预测效能。高PAM评分组表现出较低的免疫评分,这与LUAD中的免疫抑制微环境相关。最后,PAM评分较低的患者表现出显著的治疗益处和临床优势。

结论

我们的PAM评分模型可以帮助临床医生为LUAD患者选择个性化治疗,且PAM评分可能在LUAD的发展中起作用。

https://cdn.ncbi.nlm.nih.gov/pmc/blobs/b08a/10838759/8bf8e5aae883/gr1.jpg

文献检索

告别复杂PubMed语法,用中文像聊天一样搜索,搜遍4000万医学文献。AI智能推荐,让科研检索更轻松。

立即免费搜索

文件翻译

保留排版,准确专业,支持PDF/Word/PPT等文件格式,支持 12+语言互译。

免费翻译文档

深度研究

AI帮你快速写综述,25分钟生成高质量综述,智能提取关键信息,辅助科研写作。

立即免费体验