• 文献检索
  • 文档翻译
  • 深度研究
  • 学术资讯
  • Suppr Zotero 插件Zotero 插件
  • 邀请有礼
  • 套餐&价格
  • 历史记录
应用&插件
Suppr Zotero 插件Zotero 插件浏览器插件Mac 客户端Windows 客户端微信小程序
定价
高级版会员购买积分包购买API积分包
服务
文献检索文档翻译深度研究API 文档MCP 服务
关于我们
关于 Suppr公司介绍联系我们用户协议隐私条款
关注我们

Suppr 超能文献

核心技术专利:CN118964589B侵权必究
粤ICP备2023148730 号-1Suppr @ 2026

文献检索

告别复杂PubMed语法,用中文像聊天一样搜索,搜遍4000万医学文献。AI智能推荐,让科研检索更轻松。

立即免费搜索

文件翻译

保留排版,准确专业,支持PDF/Word/PPT等文件格式,支持 12+语言互译。

免费翻译文档

深度研究

AI帮你快速写综述,25分钟生成高质量综述,智能提取关键信息,辅助科研写作。

立即免费体验

单细胞RNA测序揭示了骨肉瘤化疗前后的免疫微环境格局。

Single-cell RNA sequencing reveals the immune microenvironment landscape of osteosarcoma before and after chemotherapy.

作者信息

Liu Yun, Lin Yunhua, Liao Shijie, Feng Wenyu, Liu Jianhong, Luo Xiaoting, Wei Qingjun, Tang Haijun

机构信息

Department of Spine and Osteopathic Surgery, The First Affiliated Hospital of Guangxi Medical University, Nanning, Guangxi, China.

Department of Trauma Orthopedic and Hand Surgery, The First Affiliated Hospital of Guangxi Medical University, Nanning, Guangxi, China.

出版信息

Heliyon. 2023 Dec 11;10(1):e23601. doi: 10.1016/j.heliyon.2023.e23601. eCollection 2024 Jan 15.

DOI:10.1016/j.heliyon.2023.e23601
PMID:38332885
原文链接:https://pmc.ncbi.nlm.nih.gov/articles/PMC10851305/
Abstract

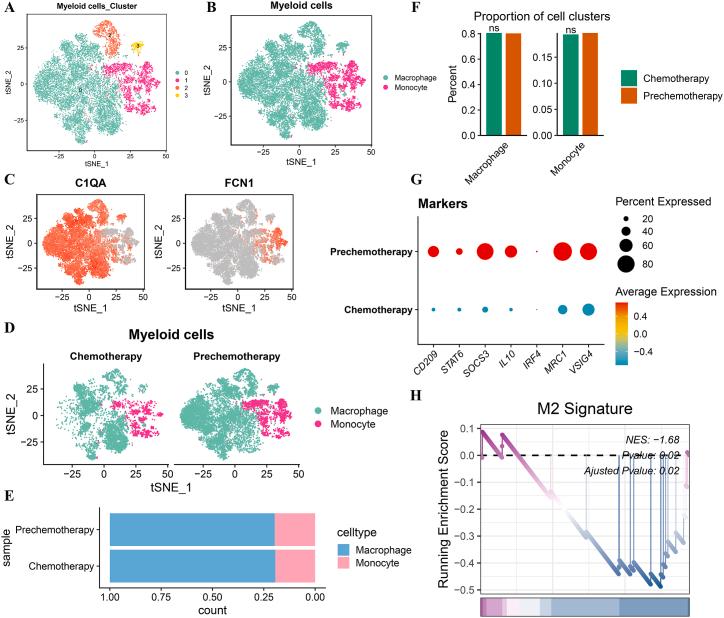
Chemotherapy, a primary treatment for osteosarcoma (OS), has limited knowledge regarding its impact on tumor immune microenvironment (TIME). Here, tissues from 6 chemotherapy-naive OS patients underwent single-cell RNA sequencing (scRNA-seq) and were analyzed alongside public dataset (GSE152048) containing 7 post-chemotherapy OS tissues. CD45 (PTPRC+) cells were used for cell clustering and annotation. Changes in immune cell composition pre- and post-chemotherapy were characterized. Totally, 28,636 high-quality CD45 (PTPRC+) cells were extracted. Following chemotherapy, the proportions of regulatory T cells (Tregs) and activated CD8 T cells decreased, while CD8 effector T cells increased. GO analysis indicated that differentially expressed genes (DEGs) in T cells were associated with cell activation, adaptive immune response, and immune response to tumor cells. Furthermore, the proportions of plasma cells increased, while naive B cells decreased. B cell surface receptors expression was upregulated, and GO analysis revealed DEGs of B cells were mainly enriched in B cell-mediated immunity and B cell activation. Moreover, M2 polarization of macrophages was suppressed post-chemotherapy. Overall, this study elucidates chemotherapy remodels the OS TIME landscape, triggering immune heterogeneity and enhancing anti-tumor properties.

摘要

化疗作为骨肉瘤(OS)的主要治疗方法,对其对肿瘤免疫微环境(TIME)的影响了解有限。在此,对6例未经化疗的OS患者的组织进行了单细胞RNA测序(scRNA-seq),并与包含7例化疗后OS组织的公共数据集(GSE152048)一起进行分析。使用CD45(PTPRC+)细胞进行细胞聚类和注释。对化疗前后免疫细胞组成的变化进行了表征。总共提取了28,636个高质量的CD45(PTPRC+)细胞。化疗后,调节性T细胞(Tregs)和活化的CD8 T细胞比例降低,而CD8效应T细胞增加。基因本体(GO)分析表明,T细胞中差异表达基因(DEGs)与细胞活化、适应性免疫反应以及对肿瘤细胞的免疫反应相关。此外,浆细胞比例增加,而幼稚B细胞比例降低。B细胞表面受体表达上调,GO分析显示B细胞的DEGs主要富集于B细胞介导的免疫和B细胞活化。此外,化疗后巨噬细胞的M2极化受到抑制。总体而言,本研究阐明了化疗重塑了OS的TIME格局,引发免疫异质性并增强抗肿瘤特性。

https://cdn.ncbi.nlm.nih.gov/pmc/blobs/d26c/10851305/254f98a1e3ad/gr5.jpg
https://cdn.ncbi.nlm.nih.gov/pmc/blobs/d26c/10851305/88dd48d55d10/ga1.jpg
https://cdn.ncbi.nlm.nih.gov/pmc/blobs/d26c/10851305/b5775ff5057f/gr1.jpg
https://cdn.ncbi.nlm.nih.gov/pmc/blobs/d26c/10851305/e8f6b578dff0/gr2.jpg
https://cdn.ncbi.nlm.nih.gov/pmc/blobs/d26c/10851305/399c5108b1f5/gr3.jpg
https://cdn.ncbi.nlm.nih.gov/pmc/blobs/d26c/10851305/b75698b99f73/gr4.jpg
https://cdn.ncbi.nlm.nih.gov/pmc/blobs/d26c/10851305/254f98a1e3ad/gr5.jpg
https://cdn.ncbi.nlm.nih.gov/pmc/blobs/d26c/10851305/88dd48d55d10/ga1.jpg
https://cdn.ncbi.nlm.nih.gov/pmc/blobs/d26c/10851305/b5775ff5057f/gr1.jpg
https://cdn.ncbi.nlm.nih.gov/pmc/blobs/d26c/10851305/e8f6b578dff0/gr2.jpg
https://cdn.ncbi.nlm.nih.gov/pmc/blobs/d26c/10851305/399c5108b1f5/gr3.jpg
https://cdn.ncbi.nlm.nih.gov/pmc/blobs/d26c/10851305/b75698b99f73/gr4.jpg
https://cdn.ncbi.nlm.nih.gov/pmc/blobs/d26c/10851305/254f98a1e3ad/gr5.jpg

相似文献

1
Single-cell RNA sequencing reveals the immune microenvironment landscape of osteosarcoma before and after chemotherapy.单细胞RNA测序揭示了骨肉瘤化疗前后的免疫微环境格局。
Heliyon. 2023 Dec 11;10(1):e23601. doi: 10.1016/j.heliyon.2023.e23601. eCollection 2024 Jan 15.
2
Single-cell transcriptional profiling in osteosarcoma and the effect of neoadjuvant chemotherapy on the tumor microenvironment.骨肉瘤中的单细胞转录谱分析以及新辅助化疗对肿瘤微环境的影响。
J Bone Oncol. 2024 May 8;46:100604. doi: 10.1016/j.jbo.2024.100604. eCollection 2024 Jun.
3
The Prognostic Model Established by the Differential Expression Genes Based on CD8 T Cells to Evaluate the Prognosis and the Response to Immunotherapy in Osteosarcoma.基于 CD8 T 细胞差异表达基因建立的预后模型评估骨肉瘤的预后和免疫治疗反应。
Mediators Inflamm. 2023 Feb 9;2023:6563609. doi: 10.1155/2023/6563609. eCollection 2023.
4
Analysis of scRNA-seq and bulk RNA-seq demonstrates the effects of EVI2B or CD361 on CD8 T cells in osteosarcoma.单细胞 RNA 测序和批量 RNA 测序分析表明 EVI2B 或 CD361 对骨肉瘤 CD8+T 细胞的影响。
Exp Biol Med (Maywood). 2023 Jan;248(2):130-145. doi: 10.1177/15353702221142607. Epub 2022 Dec 13.
5
Single-Cell Transcriptomics Reveals the Complexity of the Tumor Microenvironment of Treatment-Naive Osteosarcoma.单细胞转录组学揭示了未经治疗的骨肉瘤肿瘤微环境的复杂性。
Front Oncol. 2021 Jul 21;11:709210. doi: 10.3389/fonc.2021.709210. eCollection 2021.
6
Deciphering the Prognostic Implications of the Components and Signatures in the Immune Microenvironment of Pancreatic Ductal Adenocarcinoma.解析胰腺导管腺癌免疫微环境中各成分和特征的预后意义。
Front Immunol. 2021 Mar 10;12:648917. doi: 10.3389/fimmu.2021.648917. eCollection 2021.
7
Deciphering the heterogeneity and immunosuppressive function of regulatory T cells in osteosarcoma using single-cell RNA transcriptome.利用单细胞RNA转录组解析骨肉瘤中调节性T细胞的异质性和免疫抑制功能
Comput Biol Med. 2023 Oct;165:107417. doi: 10.1016/j.compbiomed.2023.107417. Epub 2023 Sep 1.
8
Reclassifying TNM stage I/II colorectal cancer into two subgroups with different overall survival, tumor microenvironment, and response to immune checkpoint blockade treatment.将TNM I/II期结直肠癌重新分类为两个总生存期、肿瘤微环境和免疫检查点阻断治疗反应不同的亚组。
Front Genet. 2022 Sep 21;13:948920. doi: 10.3389/fgene.2022.948920. eCollection 2022.
9
Combining bulk RNA-sequencing and single-cell RNA-sequencing data to reveal the immune microenvironment and metabolic pattern of osteosarcoma.整合批量RNA测序和单细胞RNA测序数据以揭示骨肉瘤的免疫微环境和代谢模式。
Front Genet. 2022 Oct 19;13:976990. doi: 10.3389/fgene.2022.976990. eCollection 2022.
10
Single-cell atlas reveals a distinct immune profile fostered by T cell-B cell crosstalk in triple negative breast cancer.单细胞图谱揭示三阴性乳腺癌中 T 细胞-B 细胞相互作用促进的独特免疫特征。
Cancer Commun (Lond). 2023 Jun;43(6):661-684. doi: 10.1002/cac2.12429. Epub 2023 May 9.

引用本文的文献

1
Exploring the Oral Microbiome: Understanding its Impact on the Development of Oral Squamous Cell Carcinoma.探索口腔微生物群:了解其对口腔鳞状细胞癌发展的影响。
Curr Microbiol. 2025 Aug 16;82(10):458. doi: 10.1007/s00284-025-04377-w.
2
Validity and reliability of the Turkish version of the chrono-med diet score (CMDS) for adult participants.成人参与者的土耳其语版计时医学饮食评分(CMDS)的有效性和可靠性。
J Health Popul Nutr. 2025 Jun 14;44(1):199. doi: 10.1186/s41043-025-00949-5.
3
Network Analysis of Premonitory Urges, Tic Symptoms, Obsessive-Compulsive Symptoms, and Quality of Life in Drug-Naïve Children and Adolescents with Tic Disorder.

本文引用的文献

1
Preparation of Biocompatible Manganese Selenium-Based Nanoparticles with Antioxidant and Catalytic Functions.具有抗氧化和催化功能的生物相容性锰硒基纳米粒子的制备。
Molecules. 2023 Jun 1;28(11):4498. doi: 10.3390/molecules28114498.
2
Reshaping the Pancreatic Cancer Microenvironment at Different Stages with Chemotherapy.化疗在不同阶段重塑胰腺癌微环境
Cancers (Basel). 2023 Apr 25;15(9):2448. doi: 10.3390/cancers15092448.
3
Managing the immune microenvironment of osteosarcoma: the outlook for osteosarcoma treatment.调控骨肉瘤的免疫微环境:骨肉瘤治疗的前景
初发抽动障碍的未用药儿童及青少年的先兆冲动、抽动症状、强迫症状与生活质量的网络分析
Child Psychiatry Hum Dev. 2025 Apr 16. doi: 10.1007/s10578-025-01838-y.
4
Taxifolin Protects Against 5-Fluorouracil-Induced Cardiotoxicity in Mice Through Mitigating Oxidative Stress, Inflammation, and Apoptosis: Possible Involvement of Sirt1/Nrf2/HO-1 Signaling.表儿茶素通过减轻氧化应激、炎症和细胞凋亡对5-氟尿嘧啶诱导的小鼠心脏毒性起到保护作用:Sirt1/Nrf2/HO-1信号通路可能参与其中。
Cardiovasc Toxicol. 2025 Mar;25(3):455-470. doi: 10.1007/s12012-025-09962-w. Epub 2025 Jan 19.
Bone Res. 2023 Feb 27;11(1):11. doi: 10.1038/s41413-023-00246-z.
4
Neoadjuvant chemotherapy modulates exhaustion of T cells in breast cancer patients.新辅助化疗可调节乳腺癌患者 T 细胞衰竭。
PLoS One. 2023 Feb 10;18(2):e0280851. doi: 10.1371/journal.pone.0280851. eCollection 2023.
5
Efficacy of intra-arterial chemotherapy with sequential anti-PD-1 antibody in unresectable gastric cancer: A retrospective real-world study.动脉内化疗序贯抗程序性死亡蛋白1(PD-1)抗体治疗不可切除胃癌的疗效:一项回顾性真实世界研究
Front Oncol. 2023 Jan 5;12:1015962. doi: 10.3389/fonc.2022.1015962. eCollection 2022.
6
Tumor-infiltrating lymphocytes for treatment of solid tumors: It takes two to tango?浸润肿瘤的淋巴细胞治疗实体瘤:需要双人探戈?
Front Immunol. 2022 Oct 28;13:1018962. doi: 10.3389/fimmu.2022.1018962. eCollection 2022.
7
Bioinformatics analysis of the key genes in osteosarcoma metastasis and immune invasion.骨肉瘤转移和免疫侵袭关键基因的生物信息学分析
Transl Pediatr. 2022 Oct;11(10):1656-1670. doi: 10.21037/tp-22-402.
8
Chemoresistance-Related Stem Cell Signaling in Osteosarcoma and Its Plausible Contribution to Poor Therapeutic Response: A Discussion That Still Matters.骨肉瘤中与化疗耐药相关的干细胞信号及其对治疗反应不良的可能贡献:一个仍有意义的讨论。
Int J Mol Sci. 2022 Sep 27;23(19):11416. doi: 10.3390/ijms231911416.
9
Macrophages as tools and targets in cancer therapy.巨噬细胞作为癌症治疗的工具和靶点。
Nat Rev Drug Discov. 2022 Nov;21(11):799-820. doi: 10.1038/s41573-022-00520-5. Epub 2022 Aug 16.
10
Immunosuppressive landscape in hepatocellular carcinoma revealed by single-cell sequencing.单细胞测序揭示肝细胞癌中的免疫抑制景观。
Front Immunol. 2022 Jul 28;13:950536. doi: 10.3389/fimmu.2022.950536. eCollection 2022.