Suppr超能文献

用于药物评估的人诱导多能干细胞来源的闭环心脏组织。

Human induced pluripotent stem cell-derived closed-loop cardiac tissue for drug assessment.

作者信息

Li Junjun, Hua Ying, Liu Yuting, Qu Xiang, Zhang Jingbo, Ishida Masako, Yoshida Noriko, Tabata Akiko, Miyoshi Hayato, Shiba Mikio, Higo Shuichiro, Sougawa Nagako, Takeda Maki, Kawamura Takuji, Matsuura Ryohei, Okuzaki Daisuke, Toyofuku Toshihiko, Sawa Yoshiki, Liu Li, Miyagawa Shigeru

机构信息

Department of Cardiovascular Surgery, Osaka University Graduate School of Medicine, Suita, Osaka 565-0871, Japan.

Fujifilm Corporation, Ashigarakami 258-8577, Kanagawa, Japan.

出版信息

iScience. 2024 Jan 23;27(2):108992. doi: 10.1016/j.isci.2024.108992. eCollection 2024 Feb 16.

Abstract

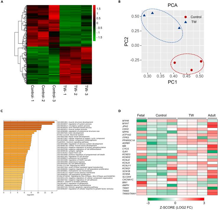
Human iPSC-derived cardiomyocytes (hiPSC-CMs) exhibit functional immaturity, potentially impacting their suitability for assessing drug proarrhythmic potential. We previously devised a traveling wave (TW) system to promote maturation in 3D cardiac tissue. To align with current drug assessment paradigms (CiPA and JiCSA), necessitating a 2D monolayer cardiac tissue, we integrated the TW system with a multi-electrode array. This gave rise to a hiPSC-derived closed-loop cardiac tissue (iCT), enabling spontaneous TW initiation and swift pacing of cardiomyocytes from various cell lines. The TW-paced cardiomyocytes demonstrated heightened sarcomeric and functional maturation, exhibiting enhanced response to isoproterenol. Moreover, these cells showcased diminished sensitivity to verapamil and maintained low arrhythmia rates with ranolazine-two drugs associated with a low risk of torsades de pointes (TdP). Notably, the TW group displayed increased arrhythmia rates with high and intermediate risk TdP drugs (quinidine and pimozide), underscoring the potential utility of this system in drug assessment applications.

摘要

人诱导多能干细胞衍生的心肌细胞(hiPSC-CMs)表现出功能不成熟,这可能会影响它们用于评估药物促心律失常潜力的适用性。我们之前设计了一种行波(TW)系统来促进三维心脏组织的成熟。为了与当前的药物评估范式(CiPA和JiCSA)保持一致,需要二维单层心脏组织,我们将TW系统与多电极阵列集成。这产生了一种人诱导多能干细胞衍生的闭环心脏组织(iCT),能够自发启动行波并快速起搏来自各种细胞系的心肌细胞。行波起搏的心肌细胞表现出更高的肌节和功能成熟度,对异丙肾上腺素的反应增强。此外,这些细胞对维拉帕米的敏感性降低,使用雷诺嗪时心律失常发生率较低——这两种药物与尖端扭转型室速(TdP)的低风险相关。值得注意的是,TW组使用高风险和中风险TdP药物(奎尼丁和匹莫齐特)时心律失常发生率增加,这突出了该系统在药物评估应用中的潜在效用。

https://cdn.ncbi.nlm.nih.gov/pmc/blobs/f812/10850789/e2a6d88d8fc7/fx1.jpg

文献AI研究员

20分钟写一篇综述,助力文献阅读效率提升50倍。

立即体验

用中文搜PubMed

大模型驱动的PubMed中文搜索引擎

马上搜索

文档翻译

学术文献翻译模型,支持多种主流文档格式。

立即体验