Groupe de Recherche en Signalisation Cellulaire (GRSC), Département de Biologie Médicale, Université du Québec à Trois-Rivières, 3351 Boul. des Forges, Trois-Rivières, QC G8Z 4M3, Canada.
Centre de Recherche Interuniversitaire en Reproduction et Développement-Réseau Québécois en Reproduction (CIRD-RQR), Université de Montréal, St-Hyacinthe, QC J2S 2M2, Canada.
Cells. 2024 Jan 25;13(3):229. doi: 10.3390/cells13030229.
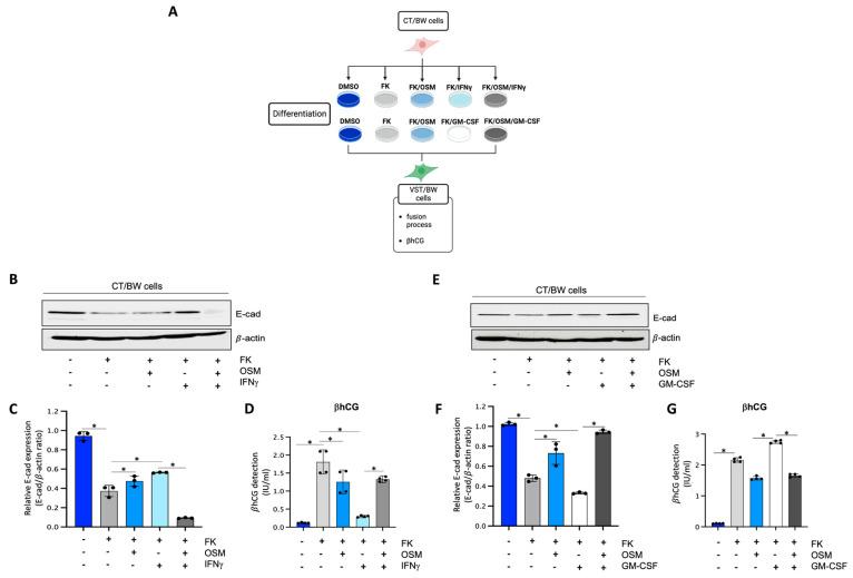
Interleukin-6 (IL-6) superfamily cytokines play critical roles during human pregnancy by promoting trophoblast differentiation, invasion, and endocrine function, and maintaining embryo immunotolerance and protection. In contrast, the unbalanced activity of pro-inflammatory factors such as interferon gamma (IFNγ) and granulocyte-macrophage colony-stimulating factor (GM-CSF) at the maternal-fetal interface have detrimental effects on trophoblast function and differentiation. This study demonstrates how the IL-6 cytokine family member oncostatin M (OSM) and STAT3 activation regulate trophoblast fusion and endocrine function in response to pro-inflammatory stress induced by IFNγ and GM-CSF. Using human cytotrophoblast-like BeWo (CT/BW) cells, differentiated in villous syncytiotrophoblast (VST/BW) cells, we show that beta-human chorionic gonadotrophin (βhCG) production and cell fusion process are affected in response to IFNγ or GM-CSF. However, those effects are abrogated with OSM by modulating the activation of IFNγ-STAT1 and GM-CSF-STAT5 signaling pathways. OSM stimulation enhances the expression of STAT3, the phosphorylation of STAT3 and SMAD2, and the induction of negative regulators of inflammation (e.g., IL-10 and TGFβ1) and cytokine signaling (e.g., SOCS1 and SOCS3). Using STAT3-deficient VST/BW cells, we show that STAT3 expression is required for OSM to regulate the effects of IFNγ in βhCG and E-cadherin expression. In contrast, OSM retains its modulatory effect on GM-CSF-STAT5 pathway activation even in STAT3-deficient VST/BW cells, suggesting that OSM uses STAT3-dependent and -independent mechanisms to modulate the activation of pro-inflammatory pathways IFNγ-STAT1 and GM-CSF-STAT5. Moreover, STAT3 deficiency in VST/BW cells leads to the production of both a large amount of βhCG and an enhanced expression of activated STAT5 induced by GM-CSF, independently of OSM, suggesting a key role for STAT3 in βhCG production and trophoblast differentiation through STAT5 modulation. In conclusion, our study describes for the first time the critical role played by OSM and STAT3 signaling pathways to preserve and regulate trophoblast biological functions during inflammatory stress.
白细胞介素 6(IL-6)超家族细胞因子在人类妊娠中发挥着关键作用,通过促进滋养细胞的分化、侵袭和内分泌功能,并维持胚胎的免疫耐受和保护作用。相反,在母体-胎儿界面,促炎因子如干扰素 γ(IFNγ)和粒细胞-巨噬细胞集落刺激因子(GM-CSF)的活性失衡会对滋养细胞的功能和分化产生不利影响。本研究展示了白细胞介素 6 细胞因子家族成员肿瘤坏死因子相关激活诱导因子(OSM)和 STAT3 的激活如何调节滋养细胞融合和内分泌功能,以应对 IFNγ 和 GM-CSF 诱导的炎症应激。使用人绒毛膜滋养细胞样 BeWo(CT/BW)细胞,在绒毛合胞体滋养细胞(VST/BW)细胞中分化,我们发现β-人绒毛膜促性腺激素(βhCG)的产生和细胞融合过程受到 IFNγ 或 GM-CSF 的影响。然而,OSM 通过调节 IFNγ-STAT1 和 GM-CSF-STAT5 信号通路的激活,消除了这些影响。OSM 刺激增强了 STAT3 的表达、STAT3 的磷酸化和 SMAD2 的磷酸化,并诱导了炎症的负调节剂(如 IL-10 和 TGFβ1)和细胞因子信号(如 SOCS1 和 SOCS3)。使用 STAT3 缺陷的 VST/BW 细胞,我们发现 STAT3 的表达是 OSM 调节 IFNγ 对βhCG 和 E-钙黏蛋白表达影响所必需的。相反,即使在 STAT3 缺陷的 VST/BW 细胞中,OSM 仍然保留其对 GM-CSF-STAT5 通路激活的调节作用,这表明 OSM 利用 STAT3 依赖性和非依赖性机制来调节 IFNγ-STAT1 和 GM-CSF-STAT5 促炎途径的激活。此外,VST/BW 细胞中 STAT3 的缺失导致 GM-CSF 诱导的大量βhCG 的产生和激活的 STAT5 的表达增强,这与 OSM 无关,这表明 STAT3 通过 STAT5 的调节在βhCG 的产生和滋养细胞分化中起着关键作用。总之,本研究首次描述了 OSM 和 STAT3 信号通路在炎症应激期间维持和调节滋养细胞生物学功能的关键作用。