Suppr超能文献

在南非通过尿液、腕带和家庭灰尘测量儿童有机磷和拟除虫菊酯类杀虫剂暴露情况及其对儿童健康的影响:一项队列研究。

Child exposure to organophosphate and pyrethroid insecticides measured in urine, wristbands, and household dust and its implications for child health in South Africa: A panel study.

作者信息

Veludo Adriana Fernandes, Röösli Martin, Dalvie Mohamed Aqiel, Stuchlík Fišerová Petra, Prokeš Roman, Přibylová Petra, Šenk Petr, Kohoutek Jiří, Mugari Mufaro, Klánová Jana, Huss Anke, Figueiredo Daniel Martins, Mol Hans, Dias Jonatan, Degrendele Céline, Fuhrimann Samuel

机构信息

Swiss Tropical and Public Health Institute (Swiss TPH), Allschwil, Switzerland.

University of Basel, Basel, Switzerland.

出版信息

Environ Epidemiol. 2023 Dec 29;8(1):e282. doi: 10.1097/EE9.0000000000000282. eCollection 2024 Feb.

Abstract

BACKGROUND

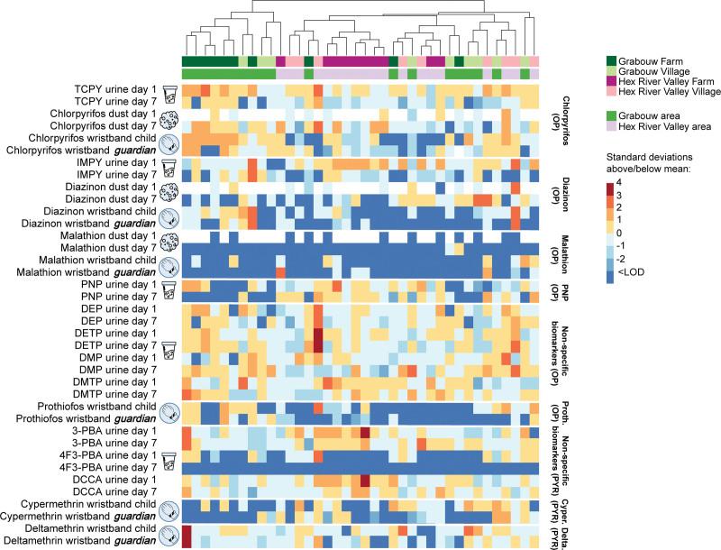
Children in agricultural areas are exposed to organophosphate (OP) and pyrethroid (PYR) insecticides. This explorative study investigated child exposure to OPs and PYRs, comparing temporal and spatial exposure variability within and among urine, wristbands, and dust samples.

METHODS

During spraying season 2018, 38 South African children in two agricultural areas (Grabouw/Hex River Valley) and settings (farm/village) participated in a seven-day study. Child urine and household dust samples were collected on days 1 and 7. Children and their guardians were wearing silicone wristbands for seven days. Intraclass correlation coefficients (ICCs) evaluated temporal agreements between repeated urine and dust samples, Spearman rank correlations (Rs) evaluated the correlations among matrices, and linear mixed-effect models investigated spatial exposure predictors. A risk assessment was performed using reverse dosimetry.

RESULTS

Eighteen OPs/PYRs were targeted in urine, wristbands, and dust. Levels of chlorpyrifos in dust (ICC = 0.92) and diethylphosphate biomarker in urine (ICC = 0.42) showed strong and moderate temporal agreement between day 1 and day 7, respectively. Weak agreements were observed for all others. There was mostly a weak correlation among the three matrices (Rs = -0.12 to 0.35), except for chlorpyrifos in dust and its biomarker 3,5,6-trichloro-2-pyridinol in urine (Rs = 0.44). No differences in exposure levels between living locations were observed. However, 21% of the urine biomarker levels exceeded the health-risk threshold for OP exposure.

CONCLUSIONS

Observed high short-term variability in exposure levels during spraying season highlights the need for repeated sampling. The weak correlation between the exposure matrices points to different environmental and behavioral exposure pathways. Exceeding risk thresholds for OP should be further investigated.

摘要

背景

农业地区的儿童接触有机磷(OP)和拟除虫菊酯(PYR)杀虫剂。本探索性研究调查了儿童对有机磷和拟除虫菊酯的接触情况,比较了尿液、腕带和灰尘样本在时间和空间上的接触变异性。

方法

在2018年喷洒季节,来自两个农业地区(格拉布ouw/赫克斯河谷)和环境(农场/村庄)的38名南非儿童参与了一项为期七天的研究。在第1天和第7天收集儿童尿液和家庭灰尘样本。儿童及其监护人佩戴硅胶腕带七天。组内相关系数(ICC)评估重复尿液和灰尘样本之间的时间一致性,斯皮尔曼等级相关性(Rs)评估不同样本之间的相关性,线性混合效应模型研究空间接触预测因素。使用反向剂量测定法进行风险评估。

结果

在尿液、腕带和灰尘中检测到18种有机磷/拟除虫菊酯。灰尘中毒死蜱水平(ICC = 0.92)和尿液中二乙基磷酸酯生物标志物水平(ICC = 0.42)在第1天和第7天之间分别显示出强和中等的时间一致性。其他物质的一致性较弱。除了灰尘中的毒死蜱及其尿液中的生物标志物3,5,6 - 三氯 - 2 - 吡啶醇(Rs = 0.44)外,三种样本之间大多呈弱相关性(Rs = -0.12至0.35)。未观察到居住地点之间接触水平的差异。然而,21%的尿液生物标志物水平超过了有机磷接触的健康风险阈值。

结论

在喷洒季节观察到的接触水平的高短期变异性突出了重复采样的必要性。接触样本之间的弱相关性表明存在不同的环境和行为接触途径。超过有机磷风险阈值的情况应进一步调查。

https://cdn.ncbi.nlm.nih.gov/pmc/blobs/9674/10852399/c8c9a6a5fbc7/ee9-8-e282-g001.jpg

文献AI研究员

20分钟写一篇综述,助力文献阅读效率提升50倍。

立即体验

用中文搜PubMed

大模型驱动的PubMed中文搜索引擎

马上搜索

文档翻译

学术文献翻译模型,支持多种主流文档格式。

立即体验