Suppr超能文献

在受控的假发现率下对顺式调控长非编码 RNA 进行功能鉴定。

Functional identification of cis-regulatory long noncoding RNAs at controlled false discovery rates.

机构信息

School of Biology and Environmental Science, University College Dublin, Dublin D04 V1W8, Ireland.

Conway Institute for Biomolecular and Biomedical Research, University College Dublin, Dublin D04 V1W8, Ireland.

出版信息

Nucleic Acids Res. 2024 Apr 12;52(6):2821-2835. doi: 10.1093/nar/gkae075.

Abstract

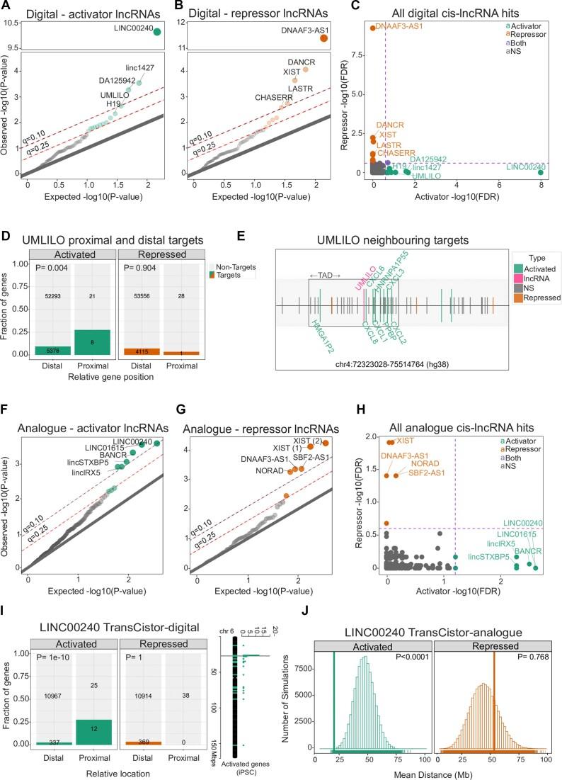
A key attribute of some long noncoding RNAs (lncRNAs) is their ability to regulate expression of neighbouring genes in cis. However, such 'cis-lncRNAs' are presently defined using ad hoc criteria that, we show, are prone to false-positive predictions. The resulting lack of cis-lncRNA catalogues hinders our understanding of their extent, characteristics and mechanisms. Here, we introduce TransCistor, a framework for defining and identifying cis-lncRNAs based on enrichment of targets amongst proximal genes. TransCistor's simple and conservative statistical models are compatible with functionally defined target gene maps generated by existing and future technologies. Using transcriptome-wide perturbation experiments for 268 human and 134 mouse lncRNAs, we provide the first large-scale survey of cis-lncRNAs. Known cis-lncRNAs are correctly identified, including XIST, LINC00240 and UMLILO, and predictions are consistent across analysis methods, perturbation types and independent experiments. We detect cis-activity in a minority of lncRNAs, primarily involving activators over repressors. Cis-lncRNAs are detected by both RNA interference and antisense oligonucleotide perturbations. Mechanistically, cis-lncRNA transcripts are observed to physically associate with their target genes and are weakly enriched with enhancer elements. In summary, TransCistor establishes a quantitative foundation for cis-lncRNAs, opening a path to elucidating their molecular mechanisms and biological significance.

摘要

一些长非编码 RNA(lncRNA)的一个关键属性是它们能够在顺式中调节邻近基因的表达。然而,目前这种“顺式 lncRNA”是使用特定标准来定义的,我们表明,这些标准容易产生假阳性预测。由此产生的缺乏顺式 lncRNA 目录阻碍了我们对它们的范围、特征和机制的理解。在这里,我们引入了 TransCistor,这是一种基于邻近基因中靶基因富集来定义和识别顺式 lncRNA 的框架。TransCistor 的简单和保守的统计模型与现有的和未来的技术生成的功能定义的靶基因图谱兼容。使用 268 个人类和 134 个小鼠 lncRNA 的转录组广泛扰动实验,我们提供了第一个大规模的顺式 lncRNA 调查。已知的顺式 lncRNA 被正确识别,包括 XIST、LINC00240 和 UMLILO,并且预测在分析方法、扰动类型和独立实验中是一致的。我们在少数 lncRNA 中检测到顺式活性,主要涉及激活子而非抑制剂。顺式 lncRNA 可以通过 RNA 干扰和反义寡核苷酸扰动来检测。从机制上讲,顺式 lncRNA 转录本被观察到与它们的靶基因物理结合,并且与增强子元件弱富集。总之,TransCistor 为顺式 lncRNA 建立了一个定量基础,为阐明它们的分子机制和生物学意义开辟了道路。

https://cdn.ncbi.nlm.nih.gov/pmc/blobs/ab2b/11014264/a4ce1a7b6d95/gkae075figgra1.jpg

文献AI研究员

20分钟写一篇综述,助力文献阅读效率提升50倍。

立即体验

用中文搜PubMed

大模型驱动的PubMed中文搜索引擎

马上搜索

文档翻译

学术文献翻译模型,支持多种主流文档格式。

立即体验