Suppr超能文献

网络欺凌行为/受欺凌与健康年轻成年人自杀意念的关系:积极和消极精神病体验的间接影响。

The relationship between cyberbullying perpetration/victimization and suicidal ideation in healthy young adults: the indirect effects of positive and negative psychotic experiences.

机构信息

The Tunisian Center of Early Intervention in Psychosis, Department of Psychiatry "Ibn Omrane", Razi hospital, 2010, Manouba, Tunisia.

Faculty of Medicine of Tunis, Tunis El Manar University, Tunis, Tunisia.

出版信息

BMC Psychiatry. 2024 Feb 14;24(1):121. doi: 10.1186/s12888-024-05552-2.

Abstract

BACKGROUND

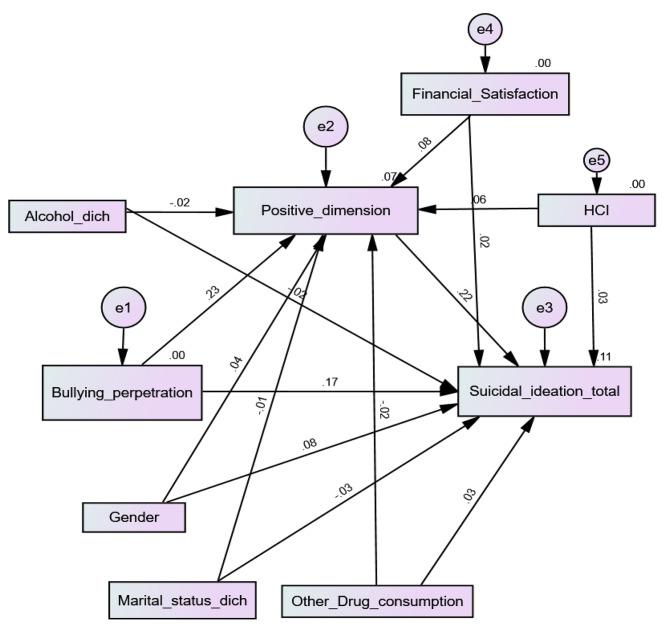
Even though not all cyber bullies or victims think of (or consider) suicide, they clearly appear to be at an increased risk. One possible strategy to reduce suicide risk is to decrease cyberbullying occurrence; but this approach has its limitations, as it is certainly an illusion to believe that cyberbullying could be controlled or eliminated in a digitalized world. Another alternative and interesting strategy is to consider mediating factors that may indirectly affect suicidality. To this end, our purpose was to test the hypothesis that positive and negative psychotic experiences (PEs) mediate the relationship from cyberbullying perpetration/victimization to suicidal ideation (SI).

METHOD

The study followed a cross-sectional design, and was conducted during the period from June to September 2022. A total of 3103 healthy community participants from Lebanon were included (mean age 21.73 ± 3.80 years, 63.6% females).

RESULTS

After adjusting over potential confounders, mediation analysis models showed that both positive and negative PEs partially mediated the associations between cyberbullying victimization/perpetration and SI. Higher cyberbullying perpetration and victimization were significantly associated with greater positive and negative PEs; more severe positive and negative PEs were significantly associated with higher levels of SI. Higher cyberbullying victimization and perpetration were significantly and directly associated with higher levels of SI.

CONCLUSION

In light of our preliminary findings, there appears to be an urgent need for a new focus on carefully assessing and addressing attenuated psychotic symptoms in healthy individuals engaged in cyberbullying either as victims or bullies and who present with SI. It is important that school counselors and decision-makers consider a holistic approach taking into account both external/environmental (bullying) and internal/individual (PEs) factors in their suicide prevention programs. Future longitudinal research in larger samples are still required to confirm our findings and further elucidate the mechanisms underlying the relationship between cyberbullying and suicide.

摘要

背景

尽管并非所有网络欺凌者或受害者都认为(或考虑)自杀,但他们显然面临更高的风险。降低自杀风险的一种可能策略是减少网络欺凌的发生;但这种方法有其局限性,因为在数字化的世界中,相信网络欺凌可以被控制或消除显然是一种错觉。另一种替代方案和有趣的策略是考虑可能间接影响自杀意念的中介因素。为此,我们的目的是检验这样一个假设,即积极和消极的精神病体验(PEs)可以调节从网络欺凌实施/受害到自杀意念(SI)的关系。

方法

该研究采用横断面设计,于 2022 年 6 月至 9 月进行。共纳入 3103 名来自黎巴嫩的健康社区参与者(平均年龄 21.73 ± 3.80 岁,63.6%为女性)。

结果

在调整潜在混杂因素后,中介分析模型显示,积极和消极 PEs 部分中介了网络欺凌受害/实施与 SI 之间的关系。较高的网络欺凌实施和受害与较高的积极和消极 PEs 显著相关;更严重的积极和消极 PEs 与更高水平的 SI 显著相关。较高的网络欺凌受害和实施与更高水平的 SI 显著直接相关。

结论

鉴于我们的初步发现,似乎迫切需要新的重点,即仔细评估和解决网络欺凌的受害者或欺凌者中出现的轻度精神病症状,他们同时表现出 SI。学校辅导员和决策者在他们的自杀预防计划中考虑到整体方法,既要考虑外部/环境(欺凌)因素,也要考虑内部/个体(PEs)因素,这一点很重要。仍需要在更大的样本中进行未来的纵向研究,以确认我们的发现,并进一步阐明网络欺凌与自杀之间关系的机制。

https://cdn.ncbi.nlm.nih.gov/pmc/blobs/7a24/10865539/3f95e8ae67e2/12888_2024_5552_Fig1_HTML.jpg

文献AI研究员

20分钟写一篇综述,助力文献阅读效率提升50倍。

立即体验

用中文搜PubMed

大模型驱动的PubMed中文搜索引擎

马上搜索

文档翻译

学术文献翻译模型,支持多种主流文档格式。

立即体验