Suppr超能文献

结直肠癌中新型T细胞增殖模式、潜在生物标志物及治疗药物的鉴定

Identification of novel T cell proliferation patterns, potential biomarkers and therapeutic drugs in colorectal cancer.

作者信息

Wang Xu, Chan Shixin, Dai Longfei, Xu Yuanmin, Yang Qi, Wang Ming, Han Qijun, Chen Jiajie, Zuo Xiaomin, Wang Zhenglin, Yang Yang, Zhao Hu, Zhang Guihong, Zhang Huabing, Chen Wei

机构信息

Department of General Surgery, The First Affiliated Hospital of Anhui Medical University, Hefei 230032, Anhui, China.

Department of Gastroenterology, The First Affiliated Hospital of Wannan Medical College, Wuhu, 241000, China.

出版信息

J Cancer. 2024 Jan 1;15(5):1234-1254. doi: 10.7150/jca.91835. eCollection 2024.

Abstract

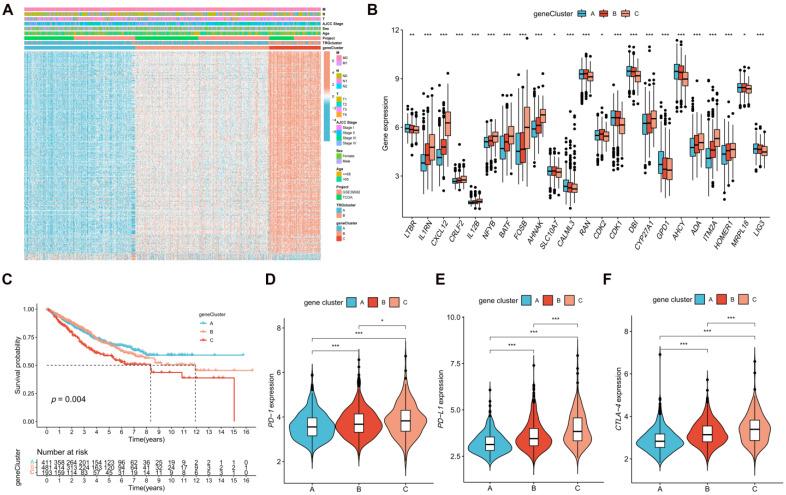
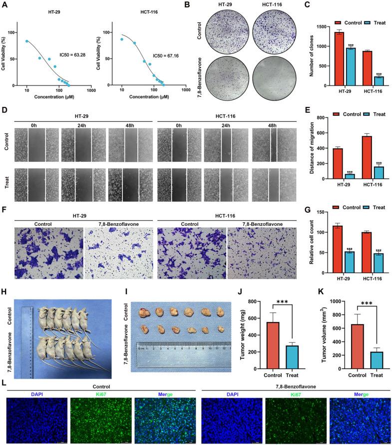
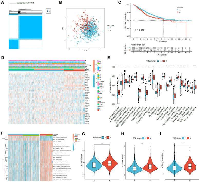
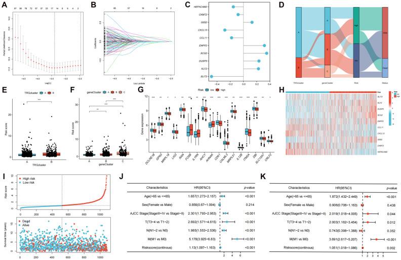
T cells are crucial components of antitumor immunity. A list of genes associated with T cell proliferation was recently identified; however, the impact of T cell proliferation-related genes (TRGs) on the prognosis and therapeutic responses of patients with colorectal cancer (CRC) remains unclear. 33 TRG expression information and clinical information of patients with CRC gathered from multiple datasets were subjected to bioinformatic analysis. Consensus clustering was used to determine the molecular subtypes associated with T cell proliferation. Utilizing the Lasso-Cox regression, a predictive signature was created and verified in external cohorts. A tumor immune environment analysis was conducted, and potential biomarkers and therapeutic drugs were identified and confirmed via and studies. CRC patients were separated into two TRG clusters, and differentially expressed genes (DEGs) were identified. Patient information was divided into three different gene clusters, and the determined molecular subtypes were linked to patient survival, immune cells, and immune functions. Prognosis-associated DEGs in the three gene clusters were used to evaluate the risk score, and a predictive signature was developed. The ability of the risk score to predict patient survival and treatment response has been successfully validated using multiple datasets. To discover more possible biomarkers for CRC, the weighted gene co-expression network analysis algorithm was utilized to screen key TRG variations between groups with high- and low-risk. , , , and were screened out as key TRGs, and the expression of key TRGs was confirmed using real-time reverse transcription polymerase chain reaction. According to the key TRGs, 7,8-benzoflavone was identified as the most significant drug molecule, and MTT, colony formation, wound healing, transwell assays, and experiments indicated that 7,8-benzoflavone significantly suppressed the proliferation and migration of CRC cells. T cell proliferation-based molecular subtypes and predictive signatures can be utilized to anticipate patient results, immunological landscape, and treatment response in CRC. Novel biomarker candidates and potential therapeutic drugs for CRC were identified and verified using and tests.

摘要

T细胞是抗肿瘤免疫的关键组成部分。最近确定了一份与T细胞增殖相关的基因列表;然而,T细胞增殖相关基因(TRGs)对结直肠癌(CRC)患者预后和治疗反应的影响仍不清楚。从多个数据集中收集的33例CRC患者的TRG表达信息和临床信息进行了生物信息学分析。采用共识聚类法确定与T细胞增殖相关的分子亚型。利用Lasso-Cox回归创建了一个预测特征,并在外部队列中进行了验证。进行了肿瘤免疫环境分析,并通过研究确定并证实了潜在的生物标志物和治疗药物。CRC患者被分为两个TRG簇,并鉴定了差异表达基因(DEGs)。患者信息被分为三个不同的基因簇,确定的分子亚型与患者生存、免疫细胞和免疫功能相关。三个基因簇中与预后相关的DEGs用于评估风险评分,并开发了一个预测特征。使用多个数据集成功验证了风险评分预测患者生存和治疗反应的能力。为了发现更多可能的CRC生物标志物,利用加权基因共表达网络分析算法筛选高风险和低风险组之间的关键TRG变异。筛选出、、、和作为关键TRGs,并使用实时逆转录聚合酶链反应确认关键TRGs的表达。根据关键TRGs,确定7,8-苯并黄酮为最显著的药物分子,MTT、集落形成实验、伤口愈合实验、transwell实验和实验表明,7,8-苯并黄酮显著抑制CRC细胞的增殖和迁移。基于T细胞增殖的分子亚型和预测特征可用于预测CRC患者的预后、免疫格局和治疗反应。使用和测试鉴定并验证了CRC的新型生物标志物候选物和潜在治疗药物。

https://cdn.ncbi.nlm.nih.gov/pmc/blobs/2760/10861827/1ada889ad5fa/jcav15p1234g001.jpg

文献AI研究员

20分钟写一篇综述,助力文献阅读效率提升50倍。

立即体验

用中文搜PubMed

大模型驱动的PubMed中文搜索引擎

马上搜索

文档翻译

学术文献翻译模型,支持多种主流文档格式。

立即体验