Suppr超能文献

单细胞分析人类神经母细胞瘤转移骨髓中的微环境重塑和转移特征。

Single-cell analyses of metastatic bone marrow in human neuroblastoma reveals microenvironmental remodeling and metastatic signature.

机构信息

Center for Regenerative Medicine, Massachusetts General Hospital, Boston, Massachusetts, USA.

Department of Biomedical Informatics, Harvard Medical School, Boston, Massachusetts, USA.

出版信息

JCI Insight. 2024 Feb 15;9(6):e173337. doi: 10.1172/jci.insight.173337.

Abstract

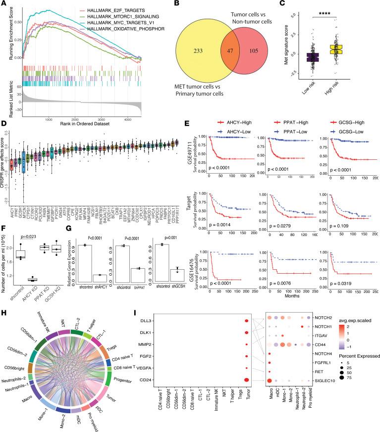
Neuroblastoma is an aggressive pediatric cancer with a high rate of metastasis to the BM. Despite intensive treatments including high-dose chemotherapy, the overall survival rate for children with metastatic neuroblastoma remains dismal. Understanding the cellular and molecular mechanisms of the metastatic tumor microenvironment is crucial for developing new therapies and improving clinical outcomes. Here, we used single-cell RNA-Seq to characterize immune and tumor cell alterations in neuroblastoma BM metastases by comparative analysis with patients without metastases. Our results reveal remodeling of the immune cell populations and reprogramming of gene expression profiles in the metastatic niche. In particular, within the BM metastatic niche, we observed the enrichment of immune cells, including tumor-associated neutrophils, macrophages, and exhausted T cells, as well as an increased number of Tregs and a decreased number of B cells. Furthermore, we highlighted cell communication between tumor cells and immune cell populations, and we identified prognostic markers in malignant cells that are associated with worse clinical outcomes in 3 independent neuroblastoma cohorts. Our results provide insight into the cellular, compositional, and transcriptional shifts underlying neuroblastoma BM metastases that contribute to the development of new therapeutic strategies.

摘要

神经母细胞瘤是一种具有高转移至骨髓(BM)风险的侵袭性儿科癌症。尽管包括大剂量化疗在内的强化治疗,但转移性神经母细胞瘤患儿的总体生存率仍然不容乐观。了解转移性肿瘤微环境的细胞和分子机制对于开发新的治疗方法和改善临床结果至关重要。在这里,我们通过与无转移患者进行比较分析,使用单细胞 RNA-Seq 来描述神经母细胞瘤 BM 转移中的免疫和肿瘤细胞变化。我们的结果揭示了免疫细胞群体的重塑和转移龛中基因表达谱的重编程。特别是,在 BM 转移龛中,我们观察到包括肿瘤相关中性粒细胞、巨噬细胞和耗竭 T 细胞在内的免疫细胞的富集,以及 Tregs 的数量增加和 B 细胞的数量减少。此外,我们强调了肿瘤细胞与免疫细胞群体之间的细胞通讯,并鉴定了恶性细胞中的预后标志物,这些标志物与 3 个独立的神经母细胞瘤队列中的不良临床结果相关。我们的结果提供了对神经母细胞瘤 BM 转移的细胞、组成和转录变化的深入了解,这些变化有助于开发新的治疗策略。

https://cdn.ncbi.nlm.nih.gov/pmc/blobs/6e7b/10972621/ca340c148a76/jciinsight-9-173337-g075.jpg

文献AI研究员

20分钟写一篇综述,助力文献阅读效率提升50倍。

立即体验

用中文搜PubMed

大模型驱动的PubMed中文搜索引擎

马上搜索

文档翻译

学术文献翻译模型,支持多种主流文档格式。

立即体验