Department of Respiratory and Critical Care Medicine, Shandong Provincial Hospital affiliated to Shandong First Medical University, Jinan, Shandong, 250021, China.
Department of Respiratory and Critical Care Medicine, Shandong Provincial Hospital, Shandong University, Jinan, Shandong, 250021, China.
Cell Death Dis. 2024 Feb 15;15(2):148. doi: 10.1038/s41419-024-06495-y.
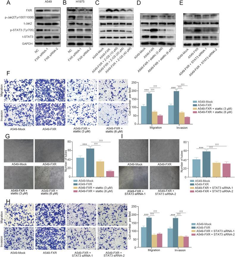
Metastasis accounts for the majority of cases of cancer recurrence and death in patients with advanced non-small cell lung cancer (NSCLC). Farnesoid X Receptor (FXR) is a bile acid nuclear receptor that was recently found to be upregulated in NSCLC tissues. However, whether and how FXR regulates NSCLC metastasis remains unclear. In the present study, it was found that FXR promoted the migration, invasion, and angiogenic ability of NSCLC cells in vitro, and increased NSCLC metastasis in a mouse model in vivo. Mechanistic investigation demonstrated that FXR specifically bound to the promoters of IL-6ST and IL-6 genes to upregulate their transcription, thereby leading to activation of the Jak2/STAT3 signaling pathway, which facilitated tumor migration, invasion, and angiogenesis in NSCLC. Notably, Z-guggulsterone, a natural FXR inhibitor, significantly reduced FXR NSCLC metastasis, and decreased the expression of FXR, IL-6, IL-6ST, and p-STAT3 in the mouse model. Clinical analysis verified that FXR was positively correlated with IL-6, IL-6ST and p-STAT3 expression in NSCLC patients, and was indicative of a poor prognosis. Collectively, these results highlight a novel FXR-induced IL-6/IL-6ST/Jak2/STAT3 axis in NSCLC metastasis, and a promising therapeutic means for treating FXR metastatic NSCLC.
转移是导致晚期非小细胞肺癌(NSCLC)患者癌症复发和死亡的主要原因。法尼醇 X 受体(FXR)是一种胆酸核受体,最近发现在 NSCLC 组织中上调。然而,FXR 是否以及如何调节 NSCLC 转移尚不清楚。在本研究中,发现 FXR 促进了 NSCLC 细胞在体外的迁移、侵袭和血管生成能力,并在体内小鼠模型中增加了 NSCLC 的转移。机制研究表明,FXR 特异性结合 IL-6ST 和 IL-6 基因的启动子,上调其转录,从而激活 Jak2/STAT3 信号通路,促进 NSCLC 中的肿瘤迁移、侵袭和血管生成。值得注意的是,天然 FXR 抑制剂 Z-金合欢素显著降低了 FXR 诱导的 NSCLC 转移,并降低了小鼠模型中 FXR、IL-6、IL-6ST 和 p-STAT3 的表达。临床分析验证了 FXR 与 NSCLC 患者的 IL-6、IL-6ST 和 p-STAT3 表达呈正相关,提示预后不良。总之,这些结果强调了一种新的 FXR 诱导的 IL-6/IL-6ST/Jak2/STAT3 轴在 NSCLC 转移中的作用,为治疗 FXR 转移性 NSCLC 提供了一种有前途的治疗方法。