• 文献检索
  • 文档翻译
  • 深度研究
  • 学术资讯
  • Suppr Zotero 插件Zotero 插件
  • 邀请有礼
  • 套餐&价格
  • 历史记录
应用&插件
Suppr Zotero 插件Zotero 插件浏览器插件Mac 客户端Windows 客户端微信小程序
定价
高级版会员购买积分包购买API积分包
服务
文献检索文档翻译深度研究API 文档MCP 服务
关于我们
关于 Suppr公司介绍联系我们用户协议隐私条款
关注我们

Suppr 超能文献

核心技术专利:CN118964589B侵权必究
粤ICP备2023148730 号-1Suppr @ 2026

文献检索

告别复杂PubMed语法,用中文像聊天一样搜索,搜遍4000万医学文献。AI智能推荐,让科研检索更轻松。

立即免费搜索

文件翻译

保留排版,准确专业,支持PDF/Word/PPT等文件格式,支持 12+语言互译。

免费翻译文档

深度研究

AI帮你快速写综述,25分钟生成高质量综述,智能提取关键信息,辅助科研写作。

立即免费体验

一个导致成年早期磺酰脲类药物敏感型糖尿病的 KCNJ11 功能丧失突变。

A loss-of-function mutation in KCNJ11 causing sulfonylurea-sensitive diabetes in early adult life.

机构信息

Department of Physiology, Anatomy and Genetics, University of Oxford, Parks Road, Oxford, UK.

Departments of Medicine and Pediatrics, Section of Endocrinology Diabetes and Metabolism, University of Chicago, Chicago, IL, USA.

出版信息

Diabetologia. 2024 May;67(5):940-951. doi: 10.1007/s00125-024-06103-w. Epub 2024 Feb 17.

DOI:10.1007/s00125-024-06103-w
PMID:38366195
原文链接:https://pmc.ncbi.nlm.nih.gov/articles/PMC10954967/
Abstract

AIMS/HYPOTHESIS: The ATP-sensitive potassium (K) channel couples beta cell electrical activity to glucose-stimulated insulin secretion. Loss-of-function mutations in either the pore-forming (inwardly rectifying potassium channel 6.2 [Kir6.2], encoded by KCNJ11) or regulatory (sulfonylurea receptor 1, encoded by ABCC8) subunits result in congenital hyperinsulinism, whereas gain-of-function mutations cause neonatal diabetes. Here, we report a novel loss-of-function mutation (Ser118Leu) in the pore helix of Kir6.2 paradoxically associated with sulfonylurea-sensitive diabetes that presents in early adult life.

METHODS

A 31-year-old woman was diagnosed with mild hyperglycaemia during an employee screen. After three pregnancies, during which she was diagnosed with gestational diabetes, the patient continued to show elevated blood glucose and was treated with glibenclamide (known as glyburide in the USA and Canada) and metformin. Genetic testing identified a heterozygous mutation (S118L) in the KCNJ11 gene. Neither parent was known to have diabetes. We investigated the functional properties and membrane trafficking of mutant and wild-type K channels in Xenopus oocytes and in HEK-293T cells, using patch-clamp, two-electrode voltage-clamp and surface expression assays.

RESULTS

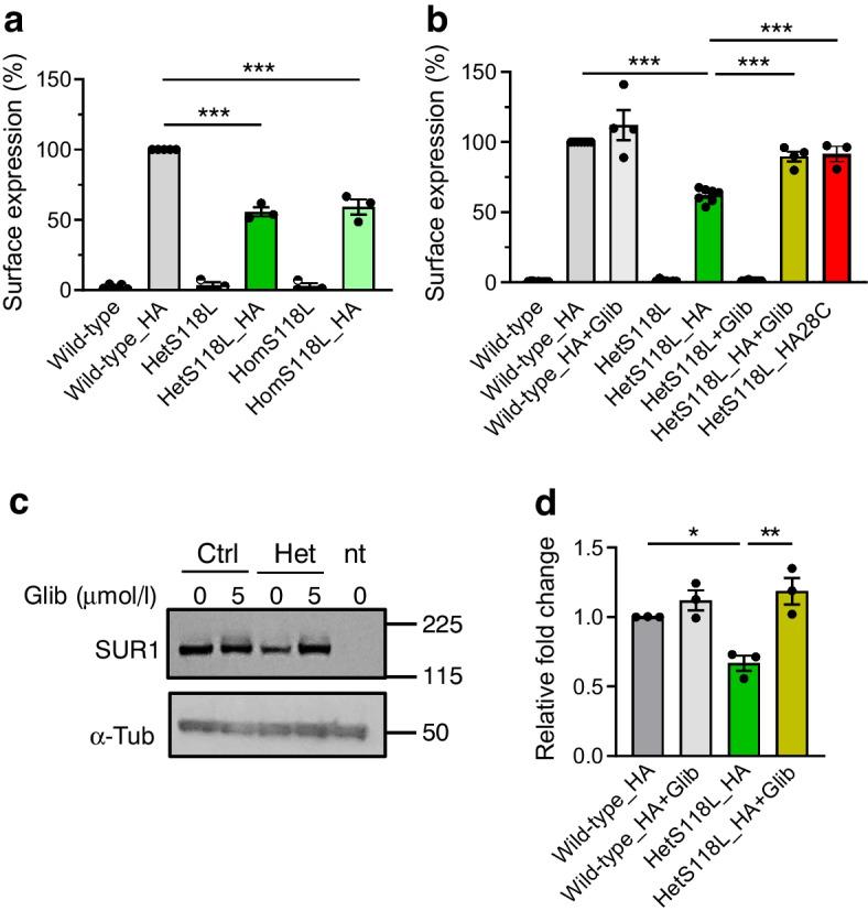
Functional analysis showed no changes in the ATP sensitivity or metabolic regulation of the mutant channel. However, the Kir6.2-S118L mutation impaired surface expression of the K channel by 40%, categorising this as a loss-of-function mutation.

CONCLUSIONS/INTERPRETATION: Our data support the increasing evidence that individuals with mild loss-of-function K channel mutations may develop insulin deficiency in early adulthood and even frank diabetes in middle age. In this case, the patient may have had hyperinsulinism that escaped detection in early life. Our results support the importance of functional analysis of K channel mutations in cases of atypical diabetes.

摘要

目的/假设:ATP 敏感性钾 (K) 通道将β细胞电活动与葡萄糖刺激的胰岛素分泌偶联。孔形成(内向整流钾通道 6.2 [Kir6.2],由 KCNJ11 编码)或调节亚基(磺酰脲受体 1,由 ABCC8 编码)的功能丧失突变导致先天性高胰岛素血症,而功能获得性突变导致新生儿糖尿病。在这里,我们报告了一种新的功能丧失突变(Ser118Leu)在 Kir6.2 的孔螺旋中,与磺酰脲敏感的糖尿病相关,该糖尿病在成年早期出现。

方法

一名 31 岁的女性在员工筛查中被诊断为轻度高血糖。在三次妊娠期间,她被诊断为妊娠期糖尿病,此后患者继续出现血糖升高,并接受格列本脲(在美国和加拿大称为glyburide)和二甲双胍治疗。基因检测确定 KCNJ11 基因存在杂合突变(S118L)。父母双方均无糖尿病病史。我们使用膜片钳、双电极电压钳和表面表达测定法,在 Xenopus oocytes 和 HEK-293T 细胞中研究了突变和野生型 K 通道的功能特性和膜转运。

结果

功能分析表明,突变通道的 ATP 敏感性或代谢调节没有变化。然而,Kir6.2-S118L 突变使 K 通道的表面表达减少了 40%,将其归类为功能丧失突变。

结论/解释:我们的数据支持越来越多的证据,即具有轻度功能丧失性 K 通道突变的个体可能在成年早期发展为胰岛素缺乏症,甚至在中年发展为典型糖尿病。在这种情况下,患者可能在早年就有未被发现的高胰岛素血症。我们的结果支持对非典型糖尿病病例中 K 通道突变进行功能分析的重要性。

https://cdn.ncbi.nlm.nih.gov/pmc/blobs/75cb/10954967/aaa9ef5403ec/125_2024_6103_Fig5_HTML.jpg
https://cdn.ncbi.nlm.nih.gov/pmc/blobs/75cb/10954967/a748cea5ff84/125_2024_6103_Fig1_HTML.jpg
https://cdn.ncbi.nlm.nih.gov/pmc/blobs/75cb/10954967/55519e2409ce/125_2024_6103_Fig2_HTML.jpg
https://cdn.ncbi.nlm.nih.gov/pmc/blobs/75cb/10954967/1ebaf29cf801/125_2024_6103_Fig3_HTML.jpg
https://cdn.ncbi.nlm.nih.gov/pmc/blobs/75cb/10954967/578a6c856dd5/125_2024_6103_Fig4_HTML.jpg
https://cdn.ncbi.nlm.nih.gov/pmc/blobs/75cb/10954967/aaa9ef5403ec/125_2024_6103_Fig5_HTML.jpg
https://cdn.ncbi.nlm.nih.gov/pmc/blobs/75cb/10954967/a748cea5ff84/125_2024_6103_Fig1_HTML.jpg
https://cdn.ncbi.nlm.nih.gov/pmc/blobs/75cb/10954967/55519e2409ce/125_2024_6103_Fig2_HTML.jpg
https://cdn.ncbi.nlm.nih.gov/pmc/blobs/75cb/10954967/1ebaf29cf801/125_2024_6103_Fig3_HTML.jpg
https://cdn.ncbi.nlm.nih.gov/pmc/blobs/75cb/10954967/578a6c856dd5/125_2024_6103_Fig4_HTML.jpg
https://cdn.ncbi.nlm.nih.gov/pmc/blobs/75cb/10954967/aaa9ef5403ec/125_2024_6103_Fig5_HTML.jpg

相似文献

1
A loss-of-function mutation in KCNJ11 causing sulfonylurea-sensitive diabetes in early adult life.一个导致成年早期磺酰脲类药物敏感型糖尿病的 KCNJ11 功能丧失突变。
Diabetologia. 2024 May;67(5):940-951. doi: 10.1007/s00125-024-06103-w. Epub 2024 Feb 17.
2
Neonatal diabetes caused by a homozygous KCNJ11 mutation demonstrates that tiny changes in ATP sensitivity markedly affect diabetes risk.由纯合KCNJ11突变引起的新生儿糖尿病表明,ATP敏感性的微小变化会显著影响糖尿病风险。
Diabetologia. 2016 Jul;59(7):1430-1436. doi: 10.1007/s00125-016-3964-x. Epub 2016 Apr 27.
3
Pharmacological Correction of Trafficking Defects in ATP-sensitive Potassium Channels Caused by Sulfonylurea Receptor 1 Mutations.对由磺脲类受体1突变引起的ATP敏感性钾通道转运缺陷的药理学纠正。
J Biol Chem. 2016 Oct 14;291(42):21971-21983. doi: 10.1074/jbc.M116.749366. Epub 2016 Aug 29.
4
Methods for Characterizing Disease-Associated ATP-Sensitive Potassium Channel Mutations.鉴定疾病相关ATP敏感性钾通道突变的方法
Methods Mol Biol. 2018;1684:85-104. doi: 10.1007/978-1-4939-7362-0_8.
5
Update of variants identified in the pancreatic β-cell K channel genes KCNJ11 and ABCC8 in individuals with congenital hyperinsulinism and diabetes.更新在先天性高胰岛素血症和糖尿病个体的胰腺β细胞 K 通道基因 KCNJ11 和 ABCC8 中鉴定的变异体。
Hum Mutat. 2020 May;41(5):884-905. doi: 10.1002/humu.23995. Epub 2020 Feb 17.
6
Clinical characteristics and biochemical mechanisms of congenital hyperinsulinism associated with dominant KATP channel mutations.与显性KATP通道突变相关的先天性高胰岛素血症的临床特征及生化机制
J Clin Invest. 2008 Aug;118(8):2877-86. doi: 10.1172/JCI35414.
7
Functional characterization of activating mutations in the sulfonylurea receptor 1 (ABCC8) causing neonatal diabetes mellitus in Asian Indian children.鉴定导致亚洲裔儿童发生新生儿糖尿病的磺酰脲受体 1(ABCC8)激活突变的功能特征。
Pediatr Diabetes. 2019 Jun;20(4):397-407. doi: 10.1111/pedi.12843. Epub 2019 Apr 2.
8
A novel KCNJ11 mutation associated with congenital hyperinsulinism reduces the intrinsic open probability of beta-cell ATP-sensitive potassium channels.一种与先天性高胰岛素血症相关的新型KCNJ11突变降低了β细胞ATP敏感性钾通道的内在开放概率。
J Biol Chem. 2006 Feb 3;281(5):3006-12. doi: 10.1074/jbc.M511875200. Epub 2005 Dec 6.
9
Destabilization of ATP-sensitive potassium channel activity by novel KCNJ11 mutations identified in congenital hyperinsulinism.先天性高胰岛素血症中鉴定出的新型KCNJ11突变导致ATP敏感性钾通道活性不稳定。
J Biol Chem. 2008 Apr 4;283(14):9146-56. doi: 10.1074/jbc.M708798200. Epub 2008 Feb 4.
10
ATP binding without hydrolysis switches sulfonylurea receptor 1 (SUR1) to outward-facing conformations that activate K channels.三磷酸腺苷(ATP)结合但不水解将磺酰脲受体 1(SUR1)转换为激活钾通道的外向构象。
J Biol Chem. 2019 Mar 8;294(10):3707-3719. doi: 10.1074/jbc.RA118.005236. Epub 2018 Dec 26.

引用本文的文献

1
Distinct Roles of Common Genetic Variants and Their Contributions to Diabetes: MODY and Uncontrolled T2DM.常见基因变异的不同作用及其对糖尿病的影响:青少年发病的成年型糖尿病和未控制的2型糖尿病
Biomolecules. 2025 Mar 14;15(3):414. doi: 10.3390/biom15030414.

本文引用的文献

1
Structure of an open K channel reveals tandem PIP binding sites mediating the Kir6.2 and SUR1 regulatory interface.开放钾通道结构揭示串联 PIP 结合位点介导 Kir6.2 和 SUR1 调节界面。
Nat Commun. 2024 Mar 20;15(1):2502. doi: 10.1038/s41467-024-46751-5.
2
An insulin hypersecretion phenotype precedes pancreatic β cell failure in MODY3 patient-specific cells.在MODY3患者特异性细胞中,胰岛素分泌过多表型先于胰腺β细胞功能衰竭出现。
Cell Stem Cell. 2023 Jan 5;30(1):38-51.e8. doi: 10.1016/j.stem.2022.12.001. Epub 2022 Dec 22.
3
ATP-Sensitive Potassium Channels in Hyperinsulinism and Type 2 Diabetes: Inconvenient Paradox or New Paradigm?
ATP 敏感性钾通道在高胰岛素血症和 2 型糖尿病中的作用:是不方便的悖论还是新的范式?
Diabetes. 2022 Mar 1;71(3):367-375. doi: 10.2337/db21-0755.
4
Molecular structure of an open human K channel.开放型人钾通道的分子结构。
Proc Natl Acad Sci U S A. 2021 Nov 30;118(48). doi: 10.1073/pnas.2112267118.
5
Analysis of clinical and genetic characteristics of Chinese children with congenital hyperinsulinemia that is spontaneously relieved.中国先天性高胰岛素血症自发缓解患儿的临床及遗传学特征分析
Endocrine. 2021 Apr;72(1):116-123. doi: 10.1007/s12020-020-02585-x. Epub 2021 Jan 27.
6
New insights into K channel gene mutations and neonatal diabetes mellitus.钾通道基因突变与新生儿糖尿病的新见解。
Nat Rev Endocrinol. 2020 Jul;16(7):378-393. doi: 10.1038/s41574-020-0351-y. Epub 2020 May 6.
7
Update of variants identified in the pancreatic β-cell K channel genes KCNJ11 and ABCC8 in individuals with congenital hyperinsulinism and diabetes.更新在先天性高胰岛素血症和糖尿病个体的胰腺β细胞 K 通道基因 KCNJ11 和 ABCC8 中鉴定的变异体。
Hum Mutat. 2020 May;41(5):884-905. doi: 10.1002/humu.23995. Epub 2020 Feb 17.
8
Mechanism of pharmacochaperoning in a mammalian K channel revealed by cryo-EM.冷冻电镜解析哺乳动物 K 通道的药理学伴侣作用机制。
Elife. 2019 Jul 25;8:e46417. doi: 10.7554/eLife.46417.
9
First Report of Diabetes Phenotype due to a Loss-of-Function Mutation Previously Known to Cause Congenital Hyperinsulinism.因功能丧失性突变导致糖尿病表型的首例报告,该突变此前已知会导致先天性高胰岛素血症。
Case Rep Genet. 2019 Apr 11;2019:3654618. doi: 10.1155/2019/3654618. eCollection 2019.
10
Molecular structure of human KATP in complex with ATP and ADP.人源 KATP 与 ATP 和 ADP 复合物的分子结构。
Elife. 2017 Dec 29;6:e32481. doi: 10.7554/eLife.32481.