Department of Liver Surgery and Transplantation, Liver Cancer Institute, Zhongshan Hospital, Fudan University, Key Laboratory of Carcinogenesis and Cancer Invasion, Ministry of Education, Shanghai, 200032, People's Republic of China.
Key Laboratory of Whole-Period Monitoring and Precise Intervention of Digestive Cancer of Shanghai Municipal Health Commission, Shanghai, 201199, People's Republic of China.
Cancer Immunol Immunother. 2024 Feb 17;73(3):56. doi: 10.1007/s00262-024-03650-4.
The efficacy of immune checkpoint inhibitors (ICIs) in hepatocellular carcinoma (HCC) is poor and great heterogeneity among individuals. Chemokines are highly correlated with tumor immune response. Here, we aimed to identify an effective chemokine for predicting the efficacy of immunotherapy in HCC.
Chemokine C-C motif ligand 21 (CCL21) was screened by transcriptomic analysis in tumor tissues from HCC patients with different responses to ICIs. The least absolute shrinkage and selection operator (LASSO) regression analysis was conducted to construct a predictive nomogram. Neutrophils in vitro and HCC subcutaneous tumor model in vivo were applied to explore the role of CCL21 on the tumor microenvironment (TME) of HCC.
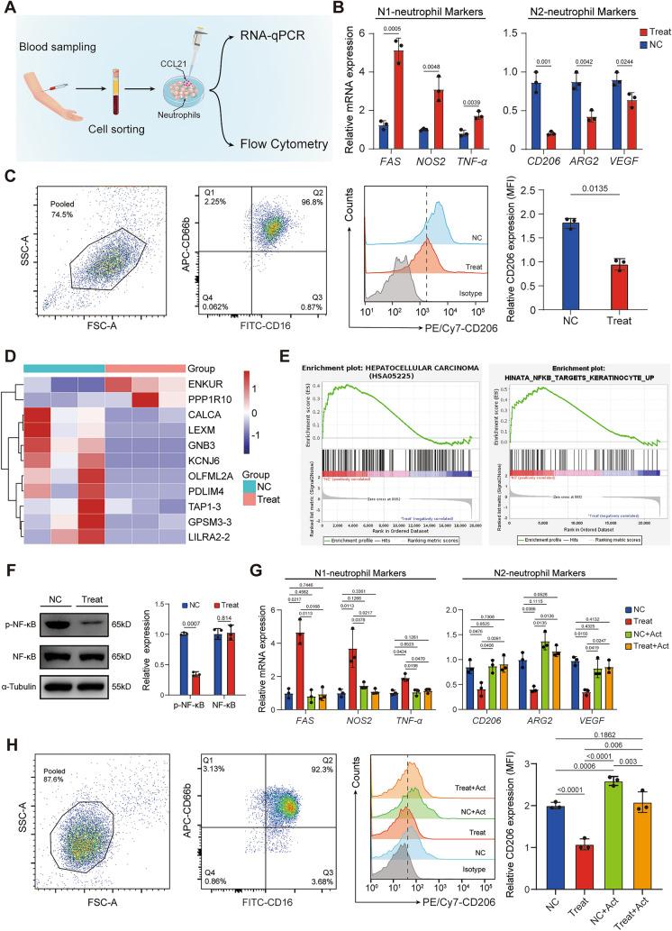
Transcriptome analysis showed that CCL21 level was much higher in HCC patients with response to immunotherapy. The predictive nomogram was constructed and validated as a classifier. CCL21 could inhibit N2 neutrophil polarization by suppressing the activation of nuclear factor kappa B (NF-κB) pathway. In addition, CCL21 enhanced the therapeutic efficacy of ICIs.
CCL21 may serve as a predictive biomarker for immunotherapy response in HCC patients. High levels of CCL21 in TME inhibit immunosuppressive polarization of neutrophils. CCL21 in combination with ICIs may offer a novel therapeutic strategy for HCC.
免疫检查点抑制剂(ICIs)在肝细胞癌(HCC)中的疗效较差,个体间存在较大异质性。趋化因子与肿瘤免疫反应密切相关。本研究旨在寻找一种有效的趋化因子,以预测 HCC 免疫治疗的疗效。
通过对免疫治疗反应不同的 HCC 患者肿瘤组织的转录组分析,筛选趋化因子 C-C 基元配体 21(CCL21)。采用最小绝对收缩和选择算子(LASSO)回归分析构建预测列线图。体外中性粒细胞实验和 HCC 皮下肿瘤模型体内实验,探索 CCL21 在 HCC 肿瘤微环境(TME)中的作用。
转录组分析显示,对免疫治疗有反应的 HCC 患者的 CCL21 水平明显更高。构建并验证了预测列线图作为分类器。CCL21 通过抑制核因子 kappa B(NF-κB)通路的激活,抑制 N2 中性粒细胞极化。此外,CCL21 增强了 ICI 的治疗效果。
CCL21 可能作为 HCC 患者免疫治疗反应的预测生物标志物。TME 中高水平的 CCL21 抑制了中性粒细胞的免疫抑制极化。CCL21 联合 ICI 可能为 HCC 提供一种新的治疗策略。