Suppr超能文献

多巴胺β-羟化酶的基因破坏会使小鼠对捕食者气味的先天反应失调。

Genetic disruption of dopamine β-hydroxylase dysregulates innate responses to predator odor in mice.

作者信息

Liu Joyce, Lustberg Daniel J, Galvez Abigail, Liles L Cameron, McCann Katharine E, Weinshenker David

机构信息

Department of Human Genetics, Emory University School of Medicine, Atlanta, GA, USA.

出版信息

Neurobiol Stress. 2024 Feb 2;29:100612. doi: 10.1016/j.ynstr.2024.100612. eCollection 2024 Mar.

Abstract

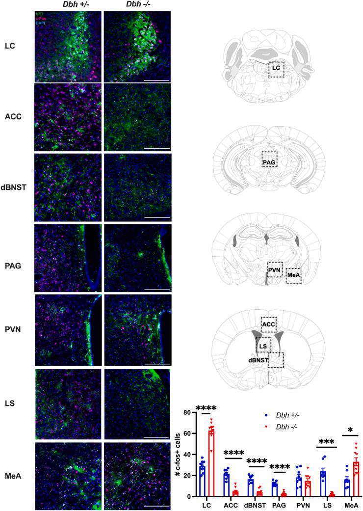
In rodents, exposure to predator odors such as cat urine acts as a severe stressor that engages innate defensive behaviors critical for survival in the wild. The neurotransmitters norepinephrine (NE) and dopamine (DA) modulate anxiety and predator odor responses, and we have shown previously that dopamine β-hydroxylase knockout (, which reduces NE and increases DA in mouse noradrenergic neurons, disrupts innate behaviors in response to mild stressors such as novelty. We examined the consequences of knockout on responses to predator odor (bobcat urine) and compared them to Dbh-competent littermate controls. Over the first 10 min of predator odor exposure, controls exhibited robust defensive burying behavior, whereas mice showed high levels of grooming. Defensive burying was potently suppressed in controls by drugs that reduce NE transmission, while excessive grooming in mice was blocked by DA receptor antagonism. In response to a cotton square scented with a novel "neutral" odor (lavender), most control mice shredded the material, built a nest, and fell asleep within 90 min. mice failed to shred the lavender-scented nestlet, but still fell asleep. In contrast, controls sustained high levels of arousal throughout the predator odor test and did not build nests, while mice were asleep by the 90-min time point, often in shredded bobcat urine-soaked nesting material. Compared with controls exposed to predator odor, mice demonstrated decreased c-fos induction in the anterior cingulate cortex, lateral septum, periaqueductal gray, and bed nucleus of the stria terminalis, but increased c-fos in the locus coeruleus and medial amygdala. These data indicate that relative ratios of central NE and DA signaling coordinate the type and valence of responses to predator odor.

摘要

在啮齿动物中,接触诸如猫尿等捕食者气味会成为一种严重的应激源,引发对野外生存至关重要的先天防御行为。神经递质去甲肾上腺素(NE)和多巴胺(DA)调节焦虑和对捕食者气味的反应,并且我们之前已经表明,多巴胺β-羟化酶基因敲除(Dbh-/-,这会降低小鼠去甲肾上腺素能神经元中的NE并增加DA)会破坏对诸如新奇性等轻度应激源的先天行为。我们研究了Dbh基因敲除对捕食者气味(山猫尿)反应的影响,并将其与具有Dbh功能的同窝对照进行比较。在接触捕食者气味的前10分钟内,对照组表现出强烈的防御性掩埋行为,而Dbh-/-小鼠表现出高水平的梳理行为。降低NE传递的药物在对照组中有效抑制了防御性掩埋,而Dbh-/-小鼠中过度的梳理行为则被DA受体拮抗剂阻断。对用新型“中性”气味(薰衣草)熏过的棉球做出反应时,大多数对照小鼠会撕碎材料、筑巢并在90分钟内入睡。Dbh-/-小鼠未能撕碎薰衣草味的小巢,但仍会入睡。相比之下,在整个捕食者气味测试中,对照组持续保持较高的觉醒水平且不筑巢,而Dbh-/-小鼠在90分钟时已入睡,通常是在被山猫尿浸湿且已撕碎的筑巢材料中。与接触捕食者气味的对照组相比,Dbh-/-小鼠在前扣带回皮质、外侧隔区、导水管周围灰质和终纹床核中的c-fos诱导减少,但在蓝斑和内侧杏仁核中的c-fos增加。这些数据表明,中枢NE和DA信号的相对比例协调了对捕食者气味反应的类型和效价。

https://cdn.ncbi.nlm.nih.gov/pmc/blobs/b072/10873756/0336626aa397/gr1.jpg

文献AI研究员

20分钟写一篇综述,助力文献阅读效率提升50倍。

立即体验

用中文搜PubMed

大模型驱动的PubMed中文搜索引擎

马上搜索

文档翻译

学术文献翻译模型,支持多种主流文档格式。

立即体验