Department of Pharmacology and Neuroscience, University of North Texas Health Science Center, 3500 Camp Bowie Blvd, Fort Worth, Texas, 76107, USA.
Aging Dis. 2024 Feb 1;15(6):2742-2751. doi: 10.14336/AD.2023.0726.
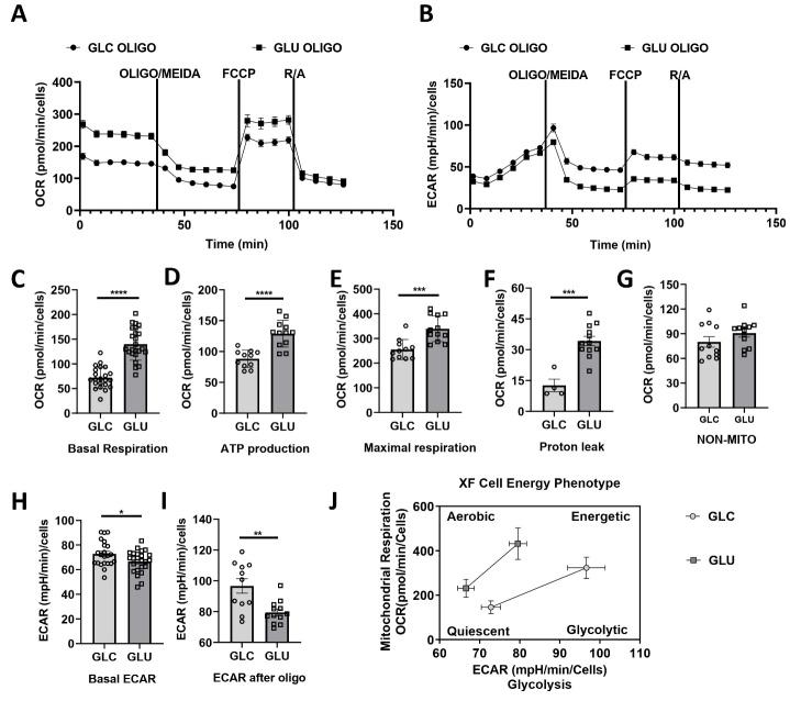
Glutamate-mediated excitotoxicity has been extensively explored as a therapeutic target for the development of potential treatments of neurological disorders including stroke. However, the effect of glutamate on astrocytes under pathological conditions has been less studied. Using primary astrocyte culture, we determined the effect of glutamate on astrocytes against ischemic insult. Glutamate provided a cytoprotective effect and acted as an alternative substrate for ATP production in primary astrocytes against oxygen glucose deprivation reoxygenation insult, which was blocked by glutamate uptake inhibition. The cytoprotective effect of glutamate appears to be astrocyte-specific, as glutamate dose-dependently induces cytotoxic action in murine hippocampal HT-22 cell line. Interestingly, the cytoprotective effect of glutamate against glucose deprivation was short-last, as no protection was observed after 3-day glucose deprivation. We determined the metabolic phenotype of primary astrocyte cultured in glucose or glutamate. Primary astrocytes cultured in glutamate displayed a different metabolic phenotype when compared to those cultured in glucose, evidenced by higher basal and maximal oxygen consumption rate (OCR), higher ATP production and proton leak-coupled OCR, as well as lower glycolysis. Furthermore, glutamate exposure resulted in astrocyte activation, evidenced by an increase in astrocyte size and GFAP expression. Our study demonstrated that glutamate exerts a dual effect on astrocytes under ischemic condition. Glutamate provides an alternative substrate for energy metabolism in the absence of glucose, thereby protecting astrocytes against ischemic insults. On the other hand, glutamate exposure induces astrogliosis. Modulation of glutamate uptake and metabolism in astrocytes may provide novel targets for alleviating ischemic injury and improving function recovery after ischemic stroke.
谷氨酸介导的兴奋毒性已被广泛研究,作为开发包括中风在内的神经紊乱潜在治疗方法的治疗靶点。然而,在病理条件下谷氨酸对星形胶质细胞的影响研究较少。通过原代星形胶质细胞培养,我们确定了谷氨酸对星形胶质细胞在缺血性损伤中的作用。谷氨酸对氧葡萄糖剥夺复氧损伤提供了细胞保护作用,并作为星形胶质细胞中 ATP 产生的替代底物,该作用被谷氨酸摄取抑制所阻断。谷氨酸的细胞保护作用似乎是星形胶质细胞特异性的,因为谷氨酸在鼠海马 HT-22 细胞系中剂量依赖性地诱导细胞毒性作用。有趣的是,谷氨酸对葡萄糖剥夺的保护作用是短暂的,因为在 3 天葡萄糖剥夺后没有观察到保护作用。我们确定了在葡萄糖或谷氨酸中培养的原代星形胶质细胞的代谢表型。与在葡萄糖中培养的星形胶质细胞相比,在谷氨酸中培养的原代星形胶质细胞显示出不同的代谢表型,证据是基础和最大耗氧量(OCR)更高,ATP 产生和质子漏偶联 OCR 更高,以及糖酵解更低。此外,谷氨酸暴露导致星形胶质细胞激活,表现为星形胶质细胞大小和 GFAP 表达增加。我们的研究表明,谷氨酸在缺血条件下对星形胶质细胞具有双重作用。在没有葡萄糖的情况下,谷氨酸提供了能量代谢的替代底物,从而保护星形胶质细胞免受缺血性损伤。另一方面,谷氨酸暴露诱导星形胶质细胞增生。调节星形胶质细胞中的谷氨酸摄取和代谢可能为减轻缺血性损伤和改善缺血性中风后的功能恢复提供新的靶点。