Suppr超能文献

原位冷冻电镜断层扫描揭示胶质母细胞瘤细胞中线粒体间交流失调。

Dysregulated inter-mitochondrial crosstalk in glioblastoma cells revealed by in situ cryo-electron tomography.

机构信息

Department of Chemical Biology, School of Life Sciences, Southern University of Science and Technology, Shenzhen 518055, China.

Laboratory for Marine Biology and Biotechnology, Qingdao National Laboratory for Marine Science and Technology, Qingdao 266237, China.

出版信息

Proc Natl Acad Sci U S A. 2024 Feb 27;121(9):e2311160121. doi: 10.1073/pnas.2311160121. Epub 2024 Feb 20.

Abstract

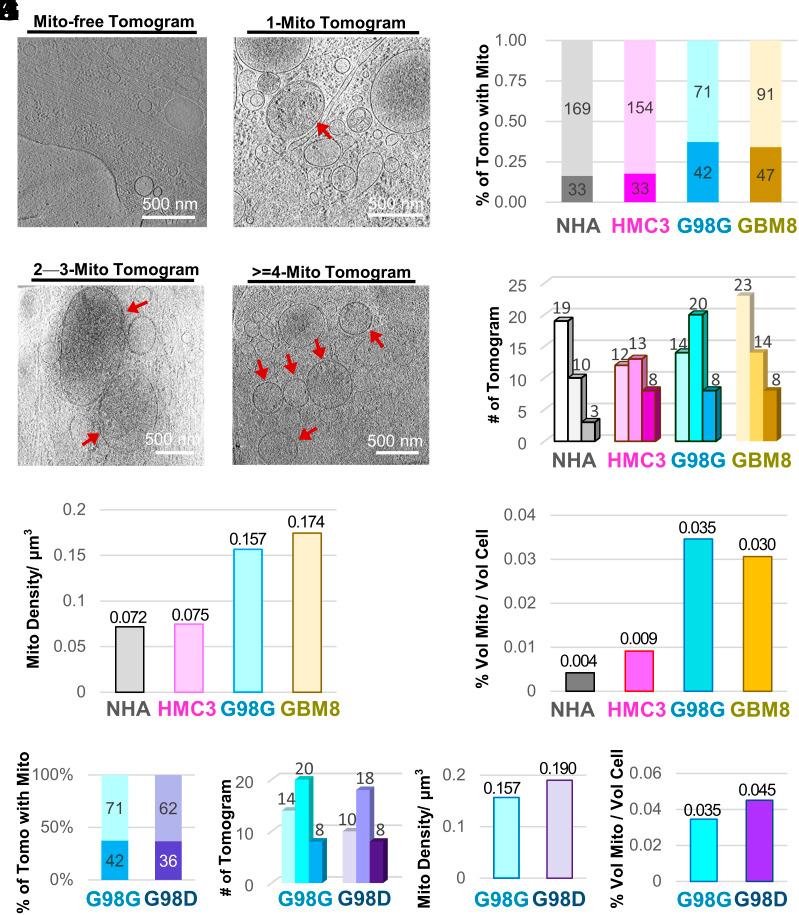
Glioblastomas (GBMs) are the most lethal primary brain tumors with limited survival, even under aggressive treatments. The current therapeutics for GBMs are flawed due to the failure to accurately discriminate between normal proliferating cells and distinctive tumor cells. Mitochondria are essential to GBMs and serve as potential therapeutical targets. Here, we utilize cryo-electron tomography to quantitatively investigate nanoscale details of randomly sampled mitochondria in their native cellular context of GBM cells. Our results show that compared with cancer-free brain cells, GBM cells own more inter-mitochondrial junctions of several types for communications. Furthermore, our tomograms unveil microtubule-dependent mitochondrial nanotunnel-like bridges in the GBM cells as another inter-mitochondrial structure. These quantified inter-mitochondrial features, together with other mitochondria-organelle and intra-mitochondrial ones, are sufficient to distinguish GBM cells from cancer-free brain cells under scrutiny with predictive modeling. Our findings decipher high-resolution inter-mitochondrial structural signatures and provide clues for diagnosis and therapeutic interventions for GBM and other mitochondria-related diseases.

摘要

胶质母细胞瘤(GBM)是最致命的原发性脑肿瘤,即使在积极治疗下,患者的生存时间也非常有限。目前的 GBM 治疗方法存在缺陷,无法准确区分正常增殖细胞和独特的肿瘤细胞。线粒体对 GBM 至关重要,可作为潜在的治疗靶点。在这里,我们利用冷冻电子断层扫描技术,在 GBM 细胞的天然细胞环境中,对随机取样的线粒体进行纳米尺度细节的定量研究。结果表明,与无癌脑细胞相比,GBM 细胞拥有更多的几种类型的线粒体间连接,用于交流。此外,我们的断层图像揭示了 GBM 细胞中微管依赖性的线粒体纳米管状桥作为另一种线粒体间结构。这些定量的线粒体间特征,连同其他与线粒体相关的细胞器和线粒体内部特征,足以通过预测模型将 GBM 细胞与受检查的无癌脑细胞区分开来。我们的发现解析了高分辨率的线粒体间结构特征,并为 GBM 和其他与线粒体相关的疾病的诊断和治疗干预提供了线索。

https://cdn.ncbi.nlm.nih.gov/pmc/blobs/206b/10907319/54f639bd7233/pnas.2311160121fig01.jpg

文献AI研究员

20分钟写一篇综述,助力文献阅读效率提升50倍。

立即体验

用中文搜PubMed

大模型驱动的PubMed中文搜索引擎

马上搜索

文档翻译

学术文献翻译模型,支持多种主流文档格式。

立即体验