Suppr超能文献

低聚糖的独立代谢是[具体情境未给出]中纤维素和半纤维素同步利用的关键。

Independent metabolism of oligosaccharides is the keystone of synchronous utilization of cellulose and hemicellulose in .

作者信息

Liu Jia, Chen Meixin, Gu Shuying, Fan Rui, Zhao Zhen, Sun Wenliang, Yao Yonghong, Li Jingen, Tian Chaoguang

机构信息

Key Laboratory of Engineering Biology for Low-carbon Manufacturing, Tianjin Institute of Industrial Biotechnology, Chinese Academy of Sciences, Tianjin 300308, China.

National Technology Innovation Center of Synthetic Biology, Tianjin 300308, China.

出版信息

PNAS Nexus. 2024 Feb 6;3(2):pgae053. doi: 10.1093/pnasnexus/pgae053. eCollection 2024 Feb.

Abstract

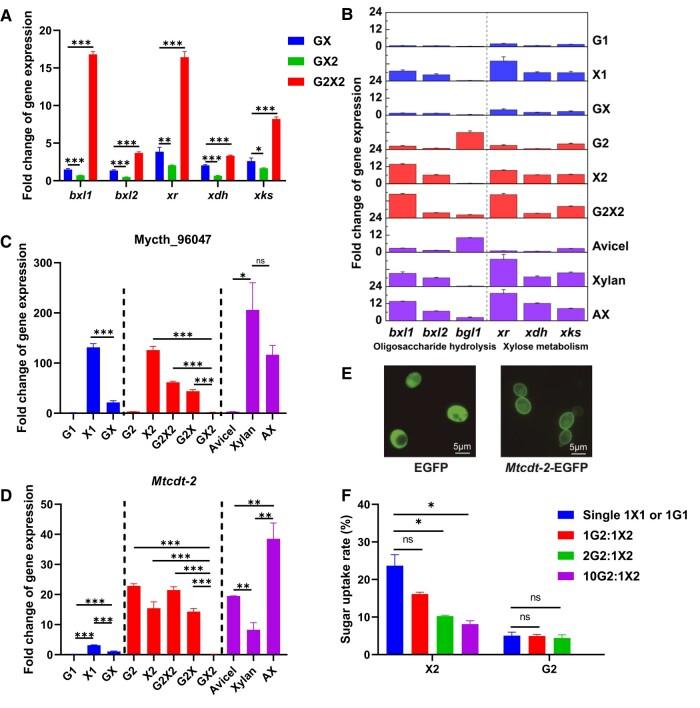
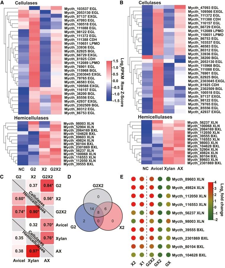
The effective utilization of cellulose and hemicellulose, the main components of plant biomass, is a key technical obstacle that needs to be overcome for the economic viability of lignocellulosic biorefineries. Here, we firstly demonstrated that the thermophilic cellulolytic fungus can simultaneously utilize cellulose and hemicellulose, as evidenced by the independent uptake and intracellular metabolism of cellodextrin and xylodextrin. When plant biomass serviced as carbon source, we detected the cellodextrin and xylodextrin both in cells and in the culture medium, as well as high enzyme activities related to extracellular oligosaccharide formation and intracellular oligosaccharide hydrolysis. Sugar consumption assay revealed that in contrast to inhibitory effect of glucose on xylose and cellodextrin/xylodextrin consumption in mixed-carbon media, cellodextrin and xylodextrin were synchronously utilized in this fungus. Transcriptomic analysis also indicated simultaneous induction of the genes involved in cellodextrin and xylodextrin metabolic pathway, suggesting carbon catabolite repression (CCR) is triggered by extracellular glucose and can be eliminated by the intracellular hydrolysis and metabolism of oligosaccharides. The xylodextrin transporter MtCDT-2 was observed to preferentially transport xylobiose and tolerate high cellobiose concentrations, which helps to bypass the inhibition of xylobiose uptake. Furthermore, the expression of cellulase and hemicellulase genes was independently induced by their corresponding inducers, which enabled this strain to synchronously utilize cellulose and hemicellulose. Taken together, the data presented herein will further elucidate the degradation of plant biomass by fungi, with implications for the development of consolidated bioprocessing-based lignocellulosic biorefinery.

摘要

植物生物质的主要成分纤维素和半纤维素的有效利用,是木质纤维素生物精炼厂实现经济可行性需要克服的关键技术障碍。在此,我们首先证明嗜热纤维素分解真菌能够同时利用纤维素和半纤维素,这一点由纤维糊精和木糖糊精的独立摄取和细胞内代谢得以证实。当以植物生物质作为碳源时,我们在细胞和培养基中均检测到了纤维糊精和木糖糊精,以及与细胞外寡糖形成和细胞内寡糖水解相关的高酶活性。糖消耗试验表明,与葡萄糖对混合碳培养基中木糖和纤维糊精/木糖糊精消耗的抑制作用相反,该真菌能够同步利用纤维糊精和木糖糊精。转录组分析还表明,参与纤维糊精和木糖糊精代谢途径的基因同时被诱导,这表明碳分解代谢物阻遏(CCR)由细胞外葡萄糖触发,并且可以通过寡糖的细胞内水解和代谢消除。观察到木糖糊精转运蛋白MtCDT - 2优先转运木二糖并耐受高浓度纤维二糖,这有助于绕过木二糖摄取的抑制。此外,纤维素酶和半纤维素酶基因的表达分别由其相应的诱导剂独立诱导,这使得该菌株能够同步利用纤维素和半纤维素。综上所述,本文提供的数据将进一步阐明真菌对植物生物质的降解作用,对基于整合生物加工的木质纤维素生物精炼厂的发展具有重要意义。

https://cdn.ncbi.nlm.nih.gov/pmc/blobs/c0d0/10877092/86368f2180bc/pgae053f1.jpg

文献AI研究员

20分钟写一篇综述,助力文献阅读效率提升50倍。

立即体验

用中文搜PubMed

大模型驱动的PubMed中文搜索引擎

马上搜索

文档翻译

学术文献翻译模型,支持多种主流文档格式。

立即体验