Department of Gynecology and Obstetrics, Renmin Hospital of Wuhan University, Wuhan, Hubei Province People's Republic of China.
Int J Biol Sci. 2024 Jan 27;20(4):1356-1374. doi: 10.7150/ijbs.86256. eCollection 2024.
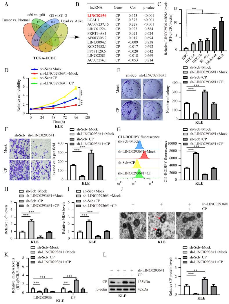
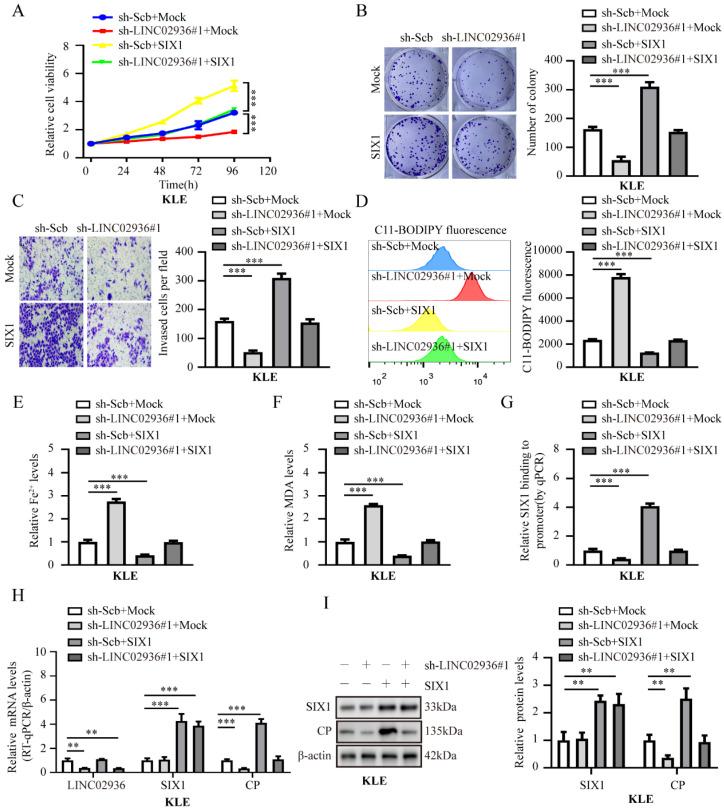
Endometrial cancer (EC) is a prevalent gynecological malignancy, and metabolic disorders are among its most significant risk factors. Abnormal iron metabolism is associated with the progression of cancer malignancy. Nevertheless, the involvement of iron metabolism in the EC remains uncertain. Ceruloplasmin (CP) functions as a multicopper oxidase and ferroxidase, playing a crucial role in maintaining the metabolic balance between copper and iron. Prior research has demonstrated that the dysregulated expression of CP has important clinical implications in EC. However, the specific underlying molecular mechanisms remains uncertain. This research examined the impact of CP on the malignant advancement of EC by suppressing ferroptosis. Next, we explored the possibility that Long non-coding RNA (lncRNA) LINC02936/SIX1/CP axis may be a key pathway for inhibiting ferroptosis and promoting cancer progression in EC. Mechanistically, SIX1 modulates the expression of CP, whereas LINC02936 interacts with SIX1 and recruits SIX1 to the CP promoter, leading to upregulation of CP, inhibition of ferroptosis, and promotion of EC progression. Administration of a small peptide cloud block the LINC02936-SIX1 interaction, thereby inhibits EC progression by promoting ferroptosis. Altogether, this is the first report on the lncRNA regulation of ferroptosis in EC. Our research enhances the knowledge of the lncRNA-mediated regulation of ferroptosis in EC progression and indicates the potential therapeutic significance of the LINC02936/SIX1/CP axis in treating EC.
子宫内膜癌(EC)是一种常见的妇科恶性肿瘤,代谢紊乱是其最重要的危险因素之一。铁代谢异常与癌症恶性进展有关。然而,铁代谢在 EC 中的参与仍不确定。铜蓝蛋白(CP)作为一种多铜氧化酶和亚铁氧化酶,在维持铜和铁的代谢平衡中起着至关重要的作用。先前的研究表明,CP 的失调表达在 EC 中具有重要的临床意义。然而,具体的潜在分子机制仍不确定。本研究通过抑制铁死亡来研究 CP 对 EC 恶性进展的影响。接下来,我们探讨了长非编码 RNA(lncRNA)LINC02936/SIX1/CP 轴可能是抑制铁死亡和促进 EC 进展的关键途径的可能性。从机制上讲,SIX1 调节 CP 的表达,而 LINC02936 与 SIX1 相互作用,并将 SIX1 募集到 CP 启动子,导致 CP 上调、铁死亡抑制和 EC 进展促进。小肽云的给药阻止了 LINC02936-SIX1 相互作用,从而通过促进铁死亡来抑制 EC 进展。总之,这是第一篇关于 lncRNA 调节 EC 中铁死亡的报告。我们的研究增强了对 lncRNA 介导的 EC 进展中铁死亡调控的认识,并表明 LINC02936/SIX1/CP 轴在治疗 EC 中的潜在治疗意义。