Suppr超能文献

探索外分泌胰腺疾病患者血糖恶化的机制及生物标志物。

Mechanism exploration and biomarker identification of glycemic deterioration in patients with diseases of the exocrine pancreas.

机构信息

Institute (College) of Integrative Medicine, Dalian Medical University, Dalian, 116044, China.

Department of General Surgery, The First Affiliated Hospital of Dalian Medical University, Dalian, 116000, China.

出版信息

Sci Rep. 2024 Feb 22;14(1):4374. doi: 10.1038/s41598-024-52956-x.

Abstract

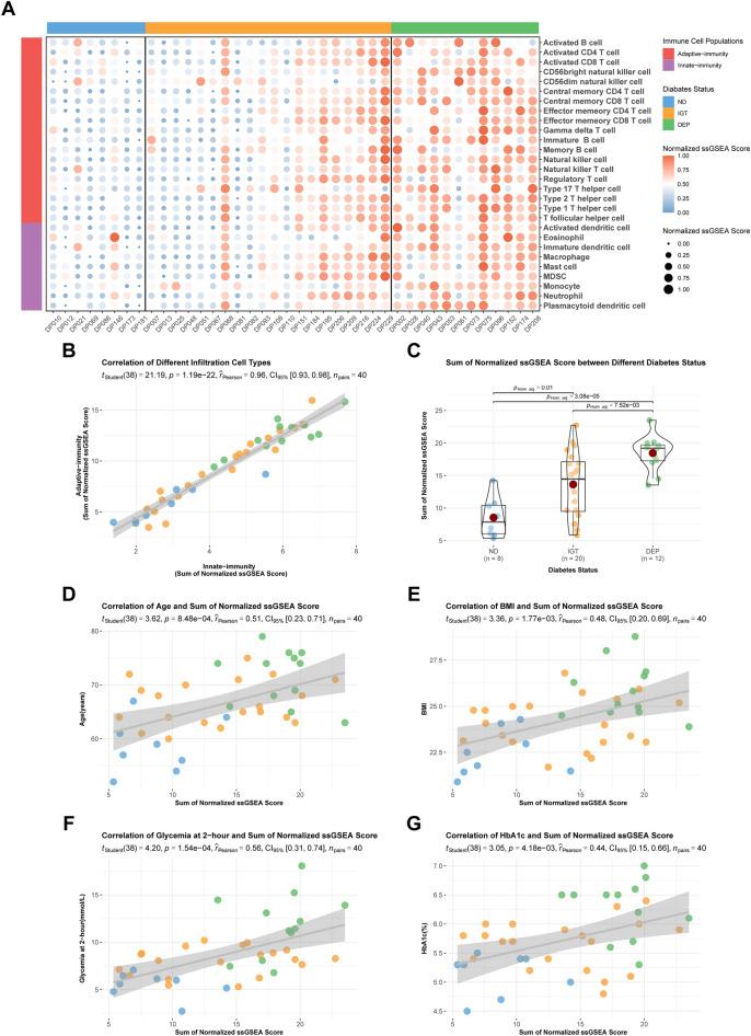
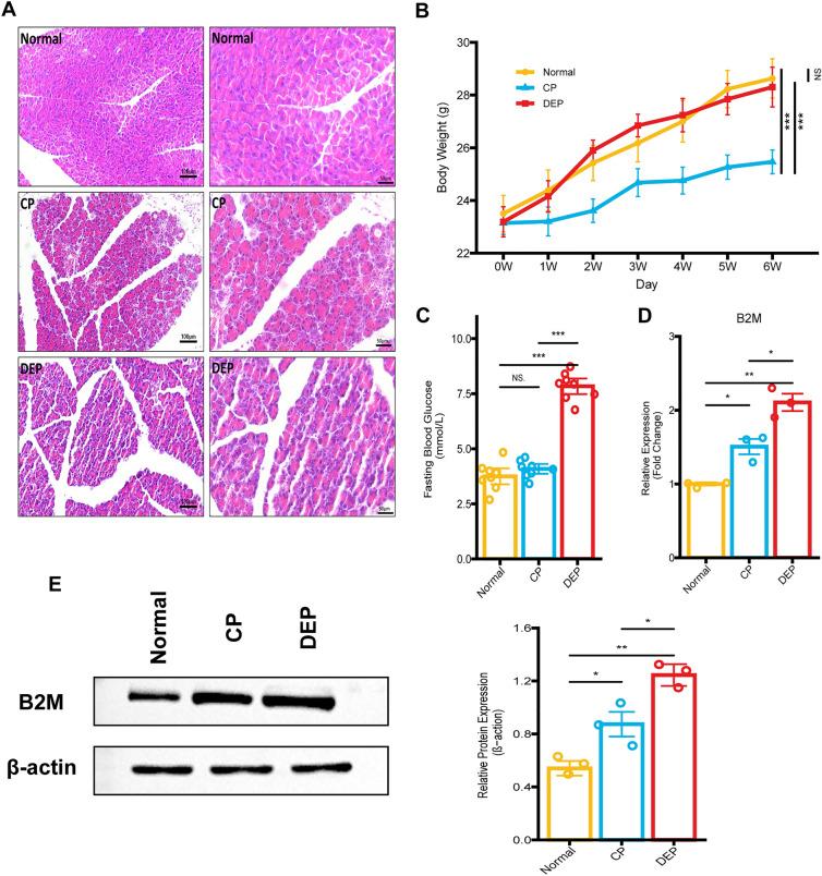
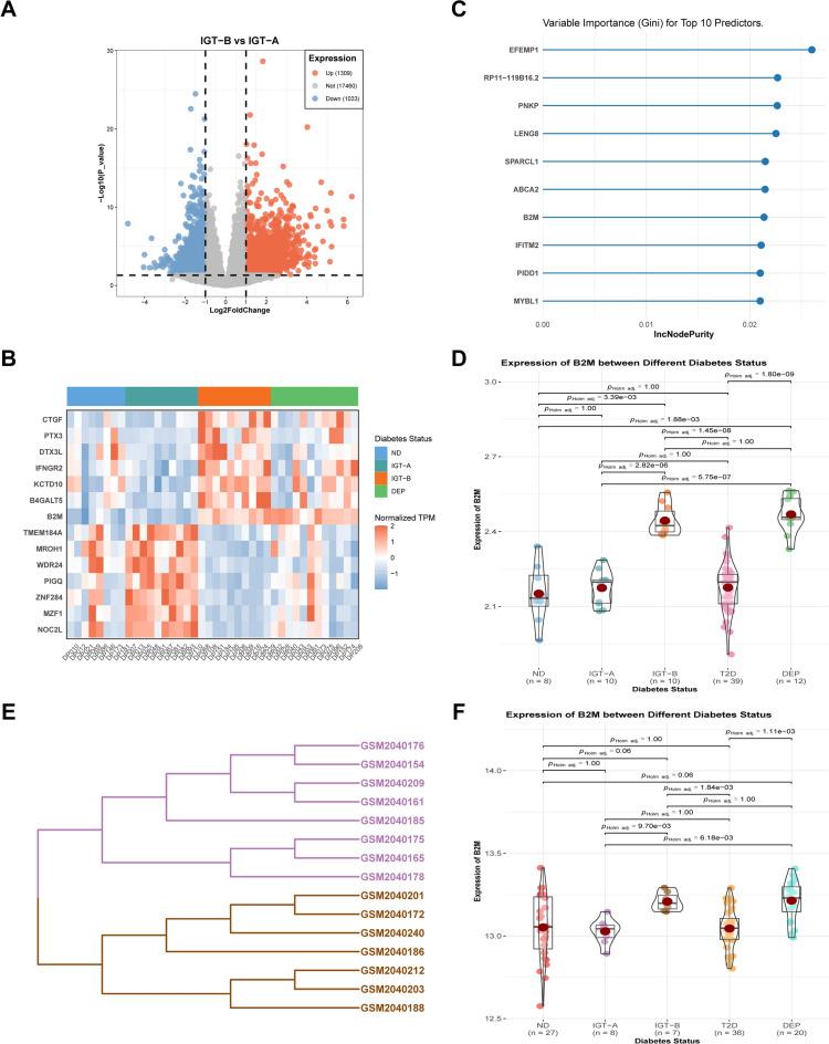
The damage to the endocrine pancreas among patients with diseases of the exocrine pancreas (DP) leads to reduced glycemic deterioration, ultimately resulting in diabetes of the exocrine pancreas (DEP). The present research aims to investigate the mechanism responsible for glycemic deterioration in DP patients, and to identify useful biomarkers, with the ultimate goal of enhancing clinical practice awareness. Gene expression profiles of patients with DP in this study were acquired from the Gene Expression Omnibus database. The original study defines DP patients to belong in one of three categories: non-diabetic (ND), impaired glucose tolerance (IGT) and DEP, which correspond to normoglycemia, early and late glycemic deterioration, respectively. After ensuring quality control, the discovery cohort included 8 ND, 20 IGT, and 12 DEP, while the validation cohort included 27 ND, 15 IGT, and 20 DEP. Gene set enrichment analysis (GSEA) employed differentially expressed genes (DEGs), while immunocyte infiltration was determined using single sample gene set enrichment analysis (ssGSEA). Additionally, correlation analysis was conducted to establish the link between clinical characteristics and immunocyte infiltration. The least absolute shrinkage and selection operator regression and random forest combined to identify biomarkers indicating glycemic deterioration in DP patients. These biomarkers were further validated through independent cohorts and animal experiments. With glycemic deterioration, biological processes in the pancreatic islets such as nutrient metabolism and complex immune responses are disrupted in DP patients. The expression of ACOT4, B2M, and ACKR2 was upregulated, whereas the expression of CACNA1F was downregulated. Immunocyte infiltration in the islet microenvironment showed a significant positive correlation with the age, body mass index (BMI), HbA1c and glycemia at the 2-h of patients. It was a crucial factor in glycemic deterioration. Additionally, B2M demonstrated a significant positive correlation with immunocyte infiltration and clinical features. Quantitative real-time PCR (qRT-PCR) and western blotting confirmed the upregulation in B2M. Immunofluorescent staining suggested the alteration of B2M was mainly in the alpha cells and beta cells. Overall, the study showed that gradually increased immunocyte infiltration was a significant contributor to glycemic deterioration in patients with DP, and it also highlighted B2M as a biomarker.

摘要

胰腺外分泌疾病(DP)患者的内分泌胰腺损伤导致血糖恶化,最终导致外分泌胰腺糖尿病(DEP)。本研究旨在探讨 DP 患者血糖恶化的机制,并寻找有用的生物标志物,最终目的是增强临床实践意识。本研究从基因表达综合数据库中获取 DP 患者的基因表达谱。原始研究将 DP 患者定义为以下三种类型之一:非糖尿病(ND)、葡萄糖耐量受损(IGT)和 DEP,分别对应于正常血糖、早期和晚期血糖恶化。在确保质量控制后,发现队列包括 8 名 ND、20 名 IGT 和 12 名 DEP,验证队列包括 27 名 ND、15 名 IGT 和 20 名 DEP。基因集富集分析(GSEA)采用差异表达基因(DEGs),而单细胞基因集富集分析(ssGSEA)用于确定免疫细胞浸润。此外,还进行了相关性分析,以建立临床特征与免疫细胞浸润之间的联系。最小绝对收缩和选择算子回归和随机森林结合用于识别指示 DP 患者血糖恶化的生物标志物。这些生物标志物通过独立队列和动物实验进行了进一步验证。随着血糖恶化,DP 患者的胰岛中的生物过程,如营养代谢和复杂的免疫反应受到破坏。ACOT4、B2M 和 ACKR2 的表达上调,而 CACNA1F 的表达下调。胰岛微环境中的免疫细胞浸润与患者的年龄、体重指数(BMI)、HbA1c 和 2 小时血糖呈显著正相关。它是血糖恶化的关键因素。此外,B2M 与免疫细胞浸润和临床特征呈显著正相关。实时定量 PCR(qRT-PCR)和 Western blot 证实了 B2M 的上调。免疫荧光染色表明 B2M 的改变主要发生在 alpha 细胞和 beta 细胞中。总的来说,该研究表明,逐渐增加的免疫细胞浸润是 DP 患者血糖恶化的一个重要因素,并强调了 B2M 作为一个生物标志物。

https://cdn.ncbi.nlm.nih.gov/pmc/blobs/cbd1/10883946/1df779712d02/41598_2024_52956_Fig1_HTML.jpg

文献AI研究员

20分钟写一篇综述,助力文献阅读效率提升50倍。

立即体验

用中文搜PubMed

大模型驱动的PubMed中文搜索引擎

马上搜索

文档翻译

学术文献翻译模型,支持多种主流文档格式。

立即体验