Suppr超能文献

通过整合生物信息学分析和实验验证,深入了解线粒体代谢失调和免疫浸润在脓毒性心肌病中的作用。

New insights into the role of mitochondrial metabolic dysregulation and immune infiltration in septic cardiomyopathy by integrated bioinformatics analysis and experimental validation.

机构信息

Department of Cardiology, Beijing Anzhen Hospital, Capital Medical University, Beijing, China.

National Clinical Research Center for Cardiovascular Diseases, Beijing, China.

出版信息

Cell Mol Biol Lett. 2024 Jan 30;29(1):21. doi: 10.1186/s11658-024-00536-2.

Abstract

BACKGROUND

Septic cardiomyopathy (SCM), a common cardiovascular comorbidity of sepsis, has emerged among the leading causes of death in patients with sepsis. SCM's pathogenesis is strongly affected by mitochondrial metabolic dysregulation and immune infiltration disorder. However, the specific mechanisms and their intricate interactions in SCM remain unclear. This study employed bioinformatics analysis and drug discovery approaches to identify the regulatory molecules, distinct functions, and underlying interactions of mitochondrial metabolism and immune microenvironment, along with potential interventional strategies in SCM.

METHODS

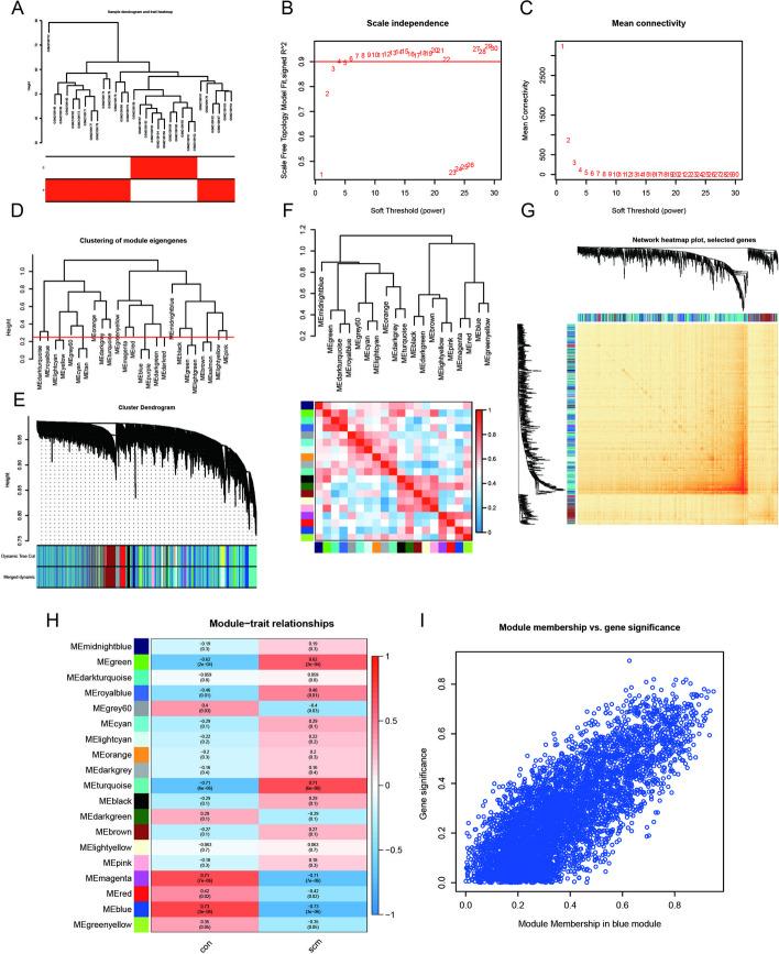
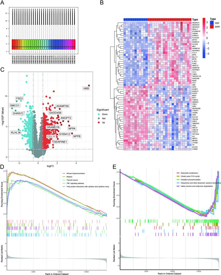
GSE79962, GSE171546, and GSE167363 datasets were obtained from the Gene Expression Omnibus (GEO) database. Differentially expressed genes (DEGs) and module genes were identified using Limma and Weighted Correlation Network Analysis (WGCNA), followed by functional enrichment analysis. Machine learning algorithms, including support vector machine-recursive feature elimination (SVM-RFE), least absolute shrinkage and selection operator (LASSO) regression, and random forest, were used to screen mitochondria-related hub genes for early diagnosis of SCM. Subsequently, a nomogram was developed based on six hub genes. The immunological landscape was evaluated by single-sample gene set enrichment analysis (ssGSEA). We also explored the expression pattern of hub genes and distribution of mitochondria/inflammation-related pathways in UMAP plots of single-cell dataset. Potential drugs were explored using the Drug Signatures Database (DSigDB). In vivo and in vitro experiments were performed to validate the pathogenetic mechanism of SCM and the therapeutic efficacy of candidate drugs.

RESULTS

Six hub mitochondria-related DEGs [MitoDEGs; translocase of inner mitochondrial membrane domain-containing 1 (TIMMDC1), mitochondrial ribosomal protein S31 (MRPS31), F-box only protein 7 (FBXO7), phosphatidylglycerophosphate synthase 1 (PGS1), LYR motif containing 7 (LYRM7), and mitochondrial chaperone BCS1 (BCS1L)] were identified. The diagnostic nomogram model based on the six hub genes demonstrated high reliability and validity in both the training and validation sets. The immunological microenvironment differed between SCM and control groups. The Spearman correlation analysis revealed that hub MitoDEGs were significantly associated with the infiltration of immune cells. Upregulated hub genes showed remarkably high expression in the naive/memory B cell, CD14 monocyte, and plasma cell subgroup, evidenced by the feature plot. The distribution of mitochondria/inflammation-related pathways varied across subgroups among control and SCM individuals. Metformin was predicted to be the most promising drug with the highest combined score. Its efficacy in restoring mitochondrial function and suppressing inflammatory responses has also been validated.

CONCLUSIONS

This study presents a comprehensive mitochondrial metabolism and immune infiltration landscape in SCM, providing a potential novel direction for the pathogenesis and medical intervention of SCM.

摘要

背景

脓毒症性心肌病(SCM)是脓毒症的常见心血管合并症之一,已成为脓毒症患者死亡的主要原因之一。SCM 的发病机制受线粒体代谢失调和免疫浸润紊乱的强烈影响。然而,SCM 中具体的机制及其复杂的相互作用仍不清楚。本研究采用生物信息学分析和药物发现方法,鉴定线粒体代谢和免疫微环境的调控分子、独特功能和潜在相互作用,以及 SCM 的潜在干预策略。

方法

从基因表达综合数据库(GEO)中获取 GSE79962、GSE171546 和 GSE167363 数据集。使用 Limma 和加权相关网络分析(WGCNA)识别差异表达基因(DEGs)和模块基因,然后进行功能富集分析。使用支持向量机递归特征消除(SVM-RFE)、最小绝对收缩和选择算子(LASSO)回归和随机森林等机器学习算法筛选与线粒体相关的枢纽基因,用于 SCM 的早期诊断。随后,基于六个枢纽基因开发了一个列线图。通过单样本基因集富集分析(ssGSEA)评估免疫景观。我们还通过单细胞数据集的 UMAP 图探索了枢纽基因的表达模式和线粒体/炎症相关途径的分布。使用药物特征数据库(DSigDB)探索潜在药物。进行体内和体外实验以验证 SCM 的发病机制和候选药物的治疗效果。

结果

鉴定出六个与线粒体相关的差异表达基因(MitoDEGs)[跨膜内膜结构域包含 1 (TIMMDC1)、线粒体核糖体蛋白 S31(MRPS31)、F-box 仅蛋白 7(FBXO7)、磷酸甘油磷酸合酶 1(PGS1)、LYR 基序包含 7(LYRM7)和线粒体伴侣 BCS1(BCS1L)]。基于六个枢纽基因的诊断列线图模型在训练集和验证集均表现出较高的可靠性和有效性。SCM 组和对照组之间的免疫微环境存在差异。Spearman 相关性分析表明,枢纽 MitoDEGs 与免疫细胞浸润显著相关。特征图显示,上调的枢纽基因在幼稚/记忆 B 细胞、CD14 单核细胞和浆细胞亚群中表现出明显高表达。控制和 SCM 个体中各组之间线粒体/炎症相关途径的分布不同。二甲双胍被预测为最有前途的药物,具有最高的综合评分。其恢复线粒体功能和抑制炎症反应的疗效也得到了验证。

结论

本研究展示了 SCM 中全面的线粒体代谢和免疫浸润景观,为 SCM 的发病机制和医学干预提供了潜在的新方向。

https://cdn.ncbi.nlm.nih.gov/pmc/blobs/14aa/10826082/ceba40f93adb/11658_2024_536_Fig1_HTML.jpg

文献检索

告别复杂PubMed语法,用中文像聊天一样搜索,搜遍4000万医学文献。AI智能推荐,让科研检索更轻松。

立即免费搜索

文件翻译

保留排版,准确专业,支持PDF/Word/PPT等文件格式,支持 12+语言互译。

免费翻译文档

深度研究

AI帮你快速写综述,25分钟生成高质量综述,智能提取关键信息,辅助科研写作。

立即免费体验