Suppr超能文献

有氧运动通过调节肾脏代谢物减轻高脂饮食诱导的小鼠肾损伤。

Aerobic exercise attenuates high-fat diet-induced renal injury through kidney metabolite modulation in mice.

机构信息

School of Physical Education and Sports, Central China Normal University, Wuhan, China.

Division of Sports Science and Physical Education, Tsinghua University, Beijing, China.

出版信息

Ren Fail. 2024 Dec;46(1):2286330. doi: 10.1080/0886022X.2023.2286330. Epub 2024 Feb 23.

Abstract

PURPOSE

To investigate the preventive effect of aerobic exercise on renal damage caused by obesity.

METHODS

The mice in the Control (Con) and Control + Exercise (Con + Ex) groups received a standard chow diet for the 21-week duration of the study, while the High-fat diet (HFD) group and High-fat diet + Exercise (HFD + Ex) group were fed an HFD. Mice were acclimated to the laboratory for 1 week, given 12 weeks of being on their respective diets, and then the Con + Ex and HFD + Ex groups were subjected to moderate intensity aerobic treadmill running 45 min/day, 5 days/week for 8 weeks.

RESULTS

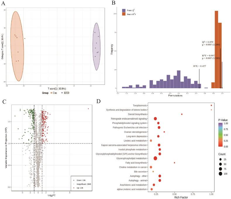
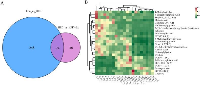
We found that HFD-induced obesity mainly impacts kidney glycerin phospholipids, glycerides, and fatty acyls, and aerobic exercise mainly impacts kidney glycerides, amino acids and organic acids as well as their derivatives. We identified 18 metabolites with significantly altered levels that appear to be involved in aerobic exercise mediated prevention of HFD-induced obesity and renal damage, half of which were amino acids and organic acids and their derivatives.

CONCLUSION

Aerobic exercise rewires kidney metabolites to reduce high-fat diet-induced obesity and renal injury.

摘要

目的

研究有氧运动对肥胖引起的肾脏损伤的预防作用。

方法

对照组(Con)和对照组+运动组(Con+Ex)的小鼠在研究期间接受标准饲料 21 周,而高脂肪饮食组(HFD)和高脂肪饮食+运动组(HFD+Ex)接受高脂肪饮食。小鼠在实验室适应 1 周,接受各自饮食 12 周,然后 Con+Ex 和 HFD+Ex 组进行中等强度的有氧跑步机跑步,每天 45 分钟,每周 5 天,持续 8 周。

结果

我们发现 HFD 诱导的肥胖主要影响肾脏甘油磷脂、甘油三酯和脂肪酸酰基,而有氧运动主要影响肾脏甘油三酯、氨基酸和有机酸及其衍生物。我们鉴定出 18 种代谢物的水平发生了显著变化,这些代谢物似乎参与了有氧运动介导的预防 HFD 诱导的肥胖和肾脏损伤,其中一半是氨基酸和有机酸及其衍生物。

结论

有氧运动重塑肾脏代谢物,以减少高脂肪饮食引起的肥胖和肾脏损伤。

https://cdn.ncbi.nlm.nih.gov/pmc/blobs/92e9/10896126/13d604c381d8/IRNF_A_2286330_F0001_C.jpg

文献检索

告别复杂PubMed语法,用中文像聊天一样搜索,搜遍4000万医学文献。AI智能推荐,让科研检索更轻松。

立即免费搜索

文件翻译

保留排版,准确专业,支持PDF/Word/PPT等文件格式,支持 12+语言互译。

免费翻译文档

深度研究

AI帮你快速写综述,25分钟生成高质量综述,智能提取关键信息,辅助科研写作。

立即免费体验