Zhu Xiangyu, Li Jinyang, He Ao, Gurr Geoff M, You Minsheng, You Shijun
State Key Laboratory for Ecological Pest Control of Fujian and Taiwan Crops, Institute of Applied Ecology, Fujian Agriculture and Forestry University, Fuzhou 350002, China.
Joint International Research Laboratory of Ecological Pest Control, Ministry of Education, Fuzhou 350002, China.
Insects. 2024 Feb 16;15(2):132. doi: 10.3390/insects15020132.
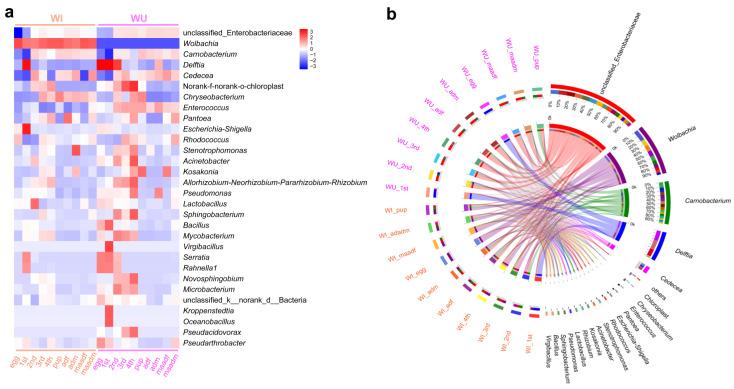
bacteria (phylum Proteobacteria) are ubiquitous intracellular parasites of diverse invertebrates. In insects, coevolution has forged mutualistic associations with species, influencing reproduction, immunity, development, pathogen resistance, and overall fitness. However, the impact of on other microbial associates within the insect microbiome, which are crucial for host fitness, remains less explored. The diamondback moth (), a major pest of cruciferous vegetables worldwide, harbors the dominant strain , known to distort its sex ratio. This study investigated the bacterial community diversity and dynamics across different developmental life stages and infection states in using high-throughput 16S rDNA amplicon sequencing. Proteobacteria and Firmicutes dominated the microbiome regardless of life stage or infection. However, the relative abundance of dominant genera, including an unclassified genus of Enterobacteriaceae, , , and , displayed significant stage-specific variations. While significant differences in bacterial diversity and composition were observed across life stages, infection had no substantial impact on overall diversity. Nonetheless, relative abundances of specific genera differed between infection states. Notably, exhibited a stable, high relative abundance across all stages and negatively correlated with an unclassified genus of Enterobacteriaceae, , and . Our findings provide a foundational understanding of the complex interplay between the host, , and the associated microbiome in , paving the way for a deeper understanding of their complex interactions and potential implications for pest control strategies.
细菌(变形菌门)是多种无脊椎动物中普遍存在的细胞内寄生虫。在昆虫中,共同进化与多种物种形成了互利共生关系,影响着繁殖、免疫、发育、病原体抗性和整体适应性。然而,对于昆虫微生物组中对宿主适应性至关重要的其他微生物伙伴的影响,仍有待进一步探索。小菜蛾是全球十字花科蔬菜的主要害虫,携带优势菌株,已知该菌株会扭曲其性别比例。本研究使用高通量16S rDNA扩增子测序,调查了小菜蛾不同发育阶段和感染状态下的细菌群落多样性和动态变化。无论处于哪个生命阶段或是否感染,变形菌门和厚壁菌门在小菜蛾微生物组中占主导地位。然而,包括肠杆菌科一个未分类属、、和在内的优势属的相对丰度表现出显著的阶段特异性变化。虽然在不同生命阶段观察到细菌多样性和组成存在显著差异,但感染对整体多样性没有实质性影响。尽管如此,特定属的相对丰度在感染状态之间存在差异。值得注意的是,在所有阶段都表现出稳定的高相对丰度,并且与肠杆菌科一个未分类属、和呈负相关。我们的研究结果为小菜蛾宿主、和相关微生物组之间的复杂相互作用提供了基础理解,为更深入了解它们的复杂相互作用以及对害虫控制策略的潜在影响铺平了道路。