• 文献检索
  • 文档翻译
  • 深度研究
  • 学术资讯
  • Suppr Zotero 插件Zotero 插件
  • 邀请有礼
  • 套餐&价格
  • 历史记录
应用&插件
Suppr Zotero 插件Zotero 插件浏览器插件Mac 客户端Windows 客户端微信小程序
定价
高级版会员购买积分包购买API积分包
服务
文献检索文档翻译深度研究API 文档MCP 服务
关于我们
关于 Suppr公司介绍联系我们用户协议隐私条款
关注我们

Suppr 超能文献

核心技术专利:CN118964589B侵权必究
粤ICP备2023148730 号-1Suppr @ 2026

文献检索

告别复杂PubMed语法,用中文像聊天一样搜索,搜遍4000万医学文献。AI智能推荐,让科研检索更轻松。

立即免费搜索

文件翻译

保留排版,准确专业,支持PDF/Word/PPT等文件格式,支持 12+语言互译。

免费翻译文档

深度研究

AI帮你快速写综述,25分钟生成高质量综述,智能提取关键信息,辅助科研写作。

立即免费体验

渗透胁迫下叶片角质层蜡代谢的化学和转录组分析。

Chemical and Transcriptomic Analyses of Leaf Cuticular Wax Metabolism in under Osmotic Stress.

机构信息

Key Laboratory of Mass Spectrometry Imaging and Metabolomics, Minzu University of China, National Ethnic Affairs Commission, Beijing 100081, China.

Key Laboratory of Ecology and Environment in Minority Areas, Minzu University of China, National Ethnic Affairs Commission, Beijing 100081, China.

出版信息

Biomolecules. 2024 Feb 16;14(2):227. doi: 10.3390/biom14020227.

DOI:10.3390/biom14020227
PMID:38397464
原文链接:https://pmc.ncbi.nlm.nih.gov/articles/PMC10886927/
Abstract

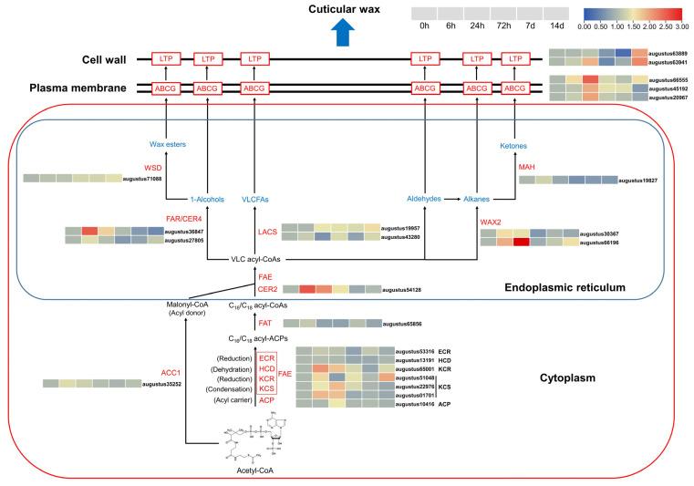
Plant cuticular wax forms a hydrophobic structure in the cuticle layer covering epidermis as the first barrier between plants and environments. , a leguminous desert shrub, exhibits high tolerances to multiple abiotic stress. The physiological, chemical, and transcriptomic analyses of epidermal permeability, cuticular wax metabolism and related gene expression profiles under osmotic stress in leaves were performed. Physiological analyses revealed decreased leaf epidermal permeability under osmotic stress. Chemical analyses revealed saturated straight-chain alkanes as major components of leaf cuticular wax, and under osmotic stress, the contents of total wax and multiple alkane components significantly increased. Transcriptome analyses revealed the up-regulation of genes involved in biosynthesis of very-long-chain fatty acids and alkanes and wax transportation under osmotic stress. Weighted gene co-expression network analysis identified 17 modules and 6 hub genes related to wax accumulation, including 5 enzyme genes coding KCS, KCR, WAX2, FAR, and LACS, and an ABCG transporter gene. Our findings indicated that the leaf epidermal permeability of decreased under osmotic stress to inhibit water loss via regulating the expression of wax-related enzyme and transporter genes, further promoting cuticular wax accumulation. This study provided new evidence for understanding the roles of cuticle lipids in abiotic stress tolerance of desert plants.

摘要

植物角质层蜡质在表皮层形成疏水性结构,作为植物与环境之间的第一道屏障。作为一种豆科沙漠灌木,具有较高的耐多种非生物胁迫能力。对渗透胁迫下 叶片的表皮通透性、角质层蜡质代谢及相关基因表达谱进行了生理、化学和转录组分析。生理分析表明,渗透胁迫下叶片表皮通透性降低。化学分析表明,饱和直链烷烃是叶片角质层蜡质的主要成分,渗透胁迫下,总蜡质和多种烷烃成分的含量显著增加。转录组分析表明,参与合成超长链脂肪酸和烷烃以及蜡质转运的基因在渗透胁迫下上调。加权基因共表达网络分析鉴定出 17 个与蜡质积累相关的模块和 6 个枢纽基因,包括 5 个编码 KCS、KCR、WAX2、FAR 和 LACS 的酶基因,以及一个 ABCG 转运体基因。我们的研究结果表明,渗透胁迫下 叶片表皮通透性降低,通过调节蜡相关酶和转运体基因的表达来抑制水分流失,进一步促进角质层蜡质的积累。本研究为理解角质层脂质在沙漠植物非生物胁迫耐受中的作用提供了新的证据。

https://cdn.ncbi.nlm.nih.gov/pmc/blobs/c590/10886927/342d9ed6b66c/biomolecules-14-00227-g007.jpg
https://cdn.ncbi.nlm.nih.gov/pmc/blobs/c590/10886927/7d0b7992098f/biomolecules-14-00227-g001.jpg
https://cdn.ncbi.nlm.nih.gov/pmc/blobs/c590/10886927/bdcf3d2f29d0/biomolecules-14-00227-g002.jpg
https://cdn.ncbi.nlm.nih.gov/pmc/blobs/c590/10886927/c7262ab25cc7/biomolecules-14-00227-g003.jpg
https://cdn.ncbi.nlm.nih.gov/pmc/blobs/c590/10886927/17734f67b0a9/biomolecules-14-00227-g004.jpg
https://cdn.ncbi.nlm.nih.gov/pmc/blobs/c590/10886927/a00a2712c420/biomolecules-14-00227-g005.jpg
https://cdn.ncbi.nlm.nih.gov/pmc/blobs/c590/10886927/62d41d0b2efb/biomolecules-14-00227-g006.jpg
https://cdn.ncbi.nlm.nih.gov/pmc/blobs/c590/10886927/342d9ed6b66c/biomolecules-14-00227-g007.jpg
https://cdn.ncbi.nlm.nih.gov/pmc/blobs/c590/10886927/7d0b7992098f/biomolecules-14-00227-g001.jpg
https://cdn.ncbi.nlm.nih.gov/pmc/blobs/c590/10886927/bdcf3d2f29d0/biomolecules-14-00227-g002.jpg
https://cdn.ncbi.nlm.nih.gov/pmc/blobs/c590/10886927/c7262ab25cc7/biomolecules-14-00227-g003.jpg
https://cdn.ncbi.nlm.nih.gov/pmc/blobs/c590/10886927/17734f67b0a9/biomolecules-14-00227-g004.jpg
https://cdn.ncbi.nlm.nih.gov/pmc/blobs/c590/10886927/a00a2712c420/biomolecules-14-00227-g005.jpg
https://cdn.ncbi.nlm.nih.gov/pmc/blobs/c590/10886927/62d41d0b2efb/biomolecules-14-00227-g006.jpg
https://cdn.ncbi.nlm.nih.gov/pmc/blobs/c590/10886927/342d9ed6b66c/biomolecules-14-00227-g007.jpg

相似文献

1
Chemical and Transcriptomic Analyses of Leaf Cuticular Wax Metabolism in under Osmotic Stress.渗透胁迫下叶片角质层蜡代谢的化学和转录组分析。
Biomolecules. 2024 Feb 16;14(2):227. doi: 10.3390/biom14020227.
2
Massive increases in C31 alkane on Zygophyllum xanthoxylum leaves contribute to its excellent abiotic stress tolerance.沙冬青叶片中 C31 烷烃的大量增加有助于其对非生物胁迫的极强耐受性。
Ann Bot. 2023 Apr 28;131(4):723-736. doi: 10.1093/aob/mcad038.
3
Comparative physiological and transcriptomic analyses reveal genotype specific response to drought stress in Siberian wildrye (Elymus sibiricus).比较生理和转录组学分析揭示了西伯利亚冰草(Elymus sibiricus)对干旱胁迫的基因型特异性响应。
Sci Rep. 2024 Sep 10;14(1):21060. doi: 10.1038/s41598-024-71847-9.
4
A reference-grade genome of the xerophyte Ammopiptanthus mongolicus sheds light on its evolution history in legumes and drought-tolerance mechanisms.旱生植物柠条锦鸡儿的参考级基因组揭示了其在豆科植物中的进化历史和耐旱机制。
Plant Commun. 2024 Jul 8;5(7):100891. doi: 10.1016/j.xplc.2024.100891. Epub 2024 Apr 1.
5
Gene expression analysis of drought tolerance and cuticular wax biosynthesis in diploid and tetraploid induced wallflowers.二倍体和四倍体诱导桂竹香中耐旱性和表皮蜡质生物合成的基因表达分析
BMC Plant Biol. 2024 Apr 25;24(1):330. doi: 10.1186/s12870-024-05007-6.
6
Impact of water deficiency on leaf cuticle lipids and gene expression networks in cotton (Gossypium hirsutum L.).水分亏缺对棉花(Gossypium hirsutum L.)叶片角质层脂质和基因表达网络的影响。
BMC Plant Biol. 2022 Aug 17;22(1):404. doi: 10.1186/s12870-022-03788-2.
7
Chemical composition and water permeability of the cuticular wax barrier in rose leaf and petal: A comparative investigation.玫瑰叶片和花瓣的角质层蜡屏障的化学成分和水分透过性:比较研究。
Plant Physiol Biochem. 2019 Feb;135:404-410. doi: 10.1016/j.plaphy.2019.01.006. Epub 2019 Jan 4.
8
Transcriptome and Physiological Analyses of a Navel Orange Mutant with Improved Drought Tolerance and Water Use Efficiency Caused by Increases of Cuticular Wax Accumulation and ROS Scavenging Capacity.转录组和生理分析揭示了一个果皮蜡质积累增加和 ROS 清除能力增强从而提高抗旱性和水分利用效率的脐橙突变体。
Int J Mol Sci. 2022 May 18;23(10):5660. doi: 10.3390/ijms23105660.
9
Overexpression of Arabidopsis ECERIFERUM1 promotes wax very-long-chain alkane biosynthesis and influences plant response to biotic and abiotic stresses.拟南芥超长链脂肪酸延伸酶1的过表达促进蜡质超长链烷烃的生物合成,并影响植物对生物和非生物胁迫的反应。
Plant Physiol. 2011 May;156(1):29-45. doi: 10.1104/pp.111.172320. Epub 2011 Mar 8.
10
TaCER1-1A is involved in cuticular wax alkane biosynthesis in hexaploid wheat and responds to plant abiotic stresses.TaCER1-1A 参与了六倍体小麦角质烷生物合成,并对植物非生物胁迫作出响应。
Plant Cell Environ. 2019 Nov;42(11):3077-3091. doi: 10.1111/pce.13614. Epub 2019 Aug 13.

引用本文的文献

1
The Effects of on the Cuticle of Rice Leaves During the Nutritional Growth Period.营养生长期间[具体因素]对水稻叶片角质层的影响。 (原文中“of”后面缺少具体内容)
Int J Mol Sci. 2025 Jul 12;26(14):6690. doi: 10.3390/ijms26146690.
2
Promoter of Vegetable Pea Responds to Abiotic Stresses in Transgenic Tobacco.豌豆启动子在转基因烟草中对非生物胁迫的响应
Int J Mol Sci. 2024 Dec 18;25(24):13574. doi: 10.3390/ijms252413574.
3
Integration of Transcriptome and Metabolome Reveals Wax Serves a Key Role in Preventing Leaf Water Loss in Goji ().

本文引用的文献

1
A suberized exodermis is required for tomato drought tolerance.木栓化的外向根皮层是番茄耐旱性所必需的。
Nat Plants. 2024 Jan;10(1):118-130. doi: 10.1038/s41477-023-01567-x. Epub 2024 Jan 2.
2
Trade-offs between the accumulation of cuticular wax and jasmonic acid-mediated herbivory resistance in maize.玉米表皮蜡质积累与茉莉酸介导的抗虫性之间的权衡关系。
J Integr Plant Biol. 2024 Jan;66(1):143-159. doi: 10.1111/jipb.13586. Epub 2024 Jan 3.
3
Identification and Characterization of Chemical Constituents from Ammopiptanthus nanus Stem and Their Metabolites in Rats by UHPLC-Q-TOF-MS/MS.
转录组和代谢组学的整合揭示了蜡在防止枸杞叶片水分流失中起着关键作用。
Int J Mol Sci. 2024 Oct 11;25(20):10939. doi: 10.3390/ijms252010939.
采用 UHPLC-Q-TOF-MS/MS 技术鉴定和表征短葶山麦冬茎及其在大鼠体内的代谢产物中的化学成分。
Planta Med. 2024 Feb;90(2):138-153. doi: 10.1055/a-2184-1134. Epub 2023 Sep 29.
4
A 3-Ketoacyl-CoA Synthase 10 () Homologue from Alfalfa Enhances Drought Tolerance by Regulating Cuticular Wax Biosynthesis.苜蓿 3-酮酰基辅酶 A 合酶 10 () 同源物通过调控角质层蜡生物合成增强耐旱性。
J Agric Food Chem. 2023 Oct 11;71(40):14493-14504. doi: 10.1021/acs.jafc.3c03881. Epub 2023 Sep 8.
5
Protein-Protein Interaction Network Exploration Using Cytoscape.使用 Cytoscape 进行蛋白质-蛋白质相互作用网络探索。
Methods Mol Biol. 2023;2690:419-427. doi: 10.1007/978-1-0716-3327-4_32.
6
Transcription Factor TaMYB30 Activates Wheat Wax Biosynthesis.转录因子 TaMYB30 激活小麦蜡的生物合成。
Int J Mol Sci. 2023 Jun 16;24(12):10235. doi: 10.3390/ijms241210235.
7
Seven plant capacities to adapt to abiotic stress.七种植物适应非生物胁迫的能力。
J Exp Bot. 2023 Aug 17;74(15):4308-4323. doi: 10.1093/jxb/erad179.
8
Gene Profiling of the Ascorbate Oxidase Family Genes under Osmotic and Cold Stress Reveals the Role of AnAO5 in Cold Adaptation in .渗透和冷胁迫下抗坏血酸氧化酶家族基因的基因谱分析揭示了AnAO5在[具体植物名称未给出]冷适应中的作用 。
Plants (Basel). 2023 Feb 3;12(3):677. doi: 10.3390/plants12030677.
9
Characterization of Cuticular Wax in Tea Plant and Its Modification in Response to Low Temperature.茶叶角质层蜡的特性及其对低温的响应修饰。
J Agric Food Chem. 2022 Nov 2;70(43):13849-13861. doi: 10.1021/acs.jafc.2c05470. Epub 2022 Oct 21.
10
Anthocyanin Biosynthesis Induced by MYB Transcription Factors in Plants.植物中 MYB 转录因子诱导的花色苷生物合成。
Int J Mol Sci. 2022 Oct 2;23(19):11701. doi: 10.3390/ijms231911701.