Suppr超能文献

在毒性氧化应激条件下,SiON涂层通过核红细胞因子2活性调节间充质干细胞的抗氧化能力。

SiON Coating Regulates Mesenchymal Stem Cell Antioxidant Capacity via Nuclear Erythroid Factor 2 Activity under Toxic Oxidative Stress Conditions.

作者信息

Ahuja Neelam, Awad Kamal, Yang Su, Dong He, Mikos Antonios, Aswath Pranesh, Young Simon, Brotto Marco, Varanasi Venu

机构信息

Bone-Muscle Research Center, College of Nursing and Health Innovation, University of Texas at Arlington, Arlington, TX 76010, USA.

Department of Material Science and Engineering, University of Texas at Arlington, Arlington, TX 76010, USA.

出版信息

Antioxidants (Basel). 2024 Feb 1;13(2):189. doi: 10.3390/antiox13020189.

Abstract

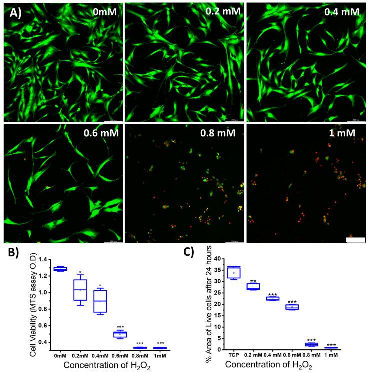
Healing in compromised and complicated bone defects is often prolonged and delayed due to the lack of bioactivity of the fixation device, secondary infections, and associated oxidative stress. Here, we propose amorphous silicon oxynitride (SiON) as a coating for the fixation devices to improve both bioactivity and bacteriostatic activity and reduce oxidative stress. We aimed to study the effect of increasing the N/O ratio in the SiON to fine-tune the cellular activity and the antioxidant effect via the NRF2 pathway under oxidative stress conditions. The in vitro studies involved using human mesenchymal stem cells (MSCs) to examine the effect of SiON coatings on osteogenesis with and without toxic oxidative stress. Additionally, bacterial growth on SiON surfaces was studied using methicillin-resistant Staphylococcus aureus (MRSA) colonies. NRF2 siRNA transfection was performed on the hMSCs (NRF2-KD) to study the antioxidant response to silicon ions. The SiON implant surfaces showed a >4-fold decrease in bacterial growth vs. bare titanium as a control. Increasing the N/O ratio in the SiON implants increased the alkaline phosphatase activity >1.5 times, and the other osteogenic markers (osteocalcin, RUNX2, and Osterix) were increased >2-fold under normal conditions. Increasing the N/O ratio in SiON enhanced the protective effects and improved cell viability against toxic oxidative stress conditions. There was a significant increase in osteocalcin activity compared to the uncoated group, along with increased antioxidant activity under oxidative stress conditions. In NRF2-KD cells, there was a stunted effect on the upregulation of antioxidant markers by silicon ions, indicating a role for NRF2. In conclusion, the SiON coatings studied here displayed bacteriostatic properties. These materials promoted osteogenic markers under toxic oxidative stress conditions while also enhancing antioxidant NRF2 activity. These results indicate the potential of SiON coatings to induce in vivo bone regeneration in a challenging oxidative stress environment.

摘要

由于固定装置缺乏生物活性、继发感染以及相关的氧化应激,受损和复杂骨缺损的愈合通常会延长和延迟。在此,我们提出将非晶氮氧化硅(SiON)作为固定装置的涂层,以提高生物活性和抑菌活性,并降低氧化应激。我们旨在研究提高SiON中N/O比在氧化应激条件下通过NRF2途径微调细胞活性和抗氧化作用的效果。体外研究包括使用人间充质干细胞(MSCs)来检查SiON涂层在有无毒性氧化应激情况下对成骨的影响。此外,使用耐甲氧西林金黄色葡萄球菌(MRSA)菌落研究了SiON表面的细菌生长情况。对hMSCs(NRF2-KD)进行NRF2 siRNA转染,以研究对硅离子的抗氧化反应。与作为对照的裸钛相比,SiON植入物表面的细菌生长减少了4倍以上。提高SiON植入物中的N/O比可使碱性磷酸酶活性提高1.5倍以上,在正常条件下其他成骨标志物(骨钙素、RUNX2和osterix)增加2倍以上。提高SiON中的N/O比可增强保护作用,并改善细胞在毒性氧化应激条件下的活力。与未涂层组相比,骨钙素活性显著增加,同时在氧化应激条件下抗氧化活性增强。在NRF2-KD细胞中,硅离子对抗氧化标志物上调有阻碍作用,表明NRF2发挥了作用。总之, 此处研究的SiON涂层具有抑菌特性。这些材料在毒性氧化应激条件下促进成骨标志物,同时还增强抗氧化NRF2活性。这些结果表明SiON涂层在具有挑战性的氧化应激环境中诱导体内骨再生的潜力。

https://cdn.ncbi.nlm.nih.gov/pmc/blobs/7c17/10885901/866d6be63919/antioxidants-13-00189-g001.jpg

文献AI研究员

20分钟写一篇综述,助力文献阅读效率提升50倍。

立即体验

用中文搜PubMed

大模型驱动的PubMed中文搜索引擎

马上搜索

文档翻译

学术文献翻译模型,支持多种主流文档格式。

立即体验