Wang Hui, Xun MengZhao, Tang Honghai, Zhao Jingjing, Hu Shaowei, Zhang Longlong, Lv Jun, Wang Daqi, Chen Yuxin, Liu Jianping, Li Geng-Lin, Wang Wuqing, Shu Yilai, Li Huawei
ENT Institute and Otorhinolaryngology Department of Eye & ENT Hospital, State Key Laboratory of Medical Neurobiology and MOE Frontiers Center for Brain Science, Fudan University, Shanghai 200031, China.
Institutes of Biomedical Science, Fudan University, Shanghai 200032, China.
Mol Ther Nucleic Acids. 2024 Feb 2;35(1):102135. doi: 10.1016/j.omtn.2024.102135. eCollection 2024 Mar 12.
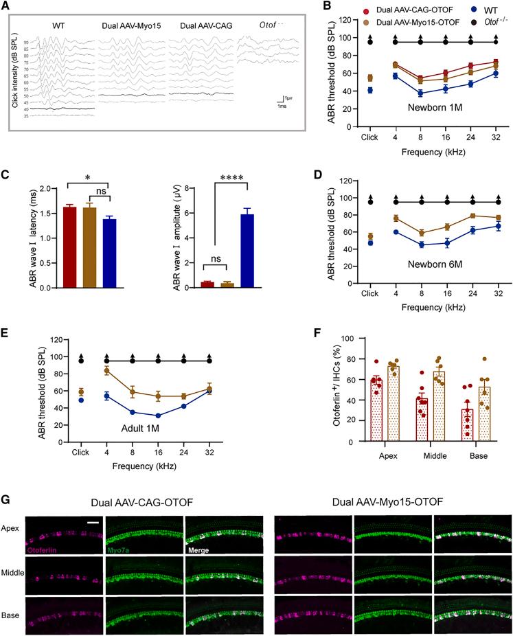
Adeno-associated viral (AAV) vectors are increasingly used as vehicles for gene delivery to treat hearing loss. However, lack of specificity of the transgene expression may lead to overexpression of the transgene in nontarget tissues. In this study, we evaluated the expression efficiency and specificity of transgene delivered by AAV-PHP.eB under the inner ear sensory cell-specific Myo15 promoter. Compared with the ubiquitous CAG promoter, the Myo15 promoter initiates efficient expression of the GFP fluorescence reporter in hair cells, while minimizing non-specific expression in other cell types of the inner ear and CNS. Furthermore, using the Myo15 promoter, we constructed an AAV-mediated therapeutic system with the coding sequence of gene. After inner ear injection, we observed apparent hearing recovery in mice, highly efficient expression of exogenous otoferlin, and significant improvement in the exocytosis function of inner hair cells. Overall, our results indicate that gene therapy mediated by the hair cell-specific Myo15 promoter has potential clinical application for the treatment of autosomal recessive deafness and yet for other hereditary hearing loss related to dysfunction of hair cells.
腺相关病毒(AAV)载体越来越多地被用作基因递送的工具来治疗听力损失。然而,转基因表达缺乏特异性可能导致转基因在非靶组织中过度表达。在本研究中,我们评估了在内耳感觉细胞特异性Myo15启动子驱动下,AAV-PHP.eB递送的转基因的表达效率和特异性。与普遍存在的CAG启动子相比,Myo15启动子可在内耳毛细胞中高效启动GFP荧光报告基因的表达,同时将内耳和中枢神经系统其他细胞类型中的非特异性表达降至最低。此外,利用Myo15启动子,我们构建了一个携带基因编码序列的AAV介导的治疗系统。内耳注射后,我们观察到小鼠听力明显恢复,外源性 otoferlin高效表达,内毛细胞的胞吐功能显著改善。总体而言,我们的结果表明,由毛细胞特异性Myo15启动子介导的基因治疗在治疗常染色体隐性耳聋以及其他与毛细胞功能障碍相关的遗传性听力损失方面具有潜在的临床应用价值。