Sellon Jonathan B, So Kathy S, D'Arcangelo Andrew, Cancelarich Sarah, Drummond Meghan C, Slade Peter G, Pan Ning, Gibson Tyler M, Yang Tian, Burns Joseph C, Palermo Adam T, Becker Lars
Decibel Therapeutics, Inc., Boston, MA, United States.
Regeneron Pharmaceuticals, Inc., Tarrytown, NY, United States.
Front Mol Neurosci. 2024 Jun 17;17:1376128. doi: 10.3389/fnmol.2024.1376128. eCollection 2024.
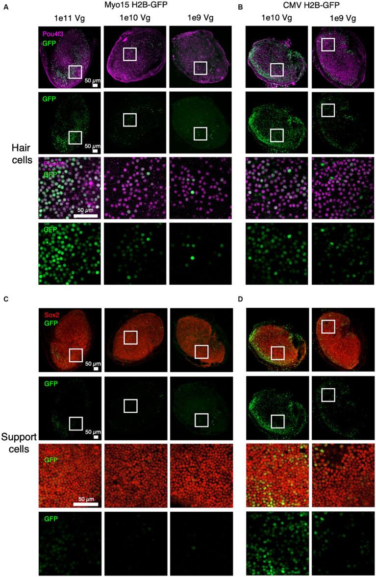
Deafness-causing deficiencies in () have been addressed preclinically using dual adeno-associated virus (AAV)-based approaches. However, timing of transduction, recombination of mRNA, and protein expression with dual hybrid AAV methods methods have not previously been characterized. Here, we have established an assay to determine the kinetics of dual-AAV mediated expression of in hair cells of the mouse utricle. We utilized two different recombinant vectors that comprise DB-OTO, one containing the 5' portion of under the control of the hair cell-specific promoter, and the other the 3' portion of . We explored specificity of the promoter in hair cells of the mouse utricle, established dose response characteristics of DB-OTO in an OTOF-deficient mouse model, and demonstrated tolerability of AAV1 in utricular hair cells. Furthermore, we established deviations from a one-to-one ratio of 5' to 3' vectors with little impact on recombined . Finally, we established a plateau in quantity of recombined mRNA and protein expression by 14 to 21 days with comparable recovery timing to that model. These findings demonstrate the utility of an model system for exploring expression kinetics and establish and recovery timing of dual AAV-mediated expression.
已在临床前使用基于双腺相关病毒(AAV)的方法解决了导致耳聋的()缺陷问题。然而,转导时间、mRNA重组以及双杂交AAV方法中的蛋白质表达此前尚未得到表征。在此,我们建立了一种检测方法,以确定双AAV介导的()在小鼠椭圆囊毛细胞中表达的动力学。我们使用了两种不同的重组载体,它们包含DB - OTO,一种在毛细胞特异性()启动子控制下含有()的5'部分,另一种含有()的3'部分。我们探究了()启动子在小鼠椭圆囊毛细胞中的特异性,在缺乏OTOF的小鼠模型中建立了DB - OTO的剂量反应特征,并证明了AAV1在椭圆囊毛细胞中的耐受性。此外,我们确定了5'与3'载体一对一比例的偏差对重组()影响不大。最后,我们确定了重组()mRNA和蛋白质表达量在14至21天达到平稳期,恢复时间与()模型相当。这些发现证明了()模型系统在探索表达动力学方面的实用性,并确定了双AAV介导的()表达的()和恢复时间。