Graduate Program in Biophysical Sciences, The University of Chicago, Chicago, IL, 60637, USA.
F.M. Kirby Neurobiology Center, Boston Children's Hospital, Harvard Medical School, Boston, MA, 02115, USA.
Nat Commun. 2024 Feb 28;15(1):1819. doi: 10.1038/s41467-024-46234-7.
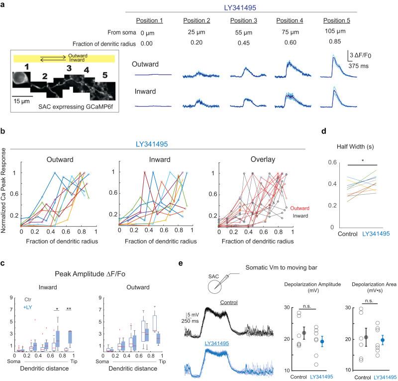
Dendritic mechanisms driving input-output transformation in starburst amacrine cells (SACs) are not fully understood. Here, we combine two-photon subcellular voltage and calcium imaging and electrophysiological recording to determine the computational architecture of mouse SAC dendrites. We found that the perisomatic region integrates motion signals over the entire dendritic field, providing a low-pass-filtered global depolarization to dendrites. Dendrites integrate local synaptic inputs with this global signal in a direction-selective manner. Coincidental local synaptic inputs and the global motion signal in the outward motion direction generate local suprathreshold calcium transients. Moreover, metabotropic glutamate receptor 2 (mGluR2) signaling in SACs modulates the initiation of calcium transients in dendrites but not at the soma. In contrast, voltage-gated potassium channel 3 (Kv3) dampens fast voltage transients at the soma. Together, complementary mGluR2 and Kv3 signaling in different subcellular regions leads to dendritic compartmentalization and direction selectivity, highlighting the importance of these mechanisms in dendritic computation.
树突机制驱动星爆型无长突细胞(SAC)的输入-输出转换尚不完全清楚。在这里,我们结合双光子亚细胞电压和钙成像以及电生理记录来确定小鼠 SAC 树突的计算结构。我们发现,胞体周围区域整合整个树突场的运动信号,为树突提供低通滤波的全局去极化。树突以方向选择性的方式将局部突触输入与该全局信号整合。与外向运动方向上的局部突触输入和全局运动信号同时发生的局部突触输入会产生局部超阈值钙瞬变。此外,SAC 中的代谢型谷氨酸受体 2(mGluR2)信号转导调节树突中钙瞬变的起始,但不调节胞体中的钙瞬变起始。相反,电压门控钾通道 3(Kv3)在胞体处抑制快速电压瞬变。总之,不同亚细胞区域互补的 mGluR2 和 Kv3 信号转导导致树突的分区和方向选择性,突出了这些机制在树突计算中的重要性。