• 文献检索
  • 文档翻译
  • 深度研究
  • 学术资讯
  • Suppr Zotero 插件Zotero 插件
  • 邀请有礼
  • 套餐&价格
  • 历史记录
应用&插件
Suppr Zotero 插件Zotero 插件浏览器插件Mac 客户端Windows 客户端微信小程序
定价
高级版会员购买积分包购买API积分包
服务
文献检索文档翻译深度研究API 文档MCP 服务
关于我们
关于 Suppr公司介绍联系我们用户协议隐私条款
关注我们

Suppr 超能文献

核心技术专利:CN118964589B侵权必究
粤ICP备2023148730 号-1Suppr @ 2026

文献检索

告别复杂PubMed语法,用中文像聊天一样搜索,搜遍4000万医学文献。AI智能推荐,让科研检索更轻松。

立即免费搜索

文件翻译

保留排版,准确专业,支持PDF/Word/PPT等文件格式,支持 12+语言互译。

免费翻译文档

深度研究

AI帮你快速写综述,25分钟生成高质量综述,智能提取关键信息,辅助科研写作。

立即免费体验

异质的突触前感受野有助于星状无长突细胞的方向调谐。

Heterogeneous presynaptic receptive fields contribute to directional tuning in starburst amacrine cells.

机构信息

Department of Physiology and Biophysics, University of Colorado School of Medicine, Aurora, United States.

出版信息

Elife. 2023 Dec 27;12:RP90456. doi: 10.7554/eLife.90456.

DOI:10.7554/eLife.90456
PMID:38149980
原文链接:https://pmc.ncbi.nlm.nih.gov/articles/PMC10752589/
Abstract

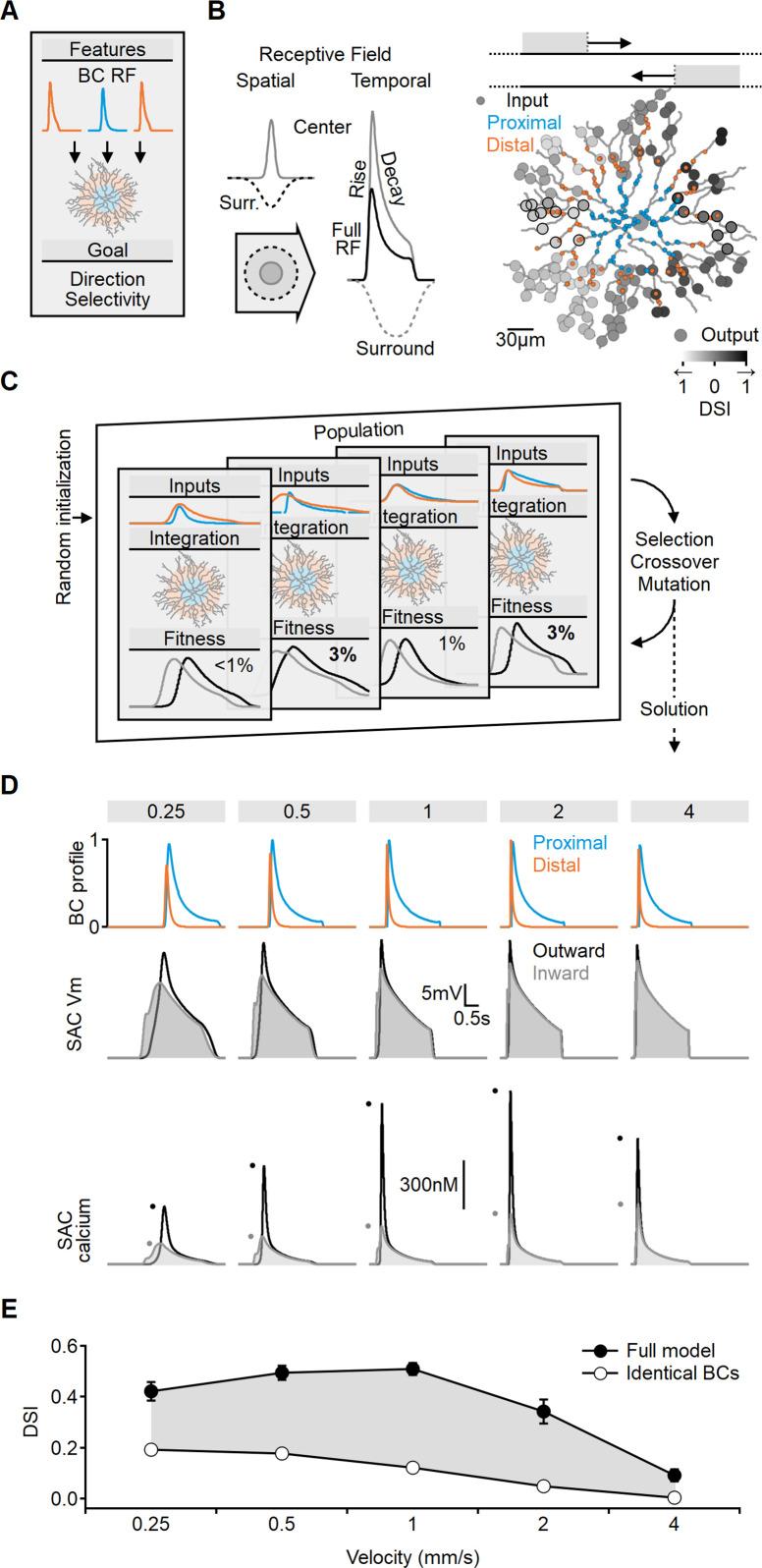
The processing of visual information by retinal starburst amacrine cells (SACs) involves transforming excitatory input from bipolar cells (BCs) into directional calcium output. While previous studies have suggested that an asymmetry in the kinetic properties of BCs along the soma-dendritic axes of the postsynaptic cell could enhance directional tuning at the level of individual branches, it remains unclear whether biologically relevant presynaptic kinetics contribute to direction selectivity (DS) when visual stimulation engages the entire dendritic tree. To address this question, we built multicompartmental models of the bipolar-SAC circuit and trained them to boost directional tuning. We report that despite significant dendritic crosstalk and dissimilar directional preferences along the dendrites that occur during whole-cell stimulation, the rules that guide BC kinetics leading to optimal DS are similar to the single-dendrite condition. To correlate model predictions to empirical findings, we utilized two-photon glutamate imaging to study the dynamics of bipolar release onto ON- and OFF-starburst dendrites in the murine retina. We reveal diverse presynaptic dynamics in response to motion in both BC populations; algorithms trained on the experimental data suggested that the differences in the temporal release kinetics are likely to correspond to heterogeneous receptive field properties among the different BC types, including the spatial extent of the center and surround components. In addition, we demonstrate that circuit architecture composed of presynaptic units with experimentally recorded dynamics could enhance directional drive but not to levels that replicate empirical findings, suggesting other DS mechanisms are required to explain SAC function. Our study provides new insights into the complex mechanisms underlying DS in retinal processing and highlights the potential contribution of presynaptic kinetics to the computation of visual information by SACs.

摘要

视网膜爆发型星形胶质细胞(SAC)对视觉信息的处理涉及将双极细胞(BC)的兴奋性输入转化为定向钙输出。虽然先前的研究表明,在后突触细胞的体-树突轴上 BC 的动力学特性的不对称性可以增强个体分支水平的定向调谐,但在视觉刺激涉及整个树突树时,生物相关的突触前动力学是否有助于方向选择性(DS)尚不清楚。为了解决这个问题,我们构建了双极-SAC 电路的多腔室模型,并对其进行了训练,以增强方向调谐。我们报告说,尽管在全细胞刺激期间整个树突上会发生明显的树突串扰和沿树突的不同方向偏好,但引导 BC 动力学以达到最佳 DS 的规则与单树突条件相似。为了将模型预测与经验发现相关联,我们利用双光子谷氨酸成像来研究在小鼠视网膜中 ON 和 OFF 爆发树突上双极释放的动力学。我们揭示了两种 BC 群体对运动的不同突触前动力学;针对实验数据进行训练的算法表明,在时间释放动力学上的差异可能对应于不同 BC 类型之间的异质性感受野特性,包括中心和环绕成分的空间范围。此外,我们证明了由具有实验记录动力学的突触前单元组成的电路结构可以增强方向驱动,但不能达到复制经验发现的水平,这表明需要其他 DS 机制来解释 SAC 功能。我们的研究为视网膜处理中 DS 的复杂机制提供了新的见解,并强调了突触前动力学对 SAC 对视觉信息计算的潜在贡献。

https://cdn.ncbi.nlm.nih.gov/pmc/blobs/1844/10752589/08fe8b178654/elife-90456-fig11-figsupp1.jpg
https://cdn.ncbi.nlm.nih.gov/pmc/blobs/1844/10752589/22da3f7e23b6/elife-90456-fig1.jpg
https://cdn.ncbi.nlm.nih.gov/pmc/blobs/1844/10752589/f69d2adbdbef/elife-90456-fig2.jpg
https://cdn.ncbi.nlm.nih.gov/pmc/blobs/1844/10752589/d44cade19bfe/elife-90456-fig2-figsupp1.jpg
https://cdn.ncbi.nlm.nih.gov/pmc/blobs/1844/10752589/d73baaf0af96/elife-90456-fig2-figsupp2.jpg
https://cdn.ncbi.nlm.nih.gov/pmc/blobs/1844/10752589/38056a34743b/elife-90456-fig3.jpg
https://cdn.ncbi.nlm.nih.gov/pmc/blobs/1844/10752589/c578d4a5100a/elife-90456-fig4.jpg
https://cdn.ncbi.nlm.nih.gov/pmc/blobs/1844/10752589/0f89cef657af/elife-90456-fig5.jpg
https://cdn.ncbi.nlm.nih.gov/pmc/blobs/1844/10752589/92dda3a6b9ca/elife-90456-fig6.jpg
https://cdn.ncbi.nlm.nih.gov/pmc/blobs/1844/10752589/e21f1765d9e6/elife-90456-fig6-figsupp1.jpg
https://cdn.ncbi.nlm.nih.gov/pmc/blobs/1844/10752589/a6515cfaf954/elife-90456-fig6-figsupp2.jpg
https://cdn.ncbi.nlm.nih.gov/pmc/blobs/1844/10752589/f4c6afb77bb7/elife-90456-fig6-figsupp3.jpg
https://cdn.ncbi.nlm.nih.gov/pmc/blobs/1844/10752589/03b9c876e4eb/elife-90456-fig7.jpg
https://cdn.ncbi.nlm.nih.gov/pmc/blobs/1844/10752589/7dff971f47de/elife-90456-fig7-figsupp1.jpg
https://cdn.ncbi.nlm.nih.gov/pmc/blobs/1844/10752589/d322f48f996c/elife-90456-fig7-figsupp2.jpg
https://cdn.ncbi.nlm.nih.gov/pmc/blobs/1844/10752589/3507cff2be54/elife-90456-fig8.jpg
https://cdn.ncbi.nlm.nih.gov/pmc/blobs/1844/10752589/63fa41bf6cf8/elife-90456-fig8-figsupp1.jpg
https://cdn.ncbi.nlm.nih.gov/pmc/blobs/1844/10752589/74612ee42bcc/elife-90456-fig9.jpg
https://cdn.ncbi.nlm.nih.gov/pmc/blobs/1844/10752589/653c41681dd9/elife-90456-fig9-figsupp1.jpg
https://cdn.ncbi.nlm.nih.gov/pmc/blobs/1844/10752589/686026510bcc/elife-90456-fig10.jpg
https://cdn.ncbi.nlm.nih.gov/pmc/blobs/1844/10752589/60ace16baa12/elife-90456-fig11.jpg
https://cdn.ncbi.nlm.nih.gov/pmc/blobs/1844/10752589/08fe8b178654/elife-90456-fig11-figsupp1.jpg
https://cdn.ncbi.nlm.nih.gov/pmc/blobs/1844/10752589/22da3f7e23b6/elife-90456-fig1.jpg
https://cdn.ncbi.nlm.nih.gov/pmc/blobs/1844/10752589/f69d2adbdbef/elife-90456-fig2.jpg
https://cdn.ncbi.nlm.nih.gov/pmc/blobs/1844/10752589/d44cade19bfe/elife-90456-fig2-figsupp1.jpg
https://cdn.ncbi.nlm.nih.gov/pmc/blobs/1844/10752589/d73baaf0af96/elife-90456-fig2-figsupp2.jpg
https://cdn.ncbi.nlm.nih.gov/pmc/blobs/1844/10752589/38056a34743b/elife-90456-fig3.jpg
https://cdn.ncbi.nlm.nih.gov/pmc/blobs/1844/10752589/c578d4a5100a/elife-90456-fig4.jpg
https://cdn.ncbi.nlm.nih.gov/pmc/blobs/1844/10752589/0f89cef657af/elife-90456-fig5.jpg
https://cdn.ncbi.nlm.nih.gov/pmc/blobs/1844/10752589/92dda3a6b9ca/elife-90456-fig6.jpg
https://cdn.ncbi.nlm.nih.gov/pmc/blobs/1844/10752589/e21f1765d9e6/elife-90456-fig6-figsupp1.jpg
https://cdn.ncbi.nlm.nih.gov/pmc/blobs/1844/10752589/a6515cfaf954/elife-90456-fig6-figsupp2.jpg
https://cdn.ncbi.nlm.nih.gov/pmc/blobs/1844/10752589/f4c6afb77bb7/elife-90456-fig6-figsupp3.jpg
https://cdn.ncbi.nlm.nih.gov/pmc/blobs/1844/10752589/03b9c876e4eb/elife-90456-fig7.jpg
https://cdn.ncbi.nlm.nih.gov/pmc/blobs/1844/10752589/7dff971f47de/elife-90456-fig7-figsupp1.jpg
https://cdn.ncbi.nlm.nih.gov/pmc/blobs/1844/10752589/d322f48f996c/elife-90456-fig7-figsupp2.jpg
https://cdn.ncbi.nlm.nih.gov/pmc/blobs/1844/10752589/3507cff2be54/elife-90456-fig8.jpg
https://cdn.ncbi.nlm.nih.gov/pmc/blobs/1844/10752589/63fa41bf6cf8/elife-90456-fig8-figsupp1.jpg
https://cdn.ncbi.nlm.nih.gov/pmc/blobs/1844/10752589/74612ee42bcc/elife-90456-fig9.jpg
https://cdn.ncbi.nlm.nih.gov/pmc/blobs/1844/10752589/653c41681dd9/elife-90456-fig9-figsupp1.jpg
https://cdn.ncbi.nlm.nih.gov/pmc/blobs/1844/10752589/686026510bcc/elife-90456-fig10.jpg
https://cdn.ncbi.nlm.nih.gov/pmc/blobs/1844/10752589/60ace16baa12/elife-90456-fig11.jpg
https://cdn.ncbi.nlm.nih.gov/pmc/blobs/1844/10752589/08fe8b178654/elife-90456-fig11-figsupp1.jpg

相似文献

1
Heterogeneous presynaptic receptive fields contribute to directional tuning in starburst amacrine cells.异质的突触前感受野有助于星状无长突细胞的方向调谐。
Elife. 2023 Dec 27;12:RP90456. doi: 10.7554/eLife.90456.
2
Heterogeneous presynaptic receptive fields contribute to directional tuning in starburst amacrine cells.异质性突触前感受野有助于星爆无长突细胞的方向调谐。
bioRxiv. 2023 Oct 5:2023.08.02.551732. doi: 10.1101/2023.08.02.551732.
3
A structural basis for omnidirectional connections between starburst amacrine cells and directionally selective ganglion cells in rabbit retina, with associated bipolar cells.兔视网膜中,星爆无长突细胞与方向选择性神经节细胞之间全方位连接的结构基础,以及相关的双极细胞。
Vis Neurosci. 2002 Mar-Apr;19(2):145-62. doi: 10.1017/s0952523802191139.
4
Time course of EPSCs in ON-type starburst amacrine cells is independent of dendritic location.ON型星爆无长突细胞中兴奋性突触后电流的时间进程与树突位置无关。
J Physiol. 2016 Oct 1;594(19):5685-94. doi: 10.1113/JP272384. Epub 2016 Jun 29.
5
Excitatory synaptic inputs to mouse on-off direction-selective retinal ganglion cells lack direction tuning.对具有开-关方向选择性的小鼠视网膜神经节细胞的兴奋性突触输入缺乏方向调谐。
J Neurosci. 2014 Mar 12;34(11):3976-81. doi: 10.1523/JNEUROSCI.5017-13.2014.
6
Cholinergic excitation complements glutamate in coding visual information in retinal ganglion cells.胆碱能兴奋在视网膜神经节细胞中补充谷氨酸编码视觉信息。
J Physiol. 2018 Aug;596(16):3709-3724. doi: 10.1113/JP275073. Epub 2018 Jun 21.
7
Functional Compartmentalization within Starburst Amacrine Cell Dendrites in the Retina.视网膜中星爆型无长突细胞树突的功能分区化。
Cell Rep. 2018 Mar 13;22(11):2898-2908. doi: 10.1016/j.celrep.2018.02.064.
8
Receptive field properties of bipolar cell axon terminals in direction-selective sublaminas of the mouse retina.小鼠视网膜方向选择性亚层中双极细胞轴突终末的感受野特性
J Neurophysiol. 2014 Oct 15;112(8):1950-62. doi: 10.1152/jn.00283.2014. Epub 2014 Jul 16.
9
Center-surround interactions underlie bipolar cell motion sensitivity in the mouse retina.中心-环绕相互作用是小鼠视网膜双极细胞运动敏感性的基础。
Nat Commun. 2022 Sep 26;13(1):5574. doi: 10.1038/s41467-022-32762-7.
10
Retinal Circuitry Balances Contrast Tuning of Excitation and Inhibition to Enable Reliable Computation of Direction Selectivity.视网膜回路平衡兴奋与抑制的对比度调谐,以实现方向选择性的可靠计算。
J Neurosci. 2016 May 25;36(21):5861-76. doi: 10.1523/JNEUROSCI.4013-15.2016.

引用本文的文献

1
Machine Learning Discovers Numerous New Computational Principles Supporting Elementary Motion Detection.机器学习发现众多支持基本运动检测的新计算原理。
bioRxiv. 2025 May 29:2025.05.26.656164. doi: 10.1101/2025.05.26.656164.
2
Dendritic mGluR2 and perisomatic Kv3 signaling regulate dendritic computation of mouse starburst amacrine cells.树突型 mGluR2 和树突周 Kv3 信号调节小鼠星状无长突细胞的树突计算。
Nat Commun. 2024 Feb 28;15(1):1819. doi: 10.1038/s41467-024-46234-7.

本文引用的文献

1
Optical measurement of glutamate release robustly reports short-term plasticity at a fast central synapse.谷氨酸释放的光学测量有力地揭示了快速中枢突触处的短期可塑性。
Front Mol Neurosci. 2024 Feb 28;17:1351280. doi: 10.3389/fnmol.2024.1351280. eCollection 2024.
2
A circuit suppressing retinal drive to the optokinetic system during fast image motion.在快速图像运动期间抑制视网膜向光动系统传递的电路。
Nat Commun. 2023 Aug 23;14(1):5142. doi: 10.1038/s41467-023-40527-z.
3
Two mechanisms for direction selectivity in a model of the primate starburst amacrine cell.
两种机制在灵长类星爆无长突细胞模型中的方向选择性。
Vis Neurosci. 2023 May 23;40:E003. doi: 10.1017/S0952523823000019.
4
Hierarchical retinal computations rely on hybrid chemical-electrical signaling.分层视网膜计算依赖于混合化学-电信号。
Cell Rep. 2023 Feb 28;42(2):112030. doi: 10.1016/j.celrep.2023.112030. Epub 2023 Jan 24.
5
Spatiotemporal properties of glutamate input support direction selectivity in the dendrites of retinal starburst amacrine cells.谷氨酸输入的时空特性支持视网膜星爆型无长突细胞树突的方向选择性。
Elife. 2022 Nov 8;11:e81533. doi: 10.7554/eLife.81533.
6
Classical center-surround receptive fields facilitate novel object detection in retinal bipolar cells.经典中心-环绕感受野促进视网膜双极细胞对新物体的检测。
Nat Commun. 2022 Sep 26;13(1):5575. doi: 10.1038/s41467-022-32761-8.
7
Center-surround interactions underlie bipolar cell motion sensitivity in the mouse retina.中心-环绕相互作用是小鼠视网膜双极细胞运动敏感性的基础。
Nat Commun. 2022 Sep 26;13(1):5574. doi: 10.1038/s41467-022-32762-7.
8
Shallow neural networks trained to detect collisions recover features of visual loom-selective neurons.浅层神经网络经训练后能够检测到碰撞,从而恢复视觉 loom 选择神经元的特征。
Elife. 2022 Jan 13;11:e72067. doi: 10.7554/eLife.72067.
9
Realistic retinal modeling unravels the differential role of excitation and inhibition to starburst amacrine cells in direction selectivity.逼真的视网膜建模揭示了兴奋和抑制对星爆型无长突细胞方向选择性的差异作用。
PLoS Comput Biol. 2021 Dec 30;17(12):e1009754. doi: 10.1371/journal.pcbi.1009754. eCollection 2021 Dec.
10
Cholinergic feedback to bipolar cells contributes to motion detection in the mouse retina.胆碱能反馈对双极细胞的贡献有助于小鼠视网膜的运动检测。
Cell Rep. 2021 Dec 14;37(11):110106. doi: 10.1016/j.celrep.2021.110106.