Suppr超能文献

毒蕈碱型乙酰胆碱受体M亚型通过靶向微小RNA-29b/β位点APP裂解酶1轴抑制心脏纤维化。

M subtype of muscarinic acetylcholine receptor inhibits cardiac fibrosis via targeting microRNA-29b/beta-site app cleaving enzyme 1 axis.

作者信息

Li Wen, Yu Jie, Yang Yilian, Wang Jia, Liu Yunqi, Wang Jiapan, Hu Juan, Yuan Ye, Du Zhimin

机构信息

Institute of Clinical Pharmacy, the Second Affiliated Hospital of Harbin Medical University (The University Key Laboratory of Drug Research, Heilongjiang Province), Harbin, China.

Department of Clinical Pharmacology, College of Pharmacy, Harbin Medical University, Harbin, China.

出版信息

Cardiovasc Diagn Ther. 2024 Feb 15;14(1):143-157. doi: 10.21037/cdt-23-309. Epub 2024 Jan 15.

Abstract

BACKGROUND

Previous studies have confirmed that choline exerts anti-fibrotic effect in the heart by activating the M subtype of muscarinic acetylcholine receptor (M receptor), but the mechanism remains to be clarified. MicroRNA-29b (miR-29b) plays an important role in the fibrotic process and can directly target collagen to resist myocardial fibrosis. This study investigated whether miR-29b is involved in the anti-fibrotic effect of activating M receptor.

METHODS

Proliferation of cardiac fibroblasts was induced by transforming growth factor (TGF)-β1 . The expression of miR-29b in cardiac fibroblasts was detected by quantitative real-time reverse transcription polymerase chain reaction (qRT-PCR). Protein levels of collagens I, connective tissue growth factor (CTGF), α-smooth muscle actin (α-SMA) and beta-site app cleaving enzyme 1 (BACE1) were determined by Western blot analysis. Fibroblast-myofibroblast transition was identified by immunofluorescence staining. Proliferation and migration of cardiac fibroblasts as indicated by transwell and scratch assays.

RESULTS

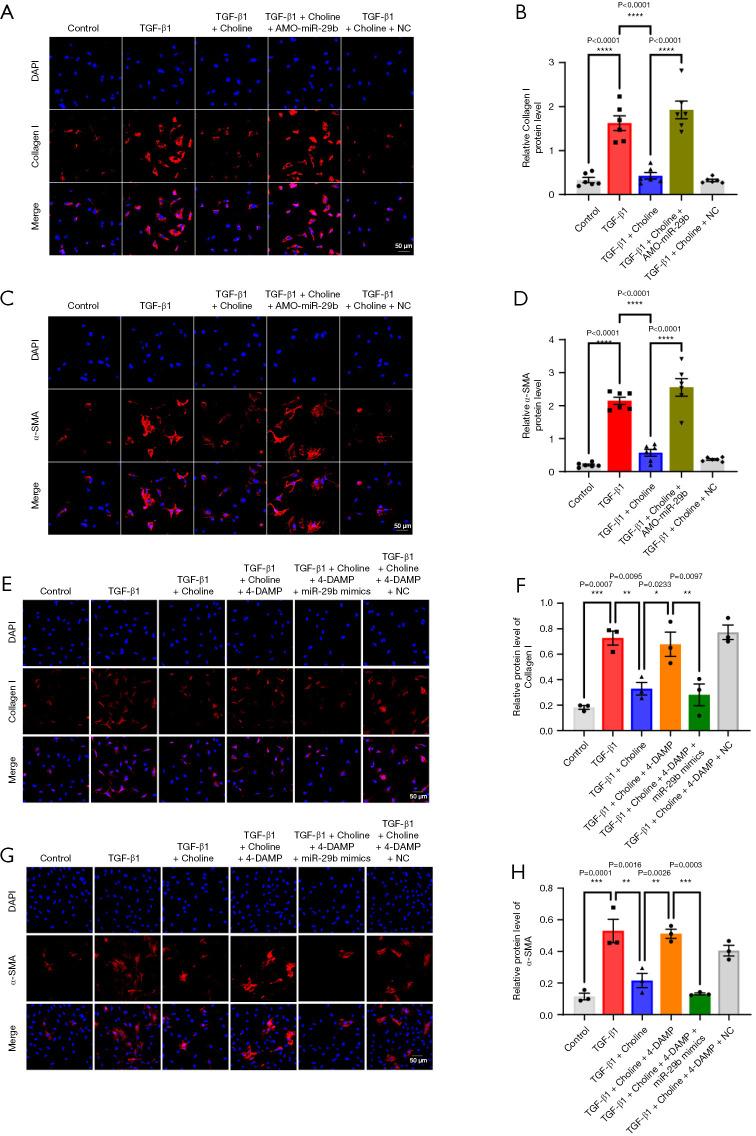
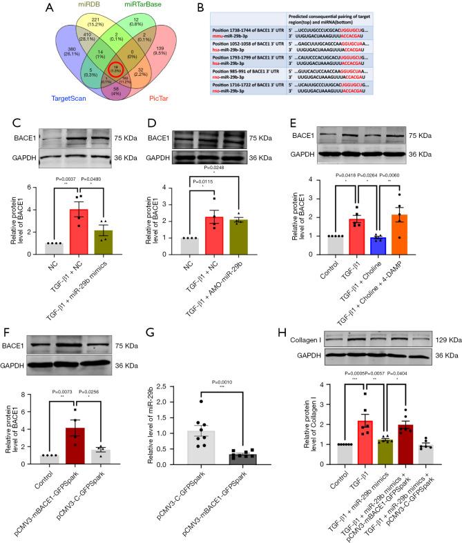
The expression of miR-29b decreased when treated with TGF-β1 (P=0.0389) and increased after choline stimulated (P=0.0001). Overexpression of miR-29b could reverse the high expression of collagen I (P<0.0001), α-SMA (P=0.0007), and CTGF (P=0.0038) induced by TGF-β1, whereas inhibition of miR-29b had a tendency to even further increase the expression of fibrosis markers. Meanwhile, inhibition of miR-29b could reverse the anti-fibrotic effect of choline, increasing the expression of collagen I (P=0.0040), α-SMA (P=0.0001), and CTGF (P=0.0185), and promoting the fibroblast proliferation and migration. Moreover, BACE1 protein level, increased after TGF-β1 treatment (P=0.0037) and reversed by overexpression of miR-29b (P=0.0493). Choline could reduce the increase of BACE1 induced by TGF-β1 (P=0.0264), and 4-diphenylacetoxy-N-methyl-piperidine methiodide (4-DAMP) increased the expression of BACE1 (P=0.0060). Furthermore, overexpression of BACE1 could reverse the protective effect of miR-29b in cardiac fibrosis, increasing the protein level of collagen I (P=0.0404).

CONCLUSIONS

The results suggested that M receptor activation could exert cardioprotective effects in cardiac fibrosis by mediating miR-29b/BACE1 axis.

摘要

背景

既往研究证实胆碱通过激活毒蕈碱型乙酰胆碱受体M亚型(M受体)发挥心脏抗纤维化作用,但其机制仍有待阐明。微小RNA-29b(miR-29b)在纤维化过程中起重要作用,可直接靶向胶原蛋白以抵抗心肌纤维化。本研究探讨miR-29b是否参与激活M受体的抗纤维化作用。

方法

用转化生长因子(TGF)-β1诱导心脏成纤维细胞增殖。采用定量实时逆转录聚合酶链反应(qRT-PCR)检测心脏成纤维细胞中miR-29b的表达。通过蛋白质免疫印迹分析测定I型胶原蛋白、结缔组织生长因子(CTGF)、α平滑肌肌动蛋白(α-SMA)和β位点淀粉样前体蛋白裂解酶1(BACE1)蛋白水平。通过免疫荧光染色鉴定成纤维细胞-肌成纤维细胞转化。采用Transwell和划痕试验检测心脏成纤维细胞的增殖和迁移。

结果

用TGF-β1处理后miR-29b表达降低(P=0.0389),胆碱刺激后miR-29b表达升高(P=0.0001)。miR-29b过表达可逆转TGF-β1诱导的I型胶原蛋白(P<0.0001)、α-SMA(P=0.0007)和CTGF(P=0.0038)的高表达,而抑制miR-29b有进一步增加纤维化标志物表达的趋势。同时,抑制miR-29b可逆转胆碱的抗纤维化作用,增加I型胶原蛋白(P=0.0040)、α-SMA(P=0.0001)和CTGF(P=0.0185)的表达,并促进成纤维细胞增殖和迁移。此外,TGF-β1处理后BACE1蛋白水平升高(P=0.0037),miR-29b过表达可使其逆转(P=0.0493)。胆碱可降低TGF-β1诱导的BACE1升高(P=0.0264),4-二苯基乙酰氧基-N-甲基哌啶甲碘化物(4-DAMP)增加BACE1的表达(P=0.0060)。此外,BACE1过表达可逆转miR-29b对心脏纤维化的保护作用,增加I型胶原蛋白蛋白水平(P=0.0404)。

结论

结果表明M受体激活可通过介导miR-29b/BACE1轴在心脏纤维化中发挥心脏保护作用。

https://cdn.ncbi.nlm.nih.gov/pmc/blobs/c4b1/10904290/af981073c483/cdt-14-01-143-f1.jpg

文献AI研究员

20分钟写一篇综述,助力文献阅读效率提升50倍。

立即体验

用中文搜PubMed

大模型驱动的PubMed中文搜索引擎

马上搜索

文档翻译

学术文献翻译模型,支持多种主流文档格式。

立即体验