• 文献检索
  • 文档翻译
  • 深度研究
  • 学术资讯
  • Suppr Zotero 插件Zotero 插件
  • 邀请有礼
  • 套餐&价格
  • 历史记录
应用&插件
Suppr Zotero 插件Zotero 插件浏览器插件Mac 客户端Windows 客户端微信小程序
定价
高级版会员购买积分包购买API积分包
服务
文献检索文档翻译深度研究API 文档MCP 服务
关于我们
关于 Suppr公司介绍联系我们用户协议隐私条款
关注我们

Suppr 超能文献

核心技术专利:CN118964589B侵权必究
粤ICP备2023148730 号-1Suppr @ 2026

文献检索

告别复杂PubMed语法,用中文像聊天一样搜索,搜遍4000万医学文献。AI智能推荐,让科研检索更轻松。

立即免费搜索

文件翻译

保留排版,准确专业,支持PDF/Word/PPT等文件格式,支持 12+语言互译。

免费翻译文档

深度研究

AI帮你快速写综述,25分钟生成高质量综述,智能提取关键信息,辅助科研写作。

立即免费体验

微小 RNA-29a-3p 通过靶向肝星状细胞中的圆斑蛋白同源物 1 来预防日本血吸虫诱导的肝纤维化。

MicroRNA-29a-3p prevents Schistosoma japonicum-induced liver fibrosis by targeting Roundabout homolog 1 in hepatic stellate cells.

机构信息

Department and Institute of Infectious Disease, Tongji Hospital, Tongji Medical College, Huazhong University of Science and Technology, Wuhan, China.

Cancer Institute, Shenzhen Key Laboratory of Gastrointestinal Cancer Translational Research, Peking University Shenzhen Hospital, Shenzhen Peking University-the Hong Kong University of Science and Technology (PKU-HKUST) Medical Center, Institute of Cancer Research, Shenzhen Bay Laboratory, Shenzhen, China.

出版信息

Parasit Vectors. 2023 Jun 6;16(1):184. doi: 10.1186/s13071-023-05791-4.

DOI:10.1186/s13071-023-05791-4
PMID:37280619
原文链接:https://pmc.ncbi.nlm.nih.gov/articles/PMC10245502/
Abstract

BACKGROUND

Schistosomiasis is a serious but neglected parasitic disease in humans that may lead to liver fibrosis and death. Activated hepatic stellate cells (HSCs) are the principal effectors that promote the accumulation of extracellular matrix (ECM) proteins during hepatic fibrosis. Aberrant microRNA-29 expression is involved in the development of fibrotic diseases. However, less is known about the role of miR-29 in Schistosoma japonicum (S. japonicum)-induced hepatic fibrosis.

METHODS

The levels of microRNA-29a-3p (miR-29a-3p) and Roundabout homolog 1 (Robo1) were examined in liver tissues during S. japonicum infection. The possible involvement of the miR-29a-3p-Robo1 signaling pathway was determined. We used MIR29A conditional knock-in mice and mice injected with an miR-29a-3p agomir to investigate the role of miR-29a-3p in schistosomiasis-induced hepatic fibrosis. The functional contributions of miR-29a-3p-Robo1 signaling in liver fibrosis and HSC activation were investigated using primary mouse HSCs and the human HSC cell line LX-2.

RESULTS

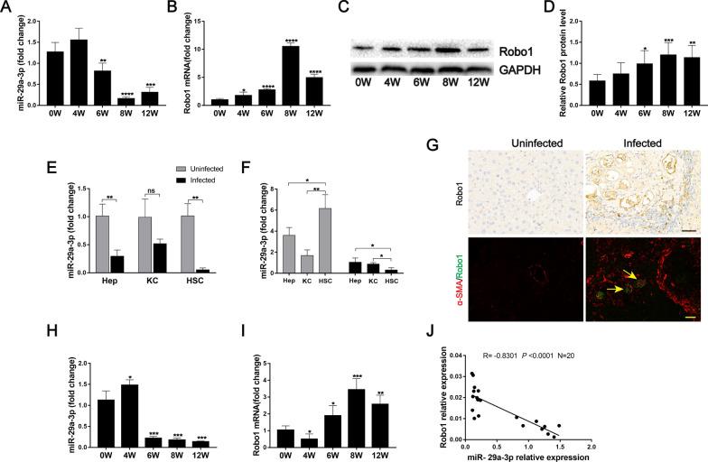
MiR-29a-3p was downregulated in humans and mice with schistosome-induced fibrosis, and Robo1 was upregulated in liver tissues. The miR-29a-3p targeted Robo1 and negatively regulated its expression. Additionally, the expression level of miR-29a-3p in schistosomiasis patients was highly correlated with the portal vein and spleen thickness diameter, which represent the severity of fibrosis. Furthermore, we demonstrated that efficient and sustained elevation of miR-29a-3p reversed schistosome-induced hepatic fibrosis. Notably, we showed that miR-29a-3p targeted Robo1 in HSCs to prevent the activation of HSCs during infection.

CONCLUSIONS

Our results provide experimental and clinical evidence that the miR-29a-3p-Robo1 signaling pathway in HSCs plays an important role in the development of hepatic fibrosis. Therefore, our study highlights the potential of miR-29a-3p as a therapeutic intervention for schistosomiasis and other fibrotic diseases.

摘要

背景

血吸虫病是一种严重但被忽视的人类寄生虫病,可导致肝纤维化和死亡。活化的肝星状细胞(HSCs)是在肝纤维化过程中促进细胞外基质(ECM)蛋白积累的主要效应细胞。异常的 microRNA-29 表达参与了纤维性疾病的发展。然而,关于 miR-29 在日本血吸虫(S. japonicum)诱导的肝纤维化中的作用知之甚少。

方法

在日本血吸虫感染过程中检测了肝组织中 microRNA-29a-3p(miR-29a-3p)和 Roundabout 同源物 1(Robo1)的水平。确定了 miR-29a-3p-Robo1 信号通路的可能参与。我们使用 MIR29A 条件敲入小鼠和注射 miR-29a-3p 激动剂的小鼠来研究 miR-29a-3p 在日本血吸虫诱导的肝纤维化中的作用。使用原代小鼠 HSCs 和人 HSC 细胞系 LX-2 研究了 miR-29a-3p-Robo1 信号在肝纤维化和 HSC 活化中的功能贡献。

结果

miR-29a-3p 在感染日本血吸虫的纤维化患者和小鼠中下调,而 Robo1 在肝组织中上调。miR-29a-3p 靶向 Robo1 并负调控其表达。此外,血吸虫病患者 miR-29a-3p 的表达水平与门静脉和脾脏厚度直径高度相关,这代表纤维化的严重程度。此外,我们证明有效的和持续的 miR-29a-3p 升高可逆转日本血吸虫感染引起的肝纤维化。值得注意的是,我们表明 miR-29a-3p 在 HSCs 中靶向 Robo1 以防止感染期间 HSCs 的激活。

结论

我们的研究结果提供了实验和临床证据,表明 HSCs 中的 miR-29a-3p-Robo1 信号通路在肝纤维化的发展中起重要作用。因此,我们的研究强调了 miR-29a-3p 作为治疗血吸虫病和其他纤维化疾病的潜在治疗干预措施的潜力。

https://cdn.ncbi.nlm.nih.gov/pmc/blobs/6d36/10245502/e34d39898971/13071_2023_5791_Fig8_HTML.jpg
https://cdn.ncbi.nlm.nih.gov/pmc/blobs/6d36/10245502/c15cfc4e5d85/13071_2023_5791_Fig1_HTML.jpg
https://cdn.ncbi.nlm.nih.gov/pmc/blobs/6d36/10245502/9205151ea209/13071_2023_5791_Fig2_HTML.jpg
https://cdn.ncbi.nlm.nih.gov/pmc/blobs/6d36/10245502/a01ed150fc5a/13071_2023_5791_Fig3_HTML.jpg
https://cdn.ncbi.nlm.nih.gov/pmc/blobs/6d36/10245502/1c3c5af1c19f/13071_2023_5791_Fig4_HTML.jpg
https://cdn.ncbi.nlm.nih.gov/pmc/blobs/6d36/10245502/797345e62224/13071_2023_5791_Fig5_HTML.jpg
https://cdn.ncbi.nlm.nih.gov/pmc/blobs/6d36/10245502/f1fbdc74c777/13071_2023_5791_Fig6_HTML.jpg
https://cdn.ncbi.nlm.nih.gov/pmc/blobs/6d36/10245502/efddf4604b65/13071_2023_5791_Fig7_HTML.jpg
https://cdn.ncbi.nlm.nih.gov/pmc/blobs/6d36/10245502/e34d39898971/13071_2023_5791_Fig8_HTML.jpg
https://cdn.ncbi.nlm.nih.gov/pmc/blobs/6d36/10245502/c15cfc4e5d85/13071_2023_5791_Fig1_HTML.jpg
https://cdn.ncbi.nlm.nih.gov/pmc/blobs/6d36/10245502/9205151ea209/13071_2023_5791_Fig2_HTML.jpg
https://cdn.ncbi.nlm.nih.gov/pmc/blobs/6d36/10245502/a01ed150fc5a/13071_2023_5791_Fig3_HTML.jpg
https://cdn.ncbi.nlm.nih.gov/pmc/blobs/6d36/10245502/1c3c5af1c19f/13071_2023_5791_Fig4_HTML.jpg
https://cdn.ncbi.nlm.nih.gov/pmc/blobs/6d36/10245502/797345e62224/13071_2023_5791_Fig5_HTML.jpg
https://cdn.ncbi.nlm.nih.gov/pmc/blobs/6d36/10245502/f1fbdc74c777/13071_2023_5791_Fig6_HTML.jpg
https://cdn.ncbi.nlm.nih.gov/pmc/blobs/6d36/10245502/efddf4604b65/13071_2023_5791_Fig7_HTML.jpg
https://cdn.ncbi.nlm.nih.gov/pmc/blobs/6d36/10245502/e34d39898971/13071_2023_5791_Fig8_HTML.jpg

相似文献

1
MicroRNA-29a-3p prevents Schistosoma japonicum-induced liver fibrosis by targeting Roundabout homolog 1 in hepatic stellate cells.微小 RNA-29a-3p 通过靶向肝星状细胞中的圆斑蛋白同源物 1 来预防日本血吸虫诱导的肝纤维化。
Parasit Vectors. 2023 Jun 6;16(1):184. doi: 10.1186/s13071-023-05791-4.
2
Hydroxysafflor yellow A exerts anti-fibrotic and anti-angiogenic effects through miR-29a-3p/PDGFRB axis in liver fibrosis.羟基红花黄色素 A 通过 miR-29a-3p/PDGFRB 轴在肝纤维化中发挥抗纤维化和抗血管生成作用。
Phytomedicine. 2024 Sep;132:155830. doi: 10.1016/j.phymed.2024.155830. Epub 2024 Jun 15.
3
A schistosome miRNA promotes host hepatic fibrosis by targeting transforming growth factor beta receptor III.一种血吸虫微小 RNA 通过靶向转化生长因子-β受体 III 促进宿主肝纤维化。
J Hepatol. 2020 Mar;72(3):519-527. doi: 10.1016/j.jhep.2019.10.029. Epub 2019 Nov 16.
4
Schistosome egg antigen stimulates the secretion of miR-33-carrying extracellular vesicles from macrophages to promote hepatic stellate cell activation and liver fibrosis in schistosomiasis.血吸虫卵抗原刺激携带 miR-33 的细胞外囊泡从巨噬细胞中分泌,从而促进血吸虫病肝星状细胞的活化和肝纤维化。
PLoS Negl Trop Dis. 2023 May 30;17(5):e0011385. doi: 10.1371/journal.pntd.0011385. eCollection 2023 May.
5
MiR-130a-3p Alleviates Liver Fibrosis by Suppressing HSCs Activation and Skewing Macrophage to Ly6C Phenotype.miR-130a-3p 通过抑制 HSCs 活化和使巨噬细胞向 Ly6C 表型倾斜来减轻肝纤维化。
Front Immunol. 2021 Aug 5;12:696069. doi: 10.3389/fimmu.2021.696069. eCollection 2021.
6
Schistosoma japonicum infection-mediated downregulation of lncRNA Malat1 contributes to schistosomiasis hepatic fibrosis by the Malat1/miR-96/Smad7 pathway.日本血吸虫感染介导的长链非编码 RNA Malat1 下调通过 Malat1/miR-96/Smad7 通路促进血吸虫病肝纤维化。
Parasit Vectors. 2024 Oct 3;17(1):413. doi: 10.1186/s13071-024-06499-9.
7
miR-29a-3p suppresses hepatic fibrosis pathogenesis by modulating hepatic stellate cell proliferation via targeting PIK3R3 gene expression.miR-29a-3p 通过靶向 PIK3R3 基因表达抑制肝星状细胞增殖从而抑制肝纤维化发病机制。
Biochem Biophys Res Commun. 2020 Sep 3;529(4):922-929. doi: 10.1016/j.bbrc.2020.06.102. Epub 2020 Jul 30.
8
ATF3 is involved in rSjP40-mediated inhibition of HSCs activation in Schistosoma japonicum-infected mice.ATF3 参与 rSjP40 介导的日本血吸虫感染小鼠中 HSCs 活化的抑制作用。
J Cell Mol Med. 2024 Jun;28(12):e18458. doi: 10.1111/jcmm.18458.
9
Autophagy in hepatic progenitor cells modulates exosomal miRNAs to inhibit liver fibrosis in schistosomiasis.肝祖细胞中的自噬通过调节外泌体 miRNAs 抑制血吸虫病肝纤维化。
Front Med. 2024 Jun;18(3):538-557. doi: 10.1007/s11684-024-1079-1. Epub 2024 May 21.
10
MiR-22-3p and miR-29a-3p synergistically inhibit hepatic stellate cell activation by targeting AKT3.miR-22-3p 和 miR-29a-3p 通过靶向 AKT3 协同抑制肝星状细胞激活。
Exp Biol Med (Maywood). 2022 Oct;247(19):1712-1731. doi: 10.1177/15353702221108379. Epub 2022 Jul 14.

引用本文的文献

1
miRNAs in Pulmonary Hypertension: Mechanistic Insights and Therapeutic Potential.肺动脉高压中的微小RNA:机制洞察与治疗潜力
Biomedicines. 2025 Aug 5;13(8):1910. doi: 10.3390/biomedicines13081910.
2
An optimised faecal microRNA sequencing pipeline reveals fibrosis in Trichuris muris infection.一种优化的粪便微小RNA测序流程揭示了鼠鞭虫感染中的纤维化现象。
Nat Commun. 2025 Feb 12;16(1):1589. doi: 10.1038/s41467-025-56698-w.
3
Expression Profiles and Bioinformatic Analysis of Circular RNAs in Db/Db Mice with Cardiac Fibrosis.心脏纤维化的Db/Db小鼠中环状RNA的表达谱及生物信息学分析

本文引用的文献

1
Suppressing circ_0008494 inhibits HSCs activation by regulating the miR-185-3p/Col1a1 axis.抑制circ_0008494可通过调节miR-185-3p/Col1a1轴来抑制肝星状细胞(HSCs)的激活。
Front Pharmacol. 2022 Nov 17;13:1050093. doi: 10.3389/fphar.2022.1050093. eCollection 2022.
2
L. extracts alleviate 2,4-dinitrochlorobenzene-induced atopic dermatitis in mice.L提取物可减轻2,4-二硝基氯苯诱导的小鼠特应性皮炎。
Front Nutr. 2022 Aug 16;9:986943. doi: 10.3389/fnut.2022.986943. eCollection 2022.
3
Long non-coding RNA LINC00473 acts as a microRNA-29a-3p sponge to promote hepatocellular carcinoma development by activating Robo1-dependent PI3K/AKT/mTOR signaling pathway.
Diabetes Metab Syndr Obes. 2024 May 22;17:2107-2120. doi: 10.2147/DMSO.S465588. eCollection 2024.
4
M subtype of muscarinic acetylcholine receptor inhibits cardiac fibrosis via targeting microRNA-29b/beta-site app cleaving enzyme 1 axis.毒蕈碱型乙酰胆碱受体M亚型通过靶向微小RNA-29b/β位点APP裂解酶1轴抑制心脏纤维化。
Cardiovasc Diagn Ther. 2024 Feb 15;14(1):143-157. doi: 10.21037/cdt-23-309. Epub 2024 Jan 15.
长链非编码RNA LINC00473作为微小RNA-29a-3p的海绵,通过激活Robo1依赖的PI3K/AKT/mTOR信号通路促进肝细胞癌的发展。
Ther Adv Med Oncol. 2020 Aug 27;12:1758835920937890. doi: 10.1177/1758835920937890. eCollection 2020.
4
A schistosome miRNA promotes host hepatic fibrosis by targeting transforming growth factor beta receptor III.一种血吸虫微小 RNA 通过靶向转化生长因子-β受体 III 促进宿主肝纤维化。
J Hepatol. 2020 Mar;72(3):519-527. doi: 10.1016/j.jhep.2019.10.029. Epub 2019 Nov 16.
5
MicroRNA-29a Suppresses CD36 to Ameliorate High Fat Diet-Induced Steatohepatitis and Liver Fibrosis in Mice.miR-29a 通过抑制 CD36 改善高脂饮食诱导的小鼠脂肪性肝炎和肝纤维化。
Cells. 2019 Oct 22;8(10):1298. doi: 10.3390/cells8101298.
6
NLRP3 inflammasome activation from Kupffer cells is involved in liver fibrosis of Schistosoma japonicum-infected mice via NF-κB.Kupffer 细胞中的 NLRP3 炎性小体激活通过 NF-κB 参与日本血吸虫感染小鼠的肝纤维化。
Parasit Vectors. 2019 Jan 11;12(1):29. doi: 10.1186/s13071-018-3223-8.
7
Host Regulators of Liver Fibrosis During Human Schistosomiasis.宿主调控因子在人类血吸虫病肝纤维化中的作用。
Front Immunol. 2018 Nov 28;9:2781. doi: 10.3389/fimmu.2018.02781. eCollection 2018.
8
Down-regulation of microRNA-203-3p initiates type 2 pathology during schistosome infection via elevation of interleukin-33.微小 RNA-203-3p 的下调通过升高白细胞介素-33 引发血吸虫感染的 2 型病理。
PLoS Pathog. 2018 Mar 19;14(3):e1006957. doi: 10.1371/journal.ppat.1006957. eCollection 2018 Mar.
9
Schistosome-Induced Fibrotic Disease: The Role of Hepatic Stellate Cells.血吸虫病诱导的纤维性疾病:肝星状细胞的作用。
Trends Parasitol. 2018 Jun;34(6):524-540. doi: 10.1016/j.pt.2018.02.005. Epub 2018 Mar 8.
10
Effect of miR-182 on hepatic fibrosis induced by Schistosomiasis japonica by targeting FOXO1 through PI3K/AKT signaling pathway.miR-182 通过靶向 FOXO1 调控 PI3K/AKT 信号通路对日本血吸虫病肝纤维化的影响。
J Cell Physiol. 2018 Oct;233(10):6693-6704. doi: 10.1002/jcp.26469. Epub 2018 Apr 25.