Suppr超能文献

一种基于模态分解应用于股票市场时间序列的新去噪方法:2LE-CEEMDAN。

A new denoising approach based on mode decomposition applied to the stock market time series: 2LE-CEEMDAN.

作者信息

Akşehir Zinnet Duygu, Kılıç Erdal

机构信息

Department of Computer Engineering, Ondokuz Mayıs University Samsun, Samsun, Turkey.

出版信息

PeerJ Comput Sci. 2024 Feb 20;10:e1852. doi: 10.7717/peerj-cs.1852. eCollection 2024.

Abstract

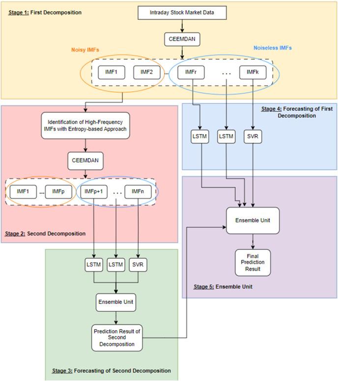
Time series, including noise, non-linearity, and non-stationary properties, are frequently used in prediction problems. Due to these inherent characteristics of time series data, forecasting based on this data type is a highly challenging problem. In many studies within the literature, high-frequency components are commonly excluded from time series data. However, these high-frequency components can contain valuable information, and their removal may adversely impact the prediction performance of models. In this study, a novel method called Two-Level Entropy Ratio-Based Complete Ensemble Empirical Mode Decomposition with Adaptive Noise (2LE-CEEMDAN) is proposed for the first time to effectively denoise time series data. Financial time series with high noise levels are utilized to validate the effectiveness of the proposed method. The 2LE-CEEMDAN-LSTM-SVR model is introduced to predict the next day's closing value of stock market indices within the scope of financial time series. This model comprises two main components: denoising and forecasting. In the denoising section, the proposed 2LE-CEEMDAN method eliminates noise in financial time series, resulting in denoised intrinsic mode functions (IMFs). In the forecasting part, the next-day value of the indices is estimated by training on the denoised IMFs obtained. Two different artificial intelligence methods, Long Short-Term Memory (LSTM) and Support Vector Regression (SVR), are utilized during the training process. The IMF, characterized by more linear characteristics than the denoised IMFs, is trained using the SVR, while the others are trained using the LSTM method. The final prediction result of the 2LE-CEEMDAN-LSTM-SVR model is obtained by integrating the prediction results of each IMF. Experimental results demonstrate that the proposed 2LE-CEEMDAN denoising method positively influences the model's prediction performance, and the 2LE-CEEMDAN-LSTM-SVR model outperforms other prediction models in the existing literature.

摘要

时间序列,包括噪声、非线性和非平稳特性,经常用于预测问题。由于时间序列数据的这些固有特征,基于这种数据类型的预测是一个极具挑战性的问题。在文献中的许多研究中,高频成分通常被从时间序列数据中排除。然而,这些高频成分可能包含有价值的信息,去除它们可能会对模型的预测性能产生不利影响。在本研究中,首次提出了一种名为基于两级熵比的自适应噪声完备总体经验模态分解(2LE-CEEMDAN)的新方法,以有效地对时间序列数据进行去噪。利用具有高噪声水平的金融时间序列来验证所提方法的有效性。引入2LE-CEEMDAN-LSTM-SVR模型在金融时间序列范围内预测股票市场指数的次日收盘价。该模型包括两个主要部分:去噪和预测。在去噪部分,所提的2LE-CEEMDAN方法消除金融时间序列中的噪声,得到去噪后的本征模态函数(IMF)。在预测部分,通过对获得的去噪后的IMF进行训练来估计指数的次日值。在训练过程中使用了两种不同的人工智能方法,长短期记忆(LSTM)和支持向量回归(SVR)。具有比去噪后的IMF更线性特征的IMF使用SVR进行训练,而其他的则使用LSTM方法进行训练。2LE-CEEMDAN-LSTM-SVR模型的最终预测结果是通过整合每个IMF的预测结果得到的。实验结果表明,所提的2LE-CEEMDAN去噪方法对模型的预测性能有积极影响,并且2LE-CEEMDAN-LSTM-SVR模型优于现有文献中的其他预测模型。

https://cdn.ncbi.nlm.nih.gov/pmc/blobs/2069/10909190/fb33bc595363/peerj-cs-10-1852-g001.jpg

文献检索

告别复杂PubMed语法,用中文像聊天一样搜索,搜遍4000万医学文献。AI智能推荐,让科研检索更轻松。

立即免费搜索

文件翻译

保留排版,准确专业,支持PDF/Word/PPT等文件格式,支持 12+语言互译。

免费翻译文档

深度研究

AI帮你快速写综述,25分钟生成高质量综述,智能提取关键信息,辅助科研写作。

立即免费体验