An Yating, Hu Jingyi, Hao Han, Zhao Weixin, Zhang Xiaoxue, Shao Jicheng, Wang Caixue, Li Xinmeng, Liu Chao, He Jinsha, Zhao Yiwen, Zhang Hailin, Du Xiaona
Department of Pharmacology, The Key Laboratory of Neural and Vascular Biology, Ministry of Education, The Key Laboratory of New Drug Pharmacology and Toxicology, The Hebei Collaboration Innovation Center for Mechanism, Diagnosis and Treatment of Neurological and Psychiatric Disease, Hebei Medical University, Shijiazhuang, Hebei, China.
The Forth Hospital of Hebei Medical University, Shijiazhuang, Hebei, China.
Front Pharmacol. 2024 Feb 19;15:1330167. doi: 10.3389/fphar.2024.1330167. eCollection 2024.
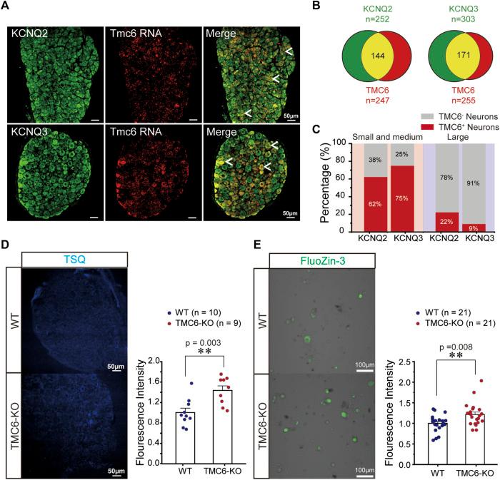
The transmembrane channel-like (TMC) protein family contains eight members, TMC1-TMC8. Among these members, only TMC1 and TMC2 have been intensively studied. They are expressed in cochlear hair cells and are crucial for auditory sensations. TMC6 and TMC8 contribute to epidermodysplasia verruciformis, and predispose individuals to human papilloma virus. However, the impact of TMC on peripheral sensation pain has not been previously investigated. RNAscope was employed to detect the distribution of TMC6 mRNA in DRG neurons. Electrophysiological recordings were conducted to investigate the effects of TMC6 on neuronal characteristics and M channel activity. Zn indicators were utilized to detect the zinc concentration in DRG tissues and dissociated neurons. A series of behavioural tests were performed to assess thermal and mechanical sensation in mice under both physiological and pathological conditions. We demonstrated that TMC6 is mainly expressed in small and medium dorsal root ganglion (DRG) neurons and is involved in peripheral heat nociception. Deletion of TMC6 in DRG neurons hyperpolarizes the resting membrane potential and inhibits neuronal excitability. Additionally, the function of the M channel is enhanced in TMC6 deletion DRG neurons owing to the increased quantity of free zinc in neurons. Indeed, heat and mechanical hyperalgesia in chronic pain are alleviated in TMC6 knockout mice, particularly in the case of heat hyperalgesia. This suggests that TMC6 in the small and medium DRG neurons may be a potential target for chronic pain treatment.
跨膜通道样(TMC)蛋白家族包含八个成员,即TMC1 - TMC8。在这些成员中,只有TMC1和TMC2得到了深入研究。它们在耳蜗毛细胞中表达,对听觉感受至关重要。TMC6和TMC8与疣状表皮发育不良有关,会使个体易感染人乳头瘤病毒。然而,此前尚未研究过TMC对周围感觉性疼痛的影响。采用RNAscope检测TMC6 mRNA在背根神经节(DRG)神经元中的分布。进行电生理记录以研究TMC6对神经元特性和M通道活性的影响。利用锌指示剂检测DRG组织和分离神经元中的锌浓度。进行了一系列行为测试,以评估生理和病理条件下小鼠的热觉和机械觉。我们证明,TMC6主要在中小型背根神经节(DRG)神经元中表达,并参与周围热痛觉感受。DRG神经元中TMC6的缺失使静息膜电位超极化并抑制神经元兴奋性。此外,由于神经元中游离锌含量增加,TMC6缺失的DRG神经元中M通道的功能增强。事实上,TMC6基因敲除小鼠的慢性疼痛中的热痛觉过敏和机械性痛觉过敏得到缓解,尤其是热痛觉过敏的情况。这表明中小型DRG神经元中的TMC6可能是慢性疼痛治疗的潜在靶点。