Sibug-Torres Sarah May, Grys David-Benjamin, Kang Gyeongwon, Niihori Marika, Wyatt Elle, Spiesshofer Nicolas, Ruane Ashleigh, de Nijs Bart, Baumberg Jeremy J
NanoPhotonics Centre, Cavendish Laboratory, Department of Physics, JJ Thompson Avenue, University of Cambridge, Cambridge, CB3 0HE, UK.
Department of Chemistry, Kangwon National University, Chuncheon, 24341, South Korea.
Nat Commun. 2024 Mar 6;15(1):2022. doi: 10.1038/s41467-024-46097-y.
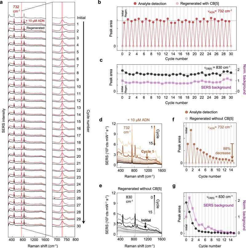
Surface-enhanced Raman spectroscopy (SERS) harnesses the confinement of light into metallic nanoscale hotspots to achieve highly sensitive label-free molecular detection that can be applied for a broad range of sensing applications. However, challenges related to irreversible analyte binding, substrate reproducibility, fouling, and degradation hinder its widespread adoption. Here we show how in-situ electrochemical regeneration can rapidly and precisely reform the nanogap hotspots to enable the continuous reuse of gold nanoparticle monolayers for SERS. Applying an oxidising potential of +1.5 V (vs Ag/AgCl) for 10 s strips a broad range of adsorbates from the nanogaps and forms a metastable oxide layer of few-monolayer thickness. Subsequent application of a reducing potential of -0.80 V for 5 s in the presence of a nanogap-stabilising molecular scaffold, cucurbit[5]uril, reproducibly regenerates the optimal plasmonic properties with SERS enhancement factors ≈10. The regeneration of the nanogap hotspots allows these SERS substrates to be reused over multiple cycles, demonstrating ≈5% relative standard deviation over at least 30 cycles of analyte detection and regeneration. Such continuous and reliable SERS-based flow analysis accesses diverse applications from environmental monitoring to medical diagnostics.
表面增强拉曼光谱(SERS)利用光被限制在金属纳米级热点区域来实现高灵敏度的无标记分子检测,可应用于广泛的传感应用。然而,与不可逆的分析物结合、基底重现性、污染和降解相关的挑战阻碍了其广泛应用。在此,我们展示了原位电化学再生如何能够快速且精确地重塑纳米间隙热点,从而使金纳米颗粒单层能够持续用于SERS。施加 +1.5 V(相对于Ag/AgCl)的氧化电位10秒,可从纳米间隙中去除多种吸附物,并形成几层单分子层厚度的亚稳氧化层。随后,在存在纳米间隙稳定分子支架葫芦[5]脲的情况下,施加 -0.80 V的还原电位5秒,可重现性地再生具有SERS增强因子≈10的最佳等离子体特性。纳米间隙热点的再生使这些SERS基底能够在多个循环中重复使用,在至少30个分析物检测和再生循环中显示出约5%的相对标准偏差。这种连续且可靠的基于SERS的流动分析可应用于从环境监测到医学诊断的各种领域。